http://dx.doi.org/10.35381/s.v.v6i1.1940
Trastorno de ansiedad generalizada como factor asociado a obesidad en pacientes adultos
Generalized anxiety disorder as a factor associated with obesity in adult patients
Karolina Lorena Rodríguez-Sánchez
klrodriguezs09@est.ucacue.edu.ec
Universidad Católica de Cuenca, Cuenca, Cuenca
Ecuador
https://orcid.org/0000-0003-2276-7344
Carem Francelys Prieto-Fuenmayor
Universidad Católica de Cuenca, Cuenca, Cuenca
Ecuador
https://orcid.org/0000-0002-7752-932X
Recibido: 20 de mayo 2022
Revisado: 20 de julio 2022
Aprobado: 05 de septiembre 2022
Publicado: 15 de septiembre 2022
RESUMEN
Objetivo: Establecer la relación entre el trastorno de ansiedad generalizada como un factor asociado a la obesidad en pacientes adultos. Método: Revisión sistemática y análisis de investigaciones publicadas en bases de datos científicas, desde el 2015 hasta la actualidad (2022), se encontraron 2292 artículos, de los cuales se seleccionaron solo 23 para la extracción y análisis de los datos, el uso de la guía PRISMA. Resultados y conclusiónes: 23 artículos fueron incluidos y se ordenaron de acuerdo con el porcentaje de cumplimiento de mayor a menor, para posteriormente recoger los datos y las aportaciones a la revisión, que, junto con el análisis de sesgos, se determinó que la información de los artículos en su conjunto tiene un riesgo moderado. Se determinó una relación del 38% entre la obesidad y la ansiedad. Las relaciones causales entre la obesidad y otros trastornos psiquiátricos no pudieron establecerse a partir de los datos disponibles.
Descriptores: Relación; ansiedad; sobrepeso; adultos; vínculos emocionales. (Fuente: DeCS).
ABSTRACT
Objective: To establish the relationship between generalized anxiety disorder as a factor associated with obesity in adult patients. Method: Systematic review and analysis of research published in scientific databases, from 2015 to the present (2022), 2292 articles were found, of which only 23 were selected for data extraction and analysis, the use of the PRISM guide. Results and conclusions: 23 articles were included and were ordered according to the percentage of compliance from highest to lowest, to later collect the data and contributions to the review, which, together with the bias analysis, determined that the information from items as a whole have a moderate risk. A 38% relationship between obesity and anxiety was determined. Causal relationships between obesity and other psychiatric disorders could not be established from the available data.
Descriptors: Relationship; anxiety; overweight; adults; emotional bonds. (Source: DeCS).
INTRODUCCIÓN
La obesidad se enmarca en la categoría de epidemia mundial, en la que se engloban elementos ambientales, genéticos y de estilo de vida, es alarmante la forma en que ha ido creciendo en todos los sectores socioeconómicos, en las regiones y en todas las edades. Es una enfermedad de causa multifactorial, crónica y no transmisible, que se desarrolla cuando existe un incremento del peso corporal, tomando en cuenta el estado nutricional, ya que se encuentra íntimamente relacionado con la ingesta alimentaria, por lo que se trata de un exceso de tejido adiposo en relación con la masa corporal1 2 3 4.
La obesidad guarda relación con factores endógenos y exógenos, con menos frecuencia causas endógenas como problemas endocrinológicos, y causas exógenas como malos hábitos alimenticios, y el sedentarismo, además la obesidad está relacionada con la diabetes mellitus tipo 2, hipertensión arterial, cardiopatías isquémicas. Esta enfermedad provoca la muerte de 2,8 millones de adultos al año y está estrechamente relacionada con un estigma social, que provoca ansiedad y depresión5 6.
Según la Organización Mundial de la Salud, actualmente hay más de 650 millones de adultos obesos en el mundo, estos datos apuntan a que el porcentaje está aumentando y a que no tiene previsto disminuir. En el Ecuador de cada 10 individuos 6 tengan diagnóstico de sobrepeso, según el INEC (Instituto de Estadísticas y Censos) y, además investigaciones realizadas por el Anuario de Vigilancia Epidemiológica, en nuestro país en el 2017 se diagnosticó a casi 100.000 obesos o 571 casos por cada 100.000 habitantes. INEC informa que de cinco de las 10 principales causas de muertes en Ecuador están relacionados con estos malos hábitos alimenticios, lo que conlleva a pensar que es una enfermedad crónica y que necesita una prioritaria atención7 8 9.
La ansiedad es un proceso adaptativo natural, es la reacción a ciertos escenarios de estrés y de peligro, la ansiedad moderada puede mejorar la concentración, y listos para enfrentar situaciones difíciles, pero cuando se descontrola puede paralizarnos y limitar nuestra vida diaria. El estado emocional actúa en conductas adaptativas que con procesos cognitivos son respuesta a diversos estímulos. La ansiedad ha ido aumentando de manera significativa desde 1996 hasta el 2016 en México10 11.
La alimentación es una actividad básica que cumplen los seres vivos, no solo comprende los aspectos biológicos sino también, psicológicos y socioculturales. Sabemos que los factores psicosociales son importantes en la obesidad, pero lo que no podemos comprobar es que haya intervenciones psicoterapéuticas ni psicofarmacológicas. La obesidad provoca deterioro cognitivo, dificultado las funciones de la vida diaria, lo que puede afectar en las actividades físicas, y alteraciones psicológicas. Es bien conocido que la ansiedad se expresa como el deseo de consumir alimentos en gran cantidad, provocando un aumento de índice de masa corporal, teniendo relación directa con sobrepeso y obesidad, por tanto, algunos autores han aceptado la asociación entre una psicopatología y la obesidad, pero aún no se establece cual es la causa y el efecto6 12.
La salud mental es indispensable en el tratamiento de la obesidad, ya que se debe incluir aspectos de orden cognitivo y conductual debido a que está íntimamente relacionado con deterioro de aspecto psicológico y además clínico. Los pacientes informan de que el aumento de la masa corporal empeora el estilo de vida, lo que lleva a trastornos psicológicos como la ansiedad y la depresión a quienes se encuentran en tratamiento de adelgazamiento, lo que coincide con el riesgo de sufrir ansiedad13 2.
Por lo tanto; se plantea como objetivo establecer la relación entre el trastorno de ansiedad generalizada como un factor asociado a la obesidad en pacientes adultos.
METODOLOGÍA
Un estudio de tipo descriptivo fue realizado, encaminado en el análisis y la revisión de estudios realizados a pacientes adultos con obesidad, donde se tomó en consideración el número de participantes, edad, si los participantes presentaban obesidad, ansiedad y estrés. Para resumir los aportes de cada investigación, en esta revisión se extrajeron los datos de las diferentes pruebas psicológicas y datos de los pacientes que presentaban ansiedad y obesidad, los que fueron tratados y los que no para comparar los datos y encontrar la relación que existe entre el trastorno de ansiedad con la obesidad. Desarrollándose según las normas estándar en cuanto a revisiones sistemáticas, que siguen las reglas PRISMA-P14.
Para este efecto se considera ensayos clínicos en tipo de estudio de caso y control, estudios de cohorte transversal, con el propósito de demostrar la relación entre el trastorno de ansiedad y obesidad, como revisiones sistemáticas, artículos originales y metaanálisis.
Análisis de sesgo
Para detectar las principales fuentes de sesgo y el manejo de los estudios no aleatorios por parte de los autores para evaluar la calidad de los estudios, se utiliza el análisis de sesgo de ROBINS-I (Risk Of Bias in Non-randomized Studies of Interventions ), donde se identifican el grado de riesgo que se presentan en cada uno de los dominios que se pueden presentar en los artículos de estudio, posterior a la identificación de los dominios se evalúa la visión general del análisis, para la interpretación de los resultados15.
RESULTADOS
Extracción y análisis de datos
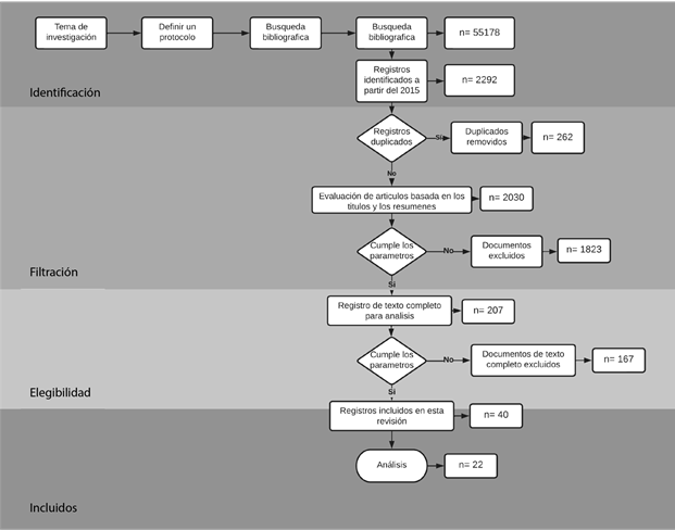
Con base en la Declaración PRISMA se planteó el proceso presentado en la Figura 1. De los estudios que fueron elegidos se buscó la prevalencia de pacientes obesos, los cuales presentan ansiedad, a su vez su asociación entre la obesidad y el trastorno de obesidad y posterior identificación de la ansiedad con el índice de masa corporal.

Figura 1. Diagrama de flujo del proceso de revisión de literatura según declaración PRISMA.
Para la evaluación del trastorno de ansiedad como un factor para la obesidad, en las bases de datos de información científica se encontraron 55178 artículos, dentro de los campos de búsqueda después de filtrar por artículos del 2015 para la actualidad se encontraron 2292 artículos de los cuales, al analizar sus títulos y resúmenes, fueron seleccionados 207 después de aplicar los diferentes criterios de inclusión y exclusión, se incluyó únicamente 40 de los cuales se seleccionaron solo 23 para la extracción y análisis de los datos, de estos artículos se analizan con los 27 puntos de la lista de verificación de la declaración PRISMA en su última versión del 2022. Con el análisis de PRISMA se organiza de acorde al porcentaje de cumplimiento de la metodología16.
Posterior a la clasificación según el puntaje que obtiene con PRISMA, se analiza el método para recolección de datos que fue usado en estas investigaciones, se identifica el porcentaje de participantes con obesidad que tuvo en cada estudio, y a su vez se verifica el porcentaje de pacientes que sufren de ansiedad generalizada.
Los principales hallazgos de los artículos que fueron seleccionados para el análisis de sus datos, se presentan en orden descendente de acuerdo con la puntuación obtenida según los criterios establecidos en la metodología de PRISMA.
Análisis de sesgo
Analizando los riesgos de sesgos mediante la herramienta ROBINS_I, se observan en la figura 2, que al analizar los dominios de sesgo por factores de confusión son ligeramente elevados, al igual que la desviación de las interpretaciones planeadas, por último, se observa que los artículos analizados presentan un riesgo serio en la selección de los desenlaces reportados. Como análisis general de este estudio se observa que el riesgo es moderado.

Figura 2. Análisis ROBINS_I, con diferentes dominios de sesgo, y resultado final de interpretación.
Síntesis de evidencias
De los artículos que se presentan en la Tabla 1 (ANEXO 1). Se observó que están distribuidos en diferentes tipos de participantes, como es el caso de participantes adolescentes, mujeres, hombre, también se encontró investigaciones donde los participantes eran únicamente personas de la tercera edad. En este sentido, se identificaron los métodos de recolección de datos, porcentajes de participantes con obesidad y el porcentaje por trastorno de ansiedad ocasionado por obesidad. Esta información se puede observar en la Tabla 2 (ANEXO 2).
La asociación que existe actualmente entre obesidad y depresión ha sido reportada y se han planteado varias hipótesis para explicar las anomalías psicopatológicas, sin que se llegue a un cierto consenso sobre la existencia de una determinada asociación causal. No obstante, la depresión en sí es un trastorno que merece ser atendido pues genera una baja calidad de vida referida a la salud generando hasta un 39% de ansiedad generalizada en la población1.
El trastorno de ansiedad se asocia con la obesidad a nivel muestral lo que se revela en riesgo en la población. Además, se confirma que el trastorno ansioso generalizado es factor predisponente para el diagnóstico de la obesidad. Asociando dichos datos se revelo que hay una íntima coexistencia entre la sintomatología ansiosa, depresiva y la obesidad 2 3 11.
En el trastorno ansiedad, se descubrió diferencias al confrontar las medias de las puntuaciones de los pacientes que tenían tratamiento psicológico, nutricional y médico, con relación a los que no gozaban de estos tratamientos 11 17. El 18,8% de los pacientes con obesidad, revelo ansiedad, y un 31,8% manifestó un riesgo de padecerlo10. Existió una mayor prevalencia de trastorno ansioso con las pacientes mujeres con un 19,6% y en los varones de un 12,5% 18 20. Se destaca que el trastorno de ansiedad en obesos fue del 26%, tomando en cuenta que los pacientes no obesos presentan ansiedad en un 10%. El efecto combinado de la obesidad y el trastorno depresivo es mayor a los trastornos de ansiedad sobre la calidad de vida física, fue mayor que la suma de sus efectos por separado4 13.

Figura 3. Porcentaje de Ansiedad Generalizada en pacientes con Obesidad.
En la figura 3, se puede evidenciar de azul en su gran mayoría de pacientes con obesidad que presentan ansiedad, en tomate se presenta los pacientes que tienen obesidad y que presentan riesgo de ansiedad y en gris expresa la cantidad de pacientes con obesidad sin ansiedad.
El tipo de ansiedad está relacionada con el nivel de estado nutricional, es por eso que la ansiedad grave es del 55.5% tiene mayor relación con casos de obesidad. En donde los pacientes con obesidad tipo I y tipo III tienen mejores resultados que los pacientes obesos tipo II. Sin embargo, existe también una relación entre la percepción del cuerpo y el estado físico con la ansiedad, interpretando que las personas están muy preocupadas de su apariencia física llegando a una preocupación extrema y generan estrés y ansiedad 21 20 22 23.
En relación a la actividad física baja está asociada a un estado emocional caracterizado por la ansiedad, la depresión y la ira. Se incluyen adultos de entre 18 y 60 años; mostrando que no existían diferencias significativas en relación con las variables edad y género entre los pacientes con o sin obesidad. Así, la frecuencia de ansiedad generalizada en los pacientes con obesidad fue del 26%. La frecuencia de ansiedad generalizada en los pacientes no obesos fue del 10%5 13 24 19 20.
La ansiedad generalizada es un factor de riesgo asociado a la obesidad. Los pacientes con ansiedad generalizada tenían un índice de masa corporal medio significativamente mayor que los pacientes sin esta patología. Además, se demostró que los adultos jóvenes presentaban una correlación positiva entre las calificaciones de ansiedad y compulsión por la comida 25 20 26 27.
En adultos de 45 años o más, se verificó una relación inversa entre la edad y la ansiedad. Existe una relación directa entre la ansiedad y la depresión en personas con obesidad. Así, un dato para tener en cuenta son las variables que indagan sobre las alteraciones del apetito según el estado emocional, es decir, el aumento del apetito ante el estrés, la ansiedad y la tristeza. Se evidencian síntomas de ansiedad y depresión en estudiantes universitarios del área de la salud que, asociados a una ingesta excesiva de alimentos y una actividad física ligera, predisponen al sobrepeso y la obesidad 11 26.
La alimentación poco saludable se relacionó significativamente con la presencia de ansiedad, depresión y estrés. El consumo excesivo de dulces y el bajo consumo de lácteos se asociaron a una mayor prevalencia de trastornos psicológicos y del sueño, a su vez se determinó que pacientes con obesidad utilizan el acto de masticar o degustar alimentos como herramienta para aliviar el estrés. La obesidad incrementa el riesgo de padecer enfermedades crónicas no transmisibles y disminuye la esperanza y la calidad de vida. Establecer el perfil psicológico para el tratamiento de la población seleccionada, sobre los niveles de autoeficacia percibida, dificultad de regulación emocional y estrés. Los resultados indican que el nivel de estrés, la seguridad en la resolución de problemas, la capacidad de regulación emocional y la resolución de situaciones inesperadas diferían según el tipo de obesidad 4 5 28 6 12.
DISCUSIÓN
Aunque hay una cantidad significativa de literatura disponible sobre la obesidad y las enfermedades psiquiátricas, la mayoría de los estudios informaron una asociación significativa para la presencia de ansiedad en la obesidad. Sin embargo, la mayoría de estos estudios fueron de tipo transversal, lo que no puede establecer de manera concluyente la relación de causa y efecto entre las dos condiciones debido a limitaciones de diseño. El análisis de subgrupos basado en parámetros como la edad, el sexo y las diferencias en los métodos de medición se informó en algunos estudios y esto también puede haber contribuido a algunas de las diferencias observadas. 6 12.
A partir de los artículos revisados, varias teorías pretenden exponer el comer emocional como una defenza ante el estrés y la ansiedad. Se tomaron en cuenta también otros hábitos alimenticios: comer mucho, rápido, hasta estar incómodo o con náuseas, comer aun sin apetito y el error genera sucesos de perdida del control al comer, hábitos que se hallan dentro de Trastorno por Atracones. El estudio también muestra que la alteración llamada "alimentación emocional" está relacionada con un pobre autocontrol y una limitación para controlar los escenarios estresantes, siendo la comida un mediador entre estas condiciones 20 10 29 12.
Además, se determinó que la poca actividad física se relaciona con un estado psicológico de trastorno ansioso y depresivo en los pacientes adultos mayores con obesidad. Se reveló que, a medida que aumentaban los niveles de ansiedad, también se reducía la eficacia de las actividades de pérdida y recuperación de peso. Además, hay que mencionar que, en estos estudios la ansiedad era más común entre los pacientes que se preocupan por la apariencia física llegando a la preocupación extrema 5 23.
Hay que mencionar que los estados de ánimo, y la calidad de vida influyen de una manera significativa en la relación ansiedad-obesidad. Se encontró que la obesidad se asoció con la ansiedad y los trastornos psicológicos como el estado de ánimo y la gravedad de la ansiedad aumentó las probabilidades de obesidad. En otro artículo se menciona que la muestra general y los adultos jóvenes que tenían un mayor estado de ansiedad, padecían más episodios prolongados de ingesta de alimentos y peor disposición del sueño. Pero, en los adultos de mediana edad, cuando aumenta la edad, va disminuyendo el nivel de ansiedad 27 30.
En cuanto a los estudios de comparativa de género, se observa que el 71% de los participantes eran mujeres, la comparación indica que las mujeres tienen a presentar mayor porcentaje de obesidad en comparación con los hombres, pero un dato recalcable es que los hombres tienen un porcentaje mayor de sobrepeso en comparación con las mujeres. Se encontró una relación directamente proporcional entre trastornos de ansiedad y sobrepeso. Por otra parte, se demostró que las pacientes mujeres tuvieron mayor puntuación media con relación con los pacientes hombres en el trastorno de depresión y en la ansiedad. Sin embargo, en el estudio se determinó la presencia de obesidad tanto en hombres como en mujeres, misma que puede deberse a los estilos alimentarios que están caracterizados por saltarse comidas, comer en un lugar cualquiera para saciar el hambre o preferir la comida chatarra 20 17 25.
Las oportunidades de investigación futuras en esta área incluyen, aclarar la relación entre la gravedad de la obesidad y los subtipos clínicos de ansiedad dada la naturaleza heterogénea de estas condiciones. Los investigadores también deben considerar cuestiones metodológicas importantes, cómo evaluar la obesidad a través de pruebas objetivas en lugar de las auto declaradas, y posibles factores de confusión, como las comorbilidades físicas, para desentrañar la compleja relación entre la obesidad y las enfermedades psiquiátricas.
En la presente investigación se obtuvo resultados prometedores en el análisis de la relación entre la obesidad y la ansiedad generalizada. Las limitaciones de la presente revisión incluyen los efectos de confusión de las comorbilidades médicas no medidas y las diferencias en la forma en que se evaluaron los resultados. Los estudios seleccionados resultaron sumamente heterogéneos en cuanto a las características de la población estudiada. Se ha procurado que los estudios sean homogéneos con respecto a su diseño y dominios de resultado estudiados para facilitar la interpretación de los hallazgos y que, junto con la evaluación de la calidad realizada, son las ventajas de la presente revisión.
CONCLUSIONES
La obesidad y las enfermedades psiquiátricas están estrechamente relacionadas, y la evidencia es sólida y recíproca para la ansiedad, modesta e inconsistente para los trastornos de ansiedad e inadecuada para otras afecciones psiquiátricas. Aunque ambos géneros parecían estar en riesgo de trastornos psiquiátricos en la obesidad y viceversa, muchas de estas asociaciones eran más fuertes en las mujeres, lo que indica un posible papel moderador del género en esta relación. Con base en la evidencia actual, presentada en esta revisión, se observa que los estudios tienen un sesgo moderado indicando que debería estudiarse un poco más la temática y que se considera que con la información es necesario realizar un análisis de costo-efectividad de un enfoque multidisciplinario para el manejo de la obesidad.
CONFLICTO DE INTERÉS
Los autores declaran que no tienen conflicto de interés en la publicación de este artículo.
FINANCIAMIENTO
Autofinanciado.
AGRADECIMIENTO
A todos los agentes sociales involucrados en el proceso investigativo.
REFERENCIAS
1. Acacio, E., Russell, M., Alvarado, K. y Cervantes, M. (2017). Relación entre el sobrepeso u obesidad y la calidad de vida relacionada con la salud: el rol mediador y moderador de la ansiedad y la depresión. [Relationship between overweight or obesity and health-related quality of life: the mediating and moderating role of anxiety and depression]. Psicología y Salud.27:189–98.
2. Silva, C., Fernández, N. y Rodríguez, N. (2019). Depresión, ansiedad y autoeficacia para bajar de peso en mujeres en tratamiento nutricional. [Depression, anxiety and self-efficacy to lose weight in women undergoing nutritional treatment]. Psicología y Salud. 29:41–9. https://doi.org/10.25009/pys.v29i1.2567.
3. Moreno, G.(2012).(2012). Definición y clasificación de la obesidad. [Definition and classification of obesity]. Revista Médica Clínica Las Condes. 23:124–8. https://doi.org/10.1016/S0716-8640(12)70288
4. Hernández, E., Martínez, A., Almiron, E., Pérez, S., San Cristóbal, R., Navas,S. y Martínez, A. (2018).Influencia multisensorial sobre la conducta alimentaria: ingesta hedónica. [Multisensory influence on eating behavior: hedonic eating]. Endocrinología, Diabetes y Nutrición.65:114–25. https://doi.org/10.1016/j.endinu.2017.09.008
5. Soria, U., Morales, A., Colorado, I. y Pérez, A. (2021). Actividad física y su asociación con el estado emocional en adultos mayores con obesidad. [Physical activity and its association with emotional state in older adults with obesity]. Atención Familiar.28:10. https://doi.org/10.22201/fm.14058871p.2021.1.77654.
6. Gay, J., Jiménez, D., García, J. y Zempoalteca, A. (2020). Asociación entre ansiedad, sobrepeso y obesidad en población adulta adscrita a una unidad de medicina familiar. [ Association between anxiety, overweight and obesity in an adult population assigned to a family medicine unit]. Atención Familia. 27:131. https://n9.cl/8zw1h
7. WHO. Obesidad y sobrepeso (2021). [Obesity and overweight]. https://n9.cl/uqcu
8. Lorenzo,E., Cruz, F., Pappous, A. y Schmidt, J.(2016). Explicit and implicit attitudes towards obesity in Physical Education students (paper in Spanish). Revista de Psicologia Del Deporte. 25:91–6.
9. INEC. (2018). Encuesta Nacional de Salud y Nutrición. [National Health and Nutrition Survey]. Ecuador.
10. Parodi, C. (2015). Ansiedad, depresión y trastorno de la imagen corporal en pacientes que consultan en la unidad de obesidad del hospital de clínicas. Mem Inst Invest Cienc Salud (Impr):64–74.
11. Quintero, F., Banzo, C., Martínez, S., Barbudo, Silveria, B., et al. (2016). Psicopatología en el paciente con obesidad. [Psychopathology in the patient with obesity]. Salud mental. 39:123–30. https://doi.org/10.17711/SM.0185-3325.2016.010.
12. Esquivias,H., Reséndiz, A., García, E., Esquivias, H., Reséndiz, A., et al.(2016). La salud mental en el paciente con obesidad en protocolo para cirugía bariátrica.[ Mental health in obese patients in protocol for bariatric surgery ]. Salud mental. 39:165–73. https://doi.org/10.17711/SM.0185-3325.2016.015.
13. Nigatu, Y., Reijneveld, S., Peter, E., Van Rossum,E. y Bültmann,U.(2016). The Combined Effects of Obesity, Abdominal Obesity and Major Depression/Anxiety on Health-Related Quality of Life: the LifeLines Cohort Study. PLoS One. 11:e0148871. https://doi.org/10.1371/journal.pone.0148871
14. Moher, D., Shamseer, L., Clarke ,M., Ghersi, Liberati, A., Petticrew, M, et al. (2015). Preferred reporting items for systematic review and meta-analysis protocols (PRISMA-P) statement. Systematic Reviews 2015;4:1. https://doi.org/10.1186/2046-4053-4-1.
15. Sterne, H., Reeves, S., Berkman, V., et al. (2016). ROBINS-I: a tool for assessing risk of bias in non-randomised studies of interventions. BMJ.355:i4919. https://doi.org/10.1136/bmj.i4919.
16. Page, M., Bossuyt, B., Hoffmann, Mulrow, C., et al. (2021). Declaración PRISMA 2020: una guía actualizada para la publicación de revisiones sistemáticas. [PRISMA 2020 statement: an updated guide for the publication of systematic reviews]. Revista Española de Cardiología.74:790–9. https://n9.cl/0a504
17. Reyes,L., Betancour,J. y Samaniego,A.(2015). Ansiedad y depresión en personas con obesidad de Paraguay. [Anxiety and depression in people with obesity in Paraguay].Salud & Sociedad. Vol 6 Núm 1. 38-48 2020. https://n9.cl/kqysy
18. Lacunza, A., Caballero, S., Salazar, S. y Filgueira, J. (2015). Déficits sociales en adolescentes con sobrepeso y obesidad. [Social deficits in adolescents with overweight and obesity]. Ciencias Psicológicas.7:25–32.
19. Pompa, M. (2017). Ansiedad, estrés y obesidad en una muestra de adolescentes de México.[ Anxiety, stress and obesity in a sample of adolescents from Mexico].
20. Ramos, S. (2017). Factores relacionados al sobrepeso y obesidad en pacientes atendidos en la Unidad de Medicina Complementaria del Hospital II Vitarte. [Factors related to overweight and obesity in patients treated at the Complementary Medicine Unit of Hospital II Vitarte]. Revista Peruana de Medicina Integrativa. 2:5. https://fi-admin.bvsalud.org/document/view/64r2n.
21. Alarcón, B., Joza, M. y Macías K. (2019). La ansiedad y su relación con la conducta alimentaria en personas con obesidad. [Anxiety and its relationship with eating behavior in people with obesity]. Caribeña de Ciencias Sociales.
22. Lizama, A., Villanueva, B., Martínez, D., Leiva, F. y Mella, E. (2021). Obesidad: Autoeficacia Percibida, Regulación Emocional y Estrés. [Obesity: Perceived Self-Efficacy, Emotional Regulation and Stress]. Psic: Teor e Pesq.36. https://n9.cl/pd70e
23. Mejdoub Y, Maamri H, Salah DB, Ketata N, Mondher K, Sourour K, et al. Association between obesity and anxiety: A cross-sectional study in Sfax, Southern Tunisia. Endocrine Abstracts 2021;73.
24. Sánchez, G., Alpirez, H., Aguilar, M., Cerino, J. y Ordoñez, J. (2017) .Ansiedad como factor asociado a la obesidad en adolescentes / Anxiety as a factor associated with obesity in adolescents / Ansiedade como fator associado à obesidade em adolescentes. Journal Health NPEPS. 2:302–14. https://n9.cl/s1owa
25. Quiceno, A., Alvarex, E., Cardona, K. y Rodríguez, K. (2020). Obesidad, factible consecuencia de ansiedad en estudiantes de Psicología de una Universidad de Colombia.[ Obesity, feasible consequence of anxiety in Psychology students of a University of Colombia ]. Alternaticas En Psicologia.44.
26. Blandón, L., Durango P., Tejada, L. (2016). Ansiedad, depresión y actividad física asociados a sobrepeso/obesidad en estudiantes de dos universidades mexicanas. [Anxiety, depression and physical activity associated with overweight/obesity in students from two Mexican universities]. Hacia la Promoción de la Salud.21:99–113.
27. Özşahin, A. y Altıntaş. E. (2018). Factors associated with social anxiety disorder in a group of obese Turkish female patients. Turk J Med Sci.48:391–8. https://n9.cl/4p4xw.
28. Arbués, R., Martínez, B., Granada, J., Echániz, E., Pellicer, B., Juárez,R., et al. (2019).Conducta alimentaria y su relación con el estrés, la ansiedad, la depresión y el insomnio en estudiantes universitarios. [Eating behavior and its relationship with stress, anxiety, depression and insomnia in university students]. Nutrición Hospitalaria. 36:1339–45. https://n9.cl/fq22s.
29. Alarcón, E., Joza, M. y Macías, K. (2019). La ansiedad y su relación con la conducta alimentaria en personas con obesidad. [Anxiety and its relationship with eating behavior in people with obesity]. Caribeña de Ciencias Sociales.
30. Fusco, F., Amancio, S., Pancieri, A., Alves, M., Spiri, W. y Braga, E. (2020). Ansiedad, calidad del sueño y compulsión por comer en adultos con sobrepeso u obesidad. [Anxiety, sleep quality, and compulsive eating in overweight or obese adults]. Revista da escola de enfermage. 54. https://n9.cl/eb74c.
©2022 por los autores. Este artículo es de acceso abierto y distribuido según los términos y condiciones de la licencia Creative Commons Atribución-NoComercial-CompartirIgual 4.0 Internacional (CC BY-NC-SA 4.0) (https://creativecommons.org/licenses/by-nc-sa/4.0/).
ANEXO 1. Tabla 1 Principales características de los
artículos estudiados en esta revisión basados en los puntajes dados por la
metodología PRISMA.
|
Título del articulo |
Autores |
Tipo de estudio |
Fecha de publicación y país |
Revista |
Tamaño de muestra |
Hallazgo principal/ Contribución |
Porcentaje cumplimiento PRISMA |
PRISMA resúmenes 12 Pts. |
|
Psicopatología en el paciente con obesidad[11]. |
Quintero et al. [11] |
Estudio de corte transversal |
mayo-junio 2016, Madrid, España. |
Salud Mental |
180 adultos |
Determinaron que la depresión y el trastorno de ansiedad tiene una predominancia del 80.9% en pacientes con obesidad y un 34% tiene antecedentes clínicos de tener diagnóstico de depresión. |
91% |
7 |
|
La asociación entre obesidad, depresión y ansiedad: evidencia de una encuesta de evaluación de necesidades de salud comunitaria. |
Adams et al. [31] |
Estudio de casos y controles |
2016, Georgia, Estados Unidos |
Journal of the Georgia Public Health Association 5(3) |
1234 participantes |
Los resultados muestran una asociación positiva y estadísticamente significativa entre la salud mental y la obesidad. |
89% |
6 |
|
Los efectos combinados de la obesidad, la obesidad abdominal y la depresión / ansiedad mayor en la calidad de vida relacionada con la salud: el estudio de cohorte LifeLines. |
Nigatu, et al. [13] |
Estudio de cohorte prospectivo multidisciplinario
|
2016, Países Bajos |
Plos One |
89.332 participantes |
La relación entre obesidad y los trastornos de ansiedad ejercen de forma sinérgica con relación a la calidad de vida psicológico y físico. El tratamiento del trastorno de ansiedad y la obesidad son vías indispensables para mejorar la Calidad de vida relacionada a la salud. Con el aumento del peso corporal, los participantes informaron de una peor calidad de vida física; cuando también tienen trastorno de ansiedad, los participantes informaron de una calidad de vida física aún peor. |
85% |
7 |
|
Actividad física y su asociación con el estado emocional en adultos mayores con obesidad. |
Soria et al. [5] |
Estudio de cohorte transversal
|
2020, México |
Unidad de Medicina Familiar No. 75 |
275 adultos mayores |
Existe una relación entre no realizar actividad física y alteraciones psicológicas como el trastorno de ansiedad, depresión e incluso ira. Por ende, es bueno señalar que la actividad física aparte de estar relacionada con la disminución del peso corporal ayuda con el estado de ánimo. Actividad física recomendada es de unos 75 minutos a la semana. |
84% |
6 |
|
Trastorno de ansiedad generalizada como factor asociado a obesidad en pacientes adultos del Hospital Belén de Trujillo. |
García Murga [32] |
Estudio retrospectivo de casos y controles |
2017, Trujillo – Perú |
Escuela Profesional De Medicina Humana, Universidad Privada Antenor Orrego |
126 adultos |
Los pacientes en estudio, con un diagnóstico de ansiedad generalizada mostraron un promedio de índice de masa corporal mucho mayor que los pacientes sin este diagnóstico.
|
83% |
9 |
|
Ansiedad, calidad del sueño y compulsión por comer en adultos con sobrepeso u obesidad. |
Fusco et al. [30][30] |
Estudio de cohorte transversal
|
2020, Sao Paulo, Brasil |
Journal of school of Nursing, University of Sao Paulo |
130 pacientes |
Los participantes jóvenes que tenían un mayor estado de ansiedad tenían más episodios prolongados de ingesta de alimentos y peor calidad del sueño. Por el contrario, considerando a los adultos de mediana edad, ya que se demostró que cuanto mayor es la edad, es menor la puntuación de ansiedad. |
83% |
8 |
|
Déficits sociales en adolescentes con sobrepeso y obesidad. |
Lacunza et al. [18] |
Estudio de cohorte transversal |
2015, Tucumán, Argentina |
Prensa Médica Latinoamericana |
276 adolescentes |
Dentro de este estudio se determinó que los pacientes adolescentes con diagnóstico de obesidad mostraban menor autocontrol, mayor retraimiento y ansiedad social y timidez |
81% |
8 |
|
Ansiedad y depresión en personas con obesidad de Paraguay. |
Reyes Brites et al. [17]
|
Estudio de casos y controles |
25 de marzo del 2015, Asunción, Paraguay |
Revista Salud & Sociedad |
98 adultos |
Cuando los participantes no recibieron tratamiento para la obesidad fue significativamente más ansiosos que los que si recibieron. |
80% |
7 |
|
Factors associated with social anxiety disorder in a group of obese Turkish female patients. |
ÖZŞAHİN y ALTINTAŞ [27]
|
Estudio de casos y controles |
2018, Turquía |
Turkish Journal of Medical Sciences |
114 participantes obesos 110 controles sanos |
Se determinó que la falta de apoyo social para personas obesas puede conducir a un trastorno de ansiedad social. Los hábitos nutricionales desde la niñez hasta la adolescencia son muy importantes, puesto a que se supone que cada niño es una posible víctima de la obesidad y los trastornos mentales que la acompañan. |
78% |
8 |
|
Asociación entre ansiedad, sobrepeso y obesidad en población adulta adscrita a una unidad de medicina familiar. |
Gay Patiño et al. [6] |
Estudio de cohorte transversal |
2020, México |
Atención familiar 2020, numero 3 |
282 pacientes |
Se demostró que existe una asociación entre el grado de ansiedad y el estado nutricional de los pacientes; la determinación del IMC de cada paciente y el diagnóstico de la ansiedad son indispensables para la detección intencionada de estos padecimientos. |
78% |
9 |
|
Ansiedad, depresión y actividad física asociados a sobrepeso/obesidad en estudiantes de dos universidades mexicanas. |
Blandón et al. [26] |
Estudio de cohorte transversal |
julio - diciembre 2016, México |
Hacia promoc. salud |
1351 estudiantes adultos |
Determinaron la asociación entre los síntomas presuntivos de ansiedad, depresión, la práctica de actividad física y las condiciones de sobrepeso/ obesidad en estudiantes de dos universidades de México. |
76% |
8 |
|
Ansiedad, depresión y trastorno de la imagen corporal en pacientes que consultan en la unidad de obesidad del hospital de clínicas. |
Parodi [10] |
Estudio de cohorte transversal |
Junio 2015, Asunción, Paraguay |
Psiquiatría-Facultad de Ciencias Médicas de la Universidad Nacional de Asunción |
69 pacientes |
En este artículo se determinó la relación con la percepción del propio estado personal en la población de obesos. Además, plantea la relación de la ansiedad con el comer emocional que ocasiona en la mayoría de los casos obesidad. |
74% |
8 |
|
Relación entre el sobrepeso u obesidad y la calidad de vida relacionada con la salud: el rol mediador y moderador de la ansiedad y la depresión. |
Acacio et al. [1] |
Estudio de cohorte transversal |
2017, Ciudad de México, México |
Psicología y Salud, Vol. 27 |
458 mujeres |
Este estudio revela una relación entre obesidad y el trastorno de ansiedad en la predicción de una baja CVRS. Las mujeres con el diagnostico de sobrepeso u obesidad tienen una calidad de vida baja, relacionada con la sintomatología ansiosa o depresiva. |
74% |
7 |
|
Conducta alimentaria y su relación con el estrés, la ansiedad, la depresión y el insomnio en estudiantes universitarios. |
Ramón Arbués et al. [28] |
Estudio de cohorte transversal |
2019, Zaragoza, España |
Nutrición hospitalaria 2019, 36 |
1055 estudiantes universitarios |
El tipo de alimentación no saludables son frecuentes en la población universitaria y se demostró que está relacionada con la presencia de ansiedad, estrés y depresión. Se recomienda mejorar la calidad de los alimentos consumidos, y así mejorar la salud mental de dicha población en estudio. |
73% |
8 |
|
Obesidad, factible consecuencia de ansiedad en estudiantes de Psicología de una Universidad de Colombia. |
Quiceno et al. [25]
|
Estudio descriptivo transversal |
2020, Colombia |
Alternativas en psicología vol 44 |
114 pacientes |
Se demostró que pacientes sin importar el sexo tienen un nivel de peso normal, dando como respuesta, la inexistencia de una asociación entre nivel de ansiedad y del IMC. |
70% |
9 |
|
Ansiedad, estrés y obesidad en una muestra de adolescentes de México. |
Pompa y Meza. [19] |
Estudio de cohorte transversal |
2017, México |
Revista Javeriana |
849 adolescentes |
Se revelo que las pacientes con diagnostico sobrepeso y obesidad tuvieron un mayor nivel de estrés y ansiedad, y por ende mayor probabilidad de desarrollar ambas condiciones. |
70% |
8 |
|
Ansiedad como factor asociado a la obesidad en adolescentes. |
Sánchez et al. [24] |
Estudio con cohorte transversal |
2017, Tamulipas México |
]ournal Health NPEPS |
222 adolescentes |
Mediante este estudio no se demostró asociación entre las variables, es transcendental considerar para otros estudios a adolescentes sin obesidad para confirmar diferencias o similitudes. |
69% |
8 |
|
Depresión, ansiedad y autoeficacia para bajar de peso en mujeres en tratamiento nutricional. |
Silva et al. [2] |
Estudio de casos y controles |
2019, Ciudad de México, México |
Psicología y Salud, Vol. 29 |
122 mujeres adultas |
Las personas obesas muestren un mayor nivel de depresión y ansiedad que las personas con sobrepeso, esto hace pensar en la posibilidad del impacto social del cómo se perciben físicamente los participantes y la sociedad causando ansiedad y depresión. |
68% |
8 |
|
Obesidad: Autoeficacia Percibida, Regulación Emocional y Estrés |
Lizama et al. [22]
|
Estudio de análisis exploratorio |
2021, Chile |
Psicología clínica y cultura, núm. 36 |
86 personas |
Los resultados demuestran que el nivel de estrés, confianza en la intrepidez de problemas junto con capacidad de resolución de problemas y resolución de escenarios inesperados, van cambiando según el tipo de obesidad. |
63% |
10 |
|
Asociación entre obesidad y ansiedad: un estudio transversal en Sfax, sur de Túnez. |
Mejdoub et al. [23]
|
Estudio de casos y controles |
2021, Tunez |
European Society of Endocrinology |
150 participantes |
Este estudio demostró que la ansiedad era relativamente alta entre las personas con obesidad. Se denota la necesidad de poner en marcha un programa para detectar y actuar precozmente sobre los trastornos psiquiátricos de la obesidad. |
59% |
9 |
|
Factores relacionados al sobrepeso y obesidad en pacientes atendidos en la Unidad de Medicina Complementaria del Hospital II Vitarte. |
Alcántara Ramos [20] |
Estudio de cohorte transversal |
2017, Lima Perú |
Perú Medicina Integrativa 2017, 2 |
626 pacientes |
En pacientes con enfermedades crónicas como como diabetes mellitus tipo 2 e hipertensión arterial, estarían íntimamente asociados con la obesidad; mientras que en los pacientes de sexo masculino se encontró una asociación con el trastorno de ansiedad. |
56% |
10 |
|
La ansiedad y su relación con la conducta alimentaria en personas con obesidad. |
Alarcón Chávez et al. [29] |
Estudio de cohorte transversal |
2019, Ecuador |
Revista Caribeña de Ciencias Sociales 2019 |
24 estudiantes |
En la población estudiada, y según el análisis psicológico un número muy importante participantes tenían el diagnostico concomitante de obesidad y ansiedad. |
56% |
7 |
ANEXO 2. Tabla 2. Características de las investigaciones,
método, porcentaje de obesidad y porcentaje de ansiedad.
|
Título de la investigación |
Trastorno por ansiedad |
Obesidad |
Método |
Aporte |
|
|
Ansiedad y depresión en personas con obesidad de Paraguay [17]. |
Pacientes con estado de ansiedad 45%
Ob I: 47,7% Ob II: 44% Ob III: 46.27% Ob IV: 40 % |
Obesidad grado I 29.6% Obesidad grado II 38.8 % Obesidad grado III 26.5% Obesidad de grado IV 5.1% |
Se aplica el cuestionario de STAI y en el BDI. Demostrando que pacientes con obesidad grado 1 y grado 3 presentan mayor nivel de ansiedad.
|
Entre los pacientes con diagnóstico de obesidad y pacientes con índice de masa corporal normal (t=3.24; p=.002) Entre los pacientes que recibían tratamiento y quienes no (t=2.21; p=.03). En el trastorno depresivo, la media en mujeres fue mucho más alta que en los hombres (t=-2.31; p=.023) En el trastorno Ansiedad, se descubrió diferencias al confrontar las medias de las puntuaciones de los pacientes que tenían tratamiento psicológico, nutricional y médico, con relación a los que no gozaban de estos tratamientos (t=-5.56; p=.000), Demostrando que la media de los pacientes que no recibieron tratamiento fue mucho más alta. |
|
|
Psicopatología en el paciente con obesidad [11]. |
32,7% de la población poseen trastornos por ansiedad |
100% de las personas tienen obesidad |
Se utilizo: a) Inventario de Depresión de Beck-II (Beck Depression In- ventory, BDI-II). Test STAI |
Síntomas depresivos (BDI) con un IMC de –.031 se observa una diferencia significativa de 0.634** y de 0.716** Ansiedad rasgo (STAI) con un IMC de .025 se observa 0.730** en la correlación de Pearson presentando ansiedad rango. Asociando dichos datos se revelo que hay una íntima coexistencia entre la sintomatología ansiosa y depresiva y la obesidad. |
|
|
Ansiedad, depresión y actividad física asociados a sobrepeso/obesidad en estudiantes de dos universidades mexicanas[26]. |
20,2% de la población presentan trastornos de ansiedad |
27,4% de la población que tiene obesidad presenta ansiedad |
Se uso encuestas para aplicar el test de Goldberg, y se hizo una correlación con los datos obtenidos de IMC, de los pacientes, para una posterior interpretación de los datos. |
Los factores que investigan sobre variaciones en el apetito dependiendo de la fase emocional advierten una relación estadísticamente significativa (p<0,05) entre sobrepeso-obesidad y exageración del apetito ante situaciones de estrés (χ2=13,73 p =0,001), trastorno de ansiedad (χ2=9,34 p =0,009) y la tristeza (χ2=7,57 p =0,023). Mientras tanto los resultados de la prueba de Goldberg demostraron que el 20,2% de la totalidad de los estudiantes con obesidad/sobrepeso, presentan un diagnóstico sugestivo de ansiedad. Existen alteraciones en el apetito dependiendo del estado emocional. |
|
|
Ansiedad, depresión y trastorno de la imagen corporal en pacientes que consultan en la unidad de obesidad del hospital de clínicas [10]. |
18.8 % de la población tiene ansiedad y el 31,8% tiene riesgo de padecerlo |
56,5% de la población presenta obesidad |
Mediante el IMC se valoró el estado nutricional, y los trastornos de ansiedad t depresión se valorado con HADS |
El 18,8% de los pacientes con obesidad, revelo ansiedad, y un 31,8% manifestó un riesgo de padecerlo. Existió una mayor prevalencia de trastorno ansioso con las pacientes mujeres con un 19,6% y en los varones de un 12,5% |
|
|
Déficits sociales en adolescentes con sobrepeso y obesidad [18]. |
El 20% de la población que tiene obesidad presenta cuadros de ansiedad. |
De toda la población el 12,68% presento obesidad. |
Batería de Socialización BAS-3 además de la determinación de IMC, que fueron evaluados para el análisis de los resultados. |
Diferencias estadísticamente significativas en la escala Re [F (3, 258) = 2.24, p = .028], ya que los pacientes adolescentes y con diagnóstico de obesidad son retraídos cuando tiene que iniciar relaciones sociales. |
|
|
Trastorno de ansiedad generalizada como factor asociado a obesidad en pacientes adultos del Hospital Belén de Trujillo [32]. |
De la población con obesidad se presenta el 26% con ansiedad generalizada |
De la población total el 33 % son personas con obesidad |
Se ocupo la encuesta de TAG para el diagnóstico de ansiedad. |
El trastorno de ansiedad se correlacione con la obesidad a nivel muestral lo que se revela en riesgo en la población p>0.05. Además, se confirma que el trastorno ansioso generalizado es factor predisponente para el diagnóstico obesidad p>0.01. Destaca que el trastorno de ansiedad en obesos fue del 26%, tomando en cuenta que los pacientes no obesos presentan ansiedad en un 10%. |
|
|
Relación entre el sobrepeso u obesidad y la calidad de vida relacionada con la salud: el rol mediador y moderador de la ansiedad y la depresión [1]. |
De la población con obesidad el 39% mostro una ansiedad generalizada |
El 100% de la población tiene un IMC mayor de lo estipulado, considerado obesidad |
Determinación del IMC donde se determinó el porcentaje de pacientes con obesidad, como el CVRS[1]. |
La relación entre obesidad y el trastorno ansioso en la predicción de una baja CVRS, el estado nutricional demostró una alteración del 6%, lo que afirma una relación con CVRS. (β = –.12; p = 0.012) El trastorno ansioso demostró un 39%, con una relación significativa hacia la CVRS (β = .59; p = 0.001) |
|
|
Los efectos combinados de la obesidad, la obesidad abdominal y la depresión / ansiedad mayor en la calidad de vida relacionada con la salud: el estudio de cohorte LifeLines [13]. |
Del porcentaje de personas con obesidad el 37,7% presentan cuadros de ansiedad |
El 39,9% de la población tenía obesidad |
Determinación del IMC y El TDM y los trastornos de ansiedad se diagnosticaron con la Mini-Entrevista Neuropsiquiatría Internacional. La CVRS se evaluó mediante el cuestionario RAND-36 para calcular las puntuaciones de calidad de vida física y mental. |
El efecto combinado de la obesidad y el trastorno depresivo es mayor a los trastornos de ansiedad sobre la calidad de vida física (p>0.05), fue mayor que la suma de sus efectos por separado; Sin embargo, el efecto combinado de la obesidad y la depresión no se vieron reflejas a un mayor aumento de IMC (p<0.05). |
|
|
Depresión, ansiedad y autoeficacia para bajar de peso en mujeres en tratamiento nutricional [2]. |
En las pacientes con obesidad, el 37,3% presentaban ansiedad severa, 23,5% ansiedad moderada. |
El 50% de las pacientes presentaban obesidad y el otro 50% presentaban sobrepeso |
Determinación de IMC de las pacientes, se utilizó el Inventario de Ansiedad Rasgo-Estado (IDARE), a su vez se usó el Inventario de Depresión de Beck (BDI-II) |
En los pacientes con obesidad, no hubo alteraciones en las pruebas t, con relación a la ansiedad (t[100] = –.979, p > .05); pero si hubo alteración con el trastorno de depresión (t[100] = –2.871, p < .01), La asociación de los trastornos ansiosos y depresivos fue de r = .77, p < .001. |
|
|
Actividad física y su asociación con el estado emocional en adultos mayores con obesidad [5]. |
11.4% de mujeres tuvo ansiedad 4.6%, ansiedad al igual que ira. |
63.6% presentó obesidad grado I, 29.1% grado ii, 7.3% grado iii |
Determinación de índice de masa corporal, además del Cuestionario Internacional de Actividad Física (IPAQ), y la aplicación de la Escala de Valoración del Estado de Ánimo (EVEA) |
Los trastornos psicológicos y la actividad física tuvieron una relación estadísticamente significativa p=0.012. |
|
|
Asociación entre ansiedad, sobrepeso y obesidad en población adulta adscrita a una unidad de medicina familiar [6] |
De todos los participantes el 86,87% presentan ansiedad generalizada |
De los participantes el 41% sufre obesidad |
Cuestionario de Ansiedad Estado-Rasgo (stai) y determinación del IMC, y análisis de variables |
El trastorno ansioso y el sobrepeso y obesidad tuvo una relación estadísticamente significativa (p<0.05) Tomemos en cuenta que los pacientes obesos como recurso para bajar el nivel de ansiedad suelen utilizar el acto de triturar, masticar y degustar los alimentos. |
|
|
Factores relacionados al sobrepeso y obesidad en pacientes atendidos en la Unidad de Medicina Complementaria del Hospital II Vitarte [20] |
El 31% de los participantes presentaban ansiedad |
24% de los participantes presentan obesidad. |
Determinación de IMC, Se usó la prueba exacta de Fisher, la prueba de Kruskal-Wallis y un análisis de regresión logística multinomial para determinar posibles factores asociados. |
La comparación indica que las mujeres mayor porcentaje de obesidad comparando con los pacientes hombres (p=0,013*). La relación entre la obesidad y ansiedad es altamente significativa (p= 0,001). |
|
|
Ansiedad, calidad del sueño y compulsión por comer en adultos con sobrepeso u obesidad [30] |
47% de los participantes tenían ansiedad, de los cuales el 60% eran menores de 40 años |
65,4% de los participantes tienen obesidad |
Determinación del IMC, Cuestionario de Ansiedad Estado-Rasgo (stai), Binge Eating Scale (BES)
|
La muestra demostró una relación entre el trastorno ansioso y los hábitos nutricionales malos, como el consumo de grandes cantidades de comida. Lo que revela que a mayor edad menor índice de ansiedad (p= 0.0003) |
|
|
Conducta alimentaria y su relación con el estrés, la ansiedad, la depresión y el insomnio en estudiantes universitario [28] |
23,5% presentaron ansiedad |
14,45% de los estudiantes presentan obesidad. |
Índice de Alimentación Saludable (IAS), la escala breve de Depresión, Ansiedad y Estrés (DASS-21) y el Índice de Severidad del Insomnio |
El porcentaje de la nutrición no saludable fue del 82.3%, tomando en cuenta que fue mayor en las mujeres. Tiene una correlación significativa con los trastornos depresivos y ansiosos (p < 0,05)
El consumo en exceso de dulces se relacionó con una mayor prevalencia de ansiedad y la calidad del sueño. |
|
|
La asociación entre obesidad, depresión y ansiedad: evidencia de una encuesta de evaluación de necesidades de salud comunitaria [6] |
23% de los participantes tienen ansiedad generalizada |
17,4% de los participantes tienen obesidad |
Recolección de datos de la CHNA en el estado de Georgia, además de las entrevistas a las personas para recolectar información adicional. |
La presencia de ansiedad se relaciona con un incremento del 16% en la posibilidad de obesidad en el hogar (p<0.01) Hay una relación entre la influencia del estrés en los hábitos alimentarios, donde conduce a una preferencia por alimentos ricos en grasas y azúcares. La alimentación inducida por el estrés podría ser un vínculo causal entre la salud mental y la obesidad. |
|
|
Depression, and Anxiety: Evidence From a Community Health Needs Assessment Survey. [31] |
75,3% de los pacientes presentaron ansiedad generalizada |
100% de los participantes eran obesos |
Determinación de IMC, escala Hospitalaria de Ansiedad y Depresión (HAD) para evaluar la ansiedad. |
Ansiedad era más común entre los pacientes con extrema preocupación por el cuerpo (P = 0.003), esto se puede interpretar en que las personas que se preocupan por la apariencia física llegando a la preocupación extrema son los que más sufren ansiedad P = 0.047. Sin embargo, no existió una relación significativa entre trastorno ansioso y depresivo (P = 0,2). |
|
|
Factors associated with social anxiety disorder in a group of obese Turkish female patients [27] |
32,4% de los pacientes con obesidad tienen ansiedad generalizada |
50,8% del total de los pacientes de este estudio, |
Determinación de IMC, seguido de los Formularios de variable socio demográfica (SDVF), Inventario de depresión de Beck (BDI), Inventario de ansiedad de Beck (BAI), Inventario de ansiedad estatal y de rasgos (STAI I-II), Escala de actitud alimentaria (EAS) y finalizando con el análisis estadístico de las variables |
Se demostró una asociación entre los acontecimientos vitales estresantes y la obesidad. Se ha encontrado que la frecuencia de ansiedad social en la obesidad es del 59%. Los hábitos alimenticios se relacionaron significativamente los trastornos ansiosos, depresivos y la ansiedad social (P < 0,05) |
|
|
Obesidad, factible consecuencia de ansiedad en estudiantes de Psicología de una Universidad de Colombia [25] |
47,5% de los pacientes tienen diagnóstico de ansiedad generalizada |
El 27,7 de los participantes presentan sobrepeso o obesidad |
STAI (Cuestionario de ansiedad Estado-Rasgo), Fórmula de Deurenberg. IMC y análisis estadístico. |
Este estudio no encontró una relación especifica entre la obesidad y alteraciones psicológicas ni psiquiátricas. Como tampoco una personalidad típica del paciente con obesidad |
|
|
Ansiedad como factor asociado a la obesidad en adolescentes [24] |
Apenas el 3,2% de los pacientes presentan ansiedad |
El 68,9% pertenecen a pacientes clase 1 |
Determinación de IMC y posterior aplicación del Cuestionario de Beck |
No existe una relación entre alteraciones ansiosas y alteraciones nutricionales como la obesidad El mayor porcentaje de ansiedad fue muy bajo en todos los casos estudiados de participantes con obesidad, esto puede ser factor de discusión debido a que en muchos por no ser la mayoría de los artículos encontrados mencionan que la obesidad tiene relación con ansiedad.
|
|
|
Ansiedad, estrés y obesidad en una muestra de adolescentes de México [19] |
La prevalencia de ansiedad en mujeres es del 60.8 %, mientras que en los hombres fue del 39.2% |
58,3% de los participantes son obesos/sobre peso |
Determinación del IMC después se determinó Escala de Estrés Percibido de Cohen, Escala de Ansiedad Manifiesta Revisada (CMAS-R) |
Se demostró diferencias estadísticas entres mujeres y hombres tomando en cuenta al estado nutricional, las manifestaciones de estrés, trastornos ansiosos y la hipersensibilidad (p > 0.001) |
|
|
La ansiedad y su relación con la conducta alimentaria en personas con obesidad [29] |
55% de los estudiantes que tienen obesidad sufren de ansiedad |
100% de los estudiantes que participaron sufren obesidad |
Determinación de IMC, ficha socio nutricional, Inventario de Ansiedad de Beck |
El tipo de ansiedad está relacionada con el nivel de estado nutricional, es por eso que la ansiedad grave es del 55.5% tiene mayor relación con casos de obesidad Este estado puede ser tratado por el paciente, todo depende su iniciativa por el cambio y los mecanismos de defensa que ocupe |
|
|
Obesidad: Autoeficacia Percibida, Regulación Emocional y Estrés [22] |
16,51% de los pacientes estudiados presentaron ansiedad |
100% de los participantes tienen obesidad |
Cuestionario de Dificultades de la Regulación Emocional (DERS-E), Escala de Percepción Global de Estrés (EPGE), Escala de Autoeficacia General (EAG), |
Se determino una correlación entre el estrés (rho = 0,242) y el estado nutricional (rho = 0,380), Existe un cambio psicológico detrás del aumento de peso. En donde los pacientes con obesidad tipo I y tipo III tienen mejores resultados que los pacientes obesos tipo II. |
|