http://dx.doi.org/10.35381/r.k.v5i3.919
Plan Estratégico de desarrollo turístico regional
Strategic plan for regional tourism development
Johanna Maricela Ramón-Arízaga
johanna.ramon.43@psg.ucacue.edu.ec
Universidad Católica de Cuenca, Cuenca
Ecuador
https://orcid.org/0000-0003-2014-8400
Narciza Azucena Reyes-Cárdenas
Universidad Católica de Cuenca, Cuenca
Ecuador
https://orcid.org/0000-0003-4230-1541
Mireya Magdalena Torres-Palacios
Universidad Católica de Cuenca, Cuenca
Ecuador
https://orcid.org/0000-0002-7724-3313
Recibido: 20 de mayo de 2020
Revisado: 15 de junio de 2020
Aprobado: 30 de julio de 2020
Publicado: 15 de agosto de 2020
RESUMEN
La investigación tuvo por objetivo diseñar un plan estratégico de desarrollo turístico para los cantones de Gualaceo, Chordeleg y Sigsig. De tipo descriptivo con diseño de campo no experimental, un total de 104 personas objeto de estudio. La estrategia definida para el desarrollo turístico de los cantones de Gualaceo, Chordeleg y Sigsig parte de la creación de una red empresarial o clúster geográfico y de una ruta turística con la finalidad de su comercialización. La percepción de los turistas fue de satisfacción planteando además la preferencia por la posibilidad de visitar los distintos cantones de la localidad. También el estudio realizado permitió identificar los problemas para un posicionamiento superior en el mercado turístico, los cuales están dados básicamente por la falta de profesionalización de la gestión en las pequeñas empresas de la localidad que actúan en el sector turístico.
Descriptores: Ecoturismo; desarrollo sostenible; planificación del desarrollo; planificación estratégica. (Palabras tomadas del Tesauro UNESCO).
ABSTRACT
La investigación tuvo por objetivo diseñar un plan estratégico de desarrollo turístico para los cantones de Gualaceo, Chordeleg y Sigsig. De tipo descriptivo con diseño de campo no experimental, un total de 104 personas objeto de estudio. La estrategia definida para el desarrollo turístico de los cantones de Gualaceo, Chordeleg y Sigsig parte de la creación de una red empresarial o clúster geográfico y de una ruta turística con la finalidad de su comercialización. La percepción de los turistas fue de satisfacción planteando además la preferencia por la posibilidad de visitar los distintos cantones de la localidad. También el estudio realizado logró identificar los problemas para un posicionamiento superior en el mercado turístico, los cuales están dados básicamente por la falta de profesionalización de la gestión en las pequeñas empresas de la localidad que actúan en el sector turístico.
Descriptores: Ecotourism; sustainable development; development planning; strategic planning. (Palabras tomadas del Tesauro UNESCO).
INTRODUCCIÓN
El turismo se ha convertido en un elemento fundamental para el crecimiento económico y la generación de empleo tanto a nivel empresarial como en las comunidades. En cuanto a los aspectos políticos, económicos y ecológicos, se reconoce que el turismo contribuye al posicionamiento de los países a la vez que carece de los efectos nocivos al medioambiente de la industria en general. Solo el año 2018 representó para Ecuador como contribución directa del turismo la visita de 2 427 600 extranjeros con 134.774 empleos generados y un aumento del 2% del PIB por este concepto (MINTUR, 2018).
Aspectos como la biodiversidad, cultura y tradiciones, representados a su vez en objetos como las artesanías y culinaria, definen a cada pueblo siendo de gran importancia en el valor de una región o localidad como atractivo turístico. De acuerdo con Caiza & Molina (2010) “Ecuador es el país más diverso del mundo, con mayor cantidad de flora y fauna por kilómetro cuadrado” (p. 9). En este sentido el país cuenta con un total de 45 áreas protegidas y repartidas en las regiones de Galápagos (2), Costa (15), Andes (17) y Amazonía (10). Todos ellos constituyen atractivos turísticos de alto valor que, según el reporte del registro de visitas del Sistema Nacional de Áreas Protegidas en el año 2018, sumaron un total de 1 834 012 visitantes.
Los estudios sobre el desarrollo turístico identifican tres aspectos fundamentales que influyen en la forma que el mismo adopta para una localidad o espacio geográfico (Morera-Beita & Miranda-Álvarez, 2016), primero están los factores relacionados con las características del área y las actividades preexistentes; en segundo lugar, los agentes que promueven el desarrollo turístico; y tercero el ritmo del desarrollo. De esta manera se han utilizado variables como el carácter y extensión del desarrollo turístico, entre otras, las cuales hacen posible analizar la situación en un lugar dado. Los cantones de Gualaceo, Chordeleg y Sigsig, pertenecientes a la provincia del Azuay, constituyen un destino turístico de gran interés en Ecuador. Vistos como espacio geográfico ofrecen una gran diversidad de flora - fauna, de la que es característica el país, así como una cultura e identidad que los distingue, se refleja de manera significativa en actividades como la artesanía, joyería y culinaria.
El área también dispone de atractivos naturales y arquitectónicos de relevancia. Sin embargo, aún cuando los tres cantones se encuentran en una misma ruta, con poca diferencia en distancia, los visitantes toman solo uno de estos destinos. Tampoco existe una asociación de municipios o mancomunidad orientada al desarrollo turístico en conjunto. Como resultado se percibe que la actividad turística es relativamente baja teniendo en cuenta la preferencia manifestada por muchos al referirse a la localidad. Los ingresos y empleos relacionados con el turismo son igualmente percibidos como bajos. Lo anterior implica que en general no se aprecia la importancia del valor que puede ofrecer la localidad, dándose un desarrollo turístico más bien espontáneo.
El turista actual es cada vez más informado y exigente con respecto a sus hábitos de consumo, pasando de ser previsible a formar un concepto heterogéneo con variadas preferencias como el turismo verde o rural, cultural, de salud, de deportes, entre otras (Millán-Escriche, 2020). En este sentido los cantones de Gualaceo, Chordeleg y Sigsig se encuentran ante la necesidad de un modelo basado en la colaboración entre los diferentes actores ante la demanda diversa que integra características de servicios, atractivos turísticos y rutas o recorridos. La investigación va dirigida a pequeñas empresas vinculadas al turismo y tiene como objetivo establecer un plan estratégico con la intervención de los municipios para el desarrollo turístico de los cantones de Gualaceo, Chordeleg y Sigsig que responda a las necesidades actuales y potenciales del mercado.
Refrencial teórico
Teorías administrativas aplicadas al desarrollo turístico
Son variadas las teorías administrativas que han tenido un lugar relevante en la literatura académica. Más allá de un debate conceptual, la investigación busca la concreción de una estrategia para un resultado satisfactorio y es con este sentido que se adoptan los fundamentos de la teoría de los recursos y capacidades de la teoría de la orientación al mercado que aquí se exponen. Como alternativa al enfoque estructural de las fuerzas competitivas de Porter, donde el resultado de las empresas depende de la estructura del sector, surge la teoría de los recursos y capacidades planteando que dichos resultados son consecuencia de los recursos y capacidades de las empresas (Grant, 1991). De acuerdo con (Fong-Reynoso, et al., 2017), quienes comentan que la estrategia tiene como eje fundamental la consecución de beneficios en razón de los recursos de la organización, de esta manera mientras los recursos constituyen el origen de las capacidades de una empresa, las capacidades serían la principal fuente de su ventaja competitiva.
Los recursos constituyen la unidad básica en la teoría de los recursos y capacidades. Por su parte las capacidades son producto de la combinación de los recursos en rutinas organizativas caracterizadas por el intercambio de información e integración del personal. Las capacidades implican el aprendizaje colectivo y con ello destrezas propias en la realización de actividades específicas (Fuentes, et al., 2016). El desarrollo de la teoría de los recursos y capacidades distingue también entre dos niveles de capacidades en una organización: las organizacionales y las individuales (Grant, 2014). Las primeras se dan con la coordinación del sistema mediante rutinas organizativas para un desempeño dirigido al cumplimiento de objetivos estratégicos. Por su parte las capacidades individuales se dan a nivel micro como características o atributos para la realización de procesos en una relación causal con el desempeño de la organización. En el caso de las individuales se considera esencial al factor humano y las sinergias creadas entre éste con los demás recursos (Souza, et al., 2017).
En este sentido, se analiza la importancia de las capacidades distintivas para distinguir entre las capacidades organizacionales aquellas que son esenciales en relación con los procesos claves de la organización (Ponce-Espinosa, et al., 2017). En este sentido la noción de capacidades distintivas es más una expectativa que una identificación, la idea es que la estrategia se oriente constantemente hacia los límites de las capacidades para asegurar no sólo el perfeccionamiento requerido en el desempeño actual, sino también el desarrollo de las capacidades necesarias para hacer frente a retos futuros (Hernández, et al., 2014), por lo tanto, se plantea cada vez con más fuerza que la única ventaja competitiva sostenible será la capacidad para aprender más rápido que los demás (Agudelo-Ceballos & Valencia-Arias, 2018).
La teoría de los recursos y capacidades basada en dos premisas esenciales se hace útil para las organizaciones, en primer lugar, los recursos y capacidades proveen de direccionalidad a la estrategia de la empresa; en segundo, los recursos y capacidades son la fuente principal de rentabilidad. Mientras una mirada convencional se orienta de forma genérica, o sea, viendo una ventaja competitiva en costos reducidos o la diferenciación, la perspectiva de las capacidades está en los cimientos de esas ventajas genéricas, por ejemplo, relaciones idóneas con proveedores, procesos tecnológicos superiores, alta reputación e imagen de marca y red óptima para las ventas (Sánchez-Peñaflor & Herrera-Avilés, 2016).
La teoría de orientación al mercado, por otro lado, se impone como parte de una cultura de relaciones de intercambio a largo plazo. Una orientación al mercado, en cambio, tiene como finalidad disponer de uno o varios segmentos de clientes donde la creación de un valor superior está enfocada en dos líneas fundamentales, la primera basada en la identificación precisa de las necesidades y la segunda pensada en las alianzas cooperativa con otras organizaciones (Fuentes-Jiménez, 2010). El mecanismo por medio del cual la organización desarrolla capacidades adaptándose al entorno es la innovación que confiere la capacidad de adoptar o implantar nuevos procesos o productos para un desempeño superior (Flores-Urbáez, 2015).
En cuanto a las alianzas con otras empresas, (Benavides-Vindas, 2009), se refiere a la importancia que ello tiene para empresas en una zona geográfica con el propósito de optimizar sus recursos fomentando el beneficio mutuo a largo plazo. En este sentido una de las estrategias de mayor aceptación ha sido la de organización en clústeres, por ejemplo, los servicios de transporte, alimentación, hospedaje, información y guía, entre otros. Se reconoce también como aspecto relevante en cuanto a las alianzas entre empresas el apoyo de la administración pública mediante fuentes de financiamiento. También para que los encadenamientos o clústeres sean viables y sostenibles en el tiempo es necesario un liderazgo facilitador y comprometido con las relaciones establecidas entre los negocios (Schteingart, et al., 2017).
Atractivos turísticos y modelo de ruta para los cantones de Gualaceo, Chordeleg y Sigsig
El fundamento de la oferta y gestión de una ruta turística lo constituyen los atractivos de la localidad. La tabla 1 a continuación muestra los atractivos turísticos principales de los cantones de Gualaceo, Chordeleg y Sigsig.
Tabla 1.
Resumen de atractivos turísticos que ofrecen los cantones de Gualaceo, Chordeleg y Sigsig.
|
Gualaceo |
Chordeleg |
Sigsig |
|
Arquitectura de estilo colonial en el cantón |
Joyería en filigrana |
Complejo arqueológico chobzhi |
|
Iglesia Santiago de Gualaceo |
Vestigios arqueológicos de llaber |
Castillo de chobzhi |
|
Iglesia Divina Misericordia |
Museo de Chordeleg |
La cueva negra |
|
Mercado de Gualaceo |
Parque central |
Shabalula |
|
Venta de macanas |
Gastronomía: Cuy con papas |
Museo arqueológico municipal |
|
Venta de sombreros de paja toquilla |
Gastronomía: Caldo de patas |
Productos artesanales de paja toquilla |
|
Tejido de chompas de lana |
Gastronomía: Tortillas de maíz con morocho |
Instrumentos musicales: guitarra |
|
Calzado |
|
Esculturas en maderas |
|
Bosque Aguarongo |
|
Cerro del Fasayñan |
|
Antiguo Acueducto |
|
Laguna de Ayllón |
|
Gastronomía: Hornado |
|
Playas del Río Zhingate |
|
Gastronomía: Rosero |
|
|
|
Gastronomía: Tortillas de maíz con morocho |
|
|
|
Gastronomía: Cuy con papas |
||
|
Playas del río Santa Bárbara |
|
|
|
|
|
Fuente: Elaboración propia.
La información sobre los atractivos fue el resultado del análisis de numerosas fuentes que referencian a la localidad. Puede observarse la variedad de atractivos que ofrece el lugar no solo desde la perspectiva del ocio (playas de río, lagunas y cuevas) sino también desde un punto de vista cultural: la localidad dispone de conjuntos arquitectónicos prehispánicos y cristianos, además de una tradición en artesanías, joyería y culinaria.
De acuerdo con (Hernández-Ramírez, 2011), los turistas seleccionan un destino no solo como consecuencia de un determinado atractivo, sino también por la combinación del conjunto de facilidades que es lo que les permitirá vivir una experiencia placentera. Por otra parte, la noción de rutas turísticas constituye un fenómeno global que se materializa localmente en el marco de estrategias de dinamización económica y de posicionamiento en el mercado turístico. De acuerdo con (Ramón-Puebla, et al., 2020) en todas ellas se parte de una utilidad del patrimonio donde se promociona cierto tipo de bienes de acuerdo con la concepción de identidad de los destinos turísticos y teniendo en cuenta los elementos que se muestran en la figura 1.
|
|
Figura 1. Elementos de la ruta turística.
Fuente: Adaptado de Ramón-Puebla, et al. (2020).
El modelo de ruta turística que se expone es de tipo conceptual aunque sus elementos corresponden a la realidad de la localidad objeto de estudio. Se trata de una propuesta que sirve a dos propósitos: 1) como guía para el diseño y aplicación de las encuentas; y 2) como referencia de actividad para el desarrollo del plan estratégico. La propuesta se basó en el interés creciente para el turismo de conocer y disfrutar del conjunto de rasgos de una localidad mediante la relación con un entorno distinto del habitual y en el marco del esparcimiento.
La ruta turística fue definida con el título de: conociendo el medio-este azuayo. Se tuvieron además en cuenta los marcos temporales siguientes para su promoción: 1) vacaciones; 2) festividades; y 3) feriados. Los recorridos previstos para la ruta fueron los siguientes:
a) Visita a los centros urbanos cantonales: los centros históricos y urbanos ofrecen muchas posibilidades de interés para el turista, siendo también un lugar donde pueden integrarse varias de las actividades de la ruta.
b) Visita a talleres, tiendas y exposiciones artesanales: ello permite apreciar la variedad de talleres artesanales, principalmente de tejidos y tinturados pertenecientes a micro empresarios donde puede observarse las habilidades de los artesanos y la complejidad del proceso de elaboración de las piezas.
c) Visita a restaurantes de comida típica: se trata de un momento para compartir con otras personas en un entorno comunitario y disfrutar de platos típicos como el cuy, carnes a la parrilla u horno y las tortillas de maíz.
d) Visita a iglesias: de arquitectura moderna, puede apreciarse la edificación, los rituales, santos venerados y las vestimentas de éstos que son únicas.
e) Visita a museos: llegan conocerse temas de interés histórico o arqueológico, así como artículos encontrados en la localidad y que han sido empleados en distintas épocas con fines diversos.
f) Visita a sitios arqueológicos: resulta uno de los mayores atractivos con vestigios o construcciones que cumplen diversas funciones como templos, tumbas o áreas ceremoniales.
g) Visita a lugares naturales de recreo: actividad de ocio, donde se pueden realizar diversas acciones de esparcimiento.
Para el turismo existen diversos servicios que son esenciales, hospedaje, alimentación y transporte (Boullón, 2006), al contar con estos servicios se puede considerar a un destino como apto para la actividad turística. En el caso de los cantones de Gualaceo, Chordeleg y Sigsig los servicios básicos se dan en sus modalidades principales como se muestra en la tabla 2. La localidad también cuenta con los servicios que señala de auxiliares como pueden ser las agencias de viajes, bancos, espacios para congresos, farmacias, hospitales y cuerpo de policía. El modelo es concebido a partir de un paquete turístico que incluye el alojamiento, alimentación y transporte especializado para una estancia de tres o dos días según las preferencias del visitante.
Tabla 2.
Servicios básicos en los cantones de Gualaceo, Chordeleg y Sigsig.
|
Hospedaje |
Alimentación |
Transporte |
|
|
Hostales |
Restaurantes |
Intercantonal |
Público |
|
Especializado |
|||
|
Casa de huespedes |
Parrilladas |
Intracantonal |
Público |
|
Especializado |
|||
|
Apartamentos |
Bares |
Autos de renta |
|
Fuente: Elaboración propia.
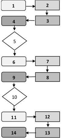
Tabla 3.
Diagrama de flujo del paquete turístico para la ruta conociendo el medio-este azuayo.
|
Diagrama de flujo |
Recorridos |
|
|
1) llegada al cantón de entrada y alojamiento (0900H). |
|
2) visita centro urbano cantonal y restaurante de comida típica (1200H) |
|
|
3) visitas a los atractivos turísticos planificados (1330H) |
|
|
4) regreso al alojamiento (1700H) |
|
|
5) selección del cantón en la ruta de dos días |
|
|
6) desayuno y traslado al alojamiento del segundo cantón (0900H). |
|
|
7) visita centro urbano cantonal y restaurante de comida típica (1200H) |
|
|
8) visitas a los atractivos turísticos planificados (1330H) |
|
|
9) regreso al alojamiento (1700H) |
|
|
10) finalización de la ruta de dos días |
|
|
11) desayuno y traslado al alojamiento del tercer cantón (0900H). |
|
|
12) visita centro urbano cantonal y restaurante de comida típica (1200H) |
|
|
13) visitas a los atractivos turísticos planificados (1330H) |
|
|
14) regreso al alojamiento (1700H), desayuno en la mañana y finalización de la ruta (0900H) |
Fuente: Elaboración propia.
La tabla 3 muestra el diagrama de flujo correspondiente al paquete turístico. La ruta turística puede realizarse de manera independiente acudiendo los sitios señalados de la misma. También es posible la llegada a cualquiera de los tres cantones y desde ahí iniciar el recorrido según el paquete turístico sea de tres o dos días.
En este sentido, la investigación tuvo por objetivo diseñar un plan estratégico de desarrollo turístico para los cantones de Gualaceo, Chordeleg y Sigsig del Ecuador.
METODOLOGÍA
La investigación es de tipo descriptivo con diseño de campo no experimental, lo cual permite describir manera independiente las variables y dimensiones que tienen una mayor incidencia para la gestión de la actividad turística en la localidad, las cuales presentan en la tabla 4:
Tabla 4.
Operacionalización de las variables.
|
Variables |
Dimensiones |
|
Preferencia de los turistas |
Atractivos turísticos |
|
Servicios de apoyo |
|
|
Desarrollo de las capacidades en la localidad |
Análisis del mercado |
|
Integración de funciones |
|
|
Relaciones entre actores |
|
|
Publicidad e imagen |
Fuente: Elaboración propia.
Siendo la población de estudio conformada por 54 personas, quienes cumplieron con los siguientes criterios de inclusión: 1) estar dispuesto a participar en el estudio; y 2) ser el turismo la razón de su visita. De ese modo, se procedió a aplicar encuesta durante la semana del 1 al 7 de marzo del año 2020. Se aplicó una segunda encuesta a 50 personas que cumplen el rol de dueños o directivos de servicios y atractivos turísticos, la cual se realizó igualmente durante la semana del 1 al 7 de marzo del año 2020, para un total de 104 personas objeto de estudio.
RESULTADOS
Preferencias de los turistas en los cantones de Gualaceo, Chordeleg y Sigsig
Los datos generales de los encuestados se muestran en la figura 2. Puede observarse que el rango de edad entre 25 - 44 años es el que predomina, también el nivel universitario de estudios, los turistas nacionales y la categoría ocupacional de empleado. Sin embargo, la distribución dada en los datos generales no tiene incidencia en cuanto a las preferencias de los visitantes sobre atractivos los turísticos y servicios.
|
|
Figura 2. Datos generales de los encuestados.
Fuente: Elaboración propia.
En la figura 3 puede observarse que la mayoría de los encuestados incluyen a todos los atractivos dentro de sus preferencias y el 100% coinciden en los servicios utilizados. Los resultados obtenidos confirman la información disponible sobre las preferencias por la localidad como espacio geográfico.
![]() |
Figura 3. Preferencias de atractivos turísticos y servicios.
Fuente: Elaboración propia.
La figura 4 a continuación muestra así mismo el alto nivel de satisfacción en los encuestados con la visita a los cantones de Gualaceo, Chordeleg y Sigsig. Un aspecto a señalar es que el 100% de los encuestados manifestaron que les gustaría distribuir la visita en los cantones de la localidad, lo cual no se ha implementado en la oferta turística actual.
|
|
Figura 4. Satisfacción de los turistas con la visita.
Fuente: Elaboración propia.
Según
muestra la figura 5 el 100% de los encuestados realizó su viaje mediante la
reservación directa del hospedaje sin que mediara algún tipo de paquete
turístico. También la estancia para la mayoría de los encuestados fue de 2 o 3
noches, lo cual facilitaba los recorridos en otros cantones de la forma
propuesta en el modelo de ruta turística.
Figura 5. Noches de estancias y arreglo del viaje.
Fuente: Elaboración propia.
Desarrollo de las capacidades para la actividad turística en los cantones de Gualaceo, Chordeleg y Sigsig
La medición se realizó a través de los ítems siguientes: 1) especialización en servicios; 2) estudio de mercado; 3) accesibilidad del servicio; 4) sistema de comunicación interna; 5) calidad del servicio; 6) precios competitivos; 7) innovación; 8) profesionalidad del personal; 9) seguridad y salud para los clientes; 10) formación continua; 11) política de proveedores; 12) alianzas con empresas; 13) colaboración con agencias de viaje; 14) relación con la administración pública; 15) participación en redes empresariales; 16) sistema de dirección estratégica; 17) estrategia de marketing; 18) nuevas tecnologías de la información; 19) canales de comercialización nacionales e internacionales; y 20) campañas publicitarias.
Los ítems se enmarcaron en las dimensiones definidas de la forma siguiente: 1) análisis del mercado, ítems 1 al 4; 2) integración de funciones, ítems 5 al 10; 3) relaciones entre actores, ítems 11 al 15; y 4) publicidad e imagen, ítems 16 al 20. Como era de esperar, hubo una correlación positiva en la importancia otorgada y el grado de implementación percibido. La figura 6 muestra el promedio de puntuación de la importancia para las dimensiones y ítems.
|
|
Figura 6. Importancia definida para las dimensiones e ítems.
Fuente: Elaboración propia.
La importancia definida por los directivos y propietarios muestra que la dimensión correspondiente a las relaciones entre actores es la de más baja puntuación con un promedio de 6,83 en una escala de 10. Lo anterior puede corroborarse con la puntuación para los ítems del 11 al 15 enmarcados en esa dimensión. Por su parte, las dimensiones de análisis del mercado y publicidad e imagen tienen una puntuación media en el rango que define la dimensión de integración de funciones que obtuvo la puntuación más alta.
La evaluación del grado percibido de implementación de cada dimensión y ítem se muestra en la figura 7. Para el grado de implementación puede verse que la dimensión de las relaciones entre actores es la de más baja puntuación con un promedio de 5,88. La dimensión de publicidad e imagen también tiene una puntuación baja con un promedio de 6,03. Por otra parte, la dimensión de integración de funciones, donde se incluyen los ítems de calidad, seguridad y precios, tiene la puntuación más alta.
|
|
Figura 7. Grado de implementación percibido para las dimensiones e ítems.
Fuente: Elaboración propia.
Un análisis más detallado de los ítems enmarcados en las dimensiones deficientes se muestra en la figura 8. En la dimensión de relaciones entre actores puede verse que para los ítems 12) alianzas con empresas, 13) colaboración con agencias de viaje, 14) relación con la administración pública y 15) participación en redes empresariales, aparece el rango 1 - 4 de puntuación (azul) que es el más bajo. También los mismos ítems muestran que el rango medio 5 - 6 (rojo) es el otorgado en mayor grado. Para la dimensión de publicidad e imagen son los ítems 16) sistema de dirección estratégica, 17) estrategia de marketing y 20) campañas publicitarias los que exhiben el mismo comportamiento precario.
|
|
Figura 8. Implementación de las dimensiones de relaciones entre actores y de publicidad e imagen.
Fuente: Elaboración propia.
Los resultados obtenidos están en línea con investigaciones que se han realizado a nivel mundial. De acuerdo con Sanchis Palacio & Campos Climent (2007) el desempeño de las empresas pequeñas viene dado más bien por la contingencia y una acción basada en la intuición y la experiencia, es normal en este tipo de negocios la falta de profesionalización de la gestión. El problema radica en que son precisamente los procesos de dirección estratégica los que proporcionan una racionalidad que facilita el desarrollo de las capacidades evaluadas con dificultades.
Formulación estratégica para el desarrollo turístico en los cantones de Gualaceo, Chordeleg y Sigsig
La complejidad del sector turístico hace improbable un posicionamiento eficaz sin el desarrollo del pensamiento estratégico y con ello de las capacidades que vinculan los procesos de una organización al entorno. En este sentido, a decir de (Sanchis-Palacio & Campos-Climent, 2007), se trata de añadir al enfoque contingente de las pequeñas empresas el análisis prospectivo del mercado y una actitud voluntarista o proactiva ante los cambios exigidos por la competitividad. El plan estratégico propuesto se basa entonces en los aspectos siguientes: 1) estrategia colectiva entendida como desempeño de una agrupación de empresas; y 2) desarrollo de las capacidades organizacionales para una orientación al mercado.
La planificación estratégica suele ser analizada a nivel individual. Sin embargo, es posible definir como unidad de análisis a una red de empresas, por otro lado, (Hidalgo-Gómez, et al., 2016), plantean que la noción de estrategia colectiva es una forma de estructuración de un grupo de empresas para la realización de un proyecto común, siendo además un recurso que puede ser el soporte de ventajas competitivas. Por su parte, una orientación al mercado implica el desarrollo de dos categorías de capacidades según los procesos que las sustentan (Day, 1994): capacidades relacionales en el marco de los grupos de interés (outside-in processes); y capacidades de coordinación e integración funcional (spanning processes). A continuación, en la figura 9 se presenta la propuesta de investigación.

Figura 9. Estructura de la Propuesta.
Fuente: Elaboración propia.
Para el análisis interno y externo se utilizó la herramienta DAFO junto a las líneas defensivas, ofensivas, de reorientación y supervivencia que definen el rumbo estratégico. El diagnóstico se realizó primero de forma conceptual para buscar el consenso con 10 directivos entre propietarios de negocios y funcionarios de los GAD municipales. En este sentido la figura 10, muestra las debilidades, amenazas, fortalezas y oportunidades que fueron señaladas.

Figura 10. Diagnóstico DAFO.
Fuente: elaboración propia.
De acuerdo a la metodología establecida se muestra a continuación en la figura 11, el análisis de los asuntos críticos identificados en la matriz DOFA.

Figura 11. Matriz de Evaluación de Asuntos Críticos.
Fuente: Elaboración propia.
Finalmente, en la figura 12, se plantea la matriz PEYEA aplicada al sector turístico en función al diagnóstico realizado.

Figura 12. Matriz PEYEA.
Fuente: Elaboración propia.
La tabla 8 muestra las líneas definidas de la estrategia. Se hace énfasis en la creación de una red empresarial, con el liderazgo de la administración pública o mancomunidad de municipios que promocione la localidad y sus negocios facilitando además fuentes de financiamiento y la capacitación en temas de gestión y comunicación empresarial. El uso de la WEB se entiende implícito en toda la estrategia, incluida la inserción individual en plataformas de alto impacto a nivel mundial como booking.com y airbnb.com.
Tabla 5.
Estrategias propuestas.
|
Ofensivas |
Defensivas |
|
Liderazgo público como alianza estratégica Promoción de la localidad y los negocios |
Red local para la actividad turística Iniciativa individual en la captación de clientes |
|
Reorientación |
Supervivencia |
|
Ruta turística que incluya los tres cantones Publicidad en capitales provinciales cercanas |
Capacitación en gestión y comunicación Uso de la WEB y sus facilidades en costo |
Fuente: Elaboración propia.
El proceso de determinación de las capacidades y elaboración de los objetivos estratégicos se realizó con el mismo grupo antes señalado de directivos entre propietarios de negocios y funcionarios de los GAD municipales, trabajándose en el ajuste conceptual y búsqueda del consenso. El procedimiento para determinar las capacidades organizacionales emergentes a desarrollar se dispuso de la siguiente forma: 1) elaborar un compendio de los resultados teniendo en cuenta la visión definida; 2) nombrar preferiblemente tres conjuntos del compendio de resultados como agregados de habilidades y conocimientos que constituirían las capacidades organizacionales; y 3) definir los aspectos que representan a cada capacidad organizacional como iteración del compendio de resultados. La tabla 9 muestra las capacidades emergentes necesarias a desarrollar.

Figura 13. Visión estratégica y capacidades organizacionales a desarrollar.
Fuente: Elaboración propia.
Los objetivos fueron elaborados a partir de la estrategia definida por el grupo de trabajo. La tabla 6 muestra la operacionalización realizada.
Tabla 6.
Monitoreo Estratégico.
|
Objetivos Estratégicos |
Actuaciones |
|
Crear la red empresarial para la realización de la ruta turística de la localidad. |
Definir el liderazgo de la administración pública y las responsabilidades en la red empresarial |
|
Seleccionar los negocios que serán parte de la red empresarial y formalizar la ruta turística de la localidad |
|
|
Realizar la supervisión y proponer las acciones de mejora a los servicios y gestión de la ruta turística |
|
|
Establecer la capacitación en gestión y comunicación empresarial |
Definir el liderazgo de la administración pública para la capacitación en la red empresarial |
|
Determinar las necesidades y establecer las acciones de formación bajo la perspectiva de la eficiencia |
|
|
Supervisar la capacitación y evaluar la idoneidad para los servicios en la red empresarial |
|
|
Diseñar y realizar la publicidad de la localidad y su ruta turística |
Crear la plataforma Web de la localidad y mantener la correcta funcionalidad y usabilidad del dominio y los medios sociales. |
|
Realizar las actividades de marketing en función de la promoción e imagen de la localidad |
|
|
Facilitar la captación de clientes y la comercialización de la ruta turística de la localidad |
Fuente: Elaboración propia.
En la figura 14, se presenta el tablero que servirá para controlar el cumplimiento de las estrategias establecidas.

Figura 14. Tablero de Monitoreo Estratégico.
Fuente: Elaboración propia.
CONCLUSIONES
Con la investigación pudo verificarse la potencialidad de los cantones de Gualaceo, Chordeleg y Sigsig como espacio geográfico para el desarrollo de la actividad turística. La percepción de los turistas fue de satisfacción planteando además la preferencia por la posibilidad de visitar los distintos cantones de la localidad. También el estudio realizado permitió identificar los problemas para un posicionamiento superior en el mercado turístico, los cuales están dados básicamente por la falta de profesionalización de la gestión en las pequeñas empresas de la localidad que actúan en el sector turístico.
El ejercicio de planificación estratégica se basó en la teoría de los recursos y capacidades logrando la identificación de capacidades emergentes que son necesarias desarrollar para una orientación al mercado y así buscar un mejor desempeño en la actividad turística. La estrategia definida para el desarrollo turístico de los cantones de Gualaceo, Chordeleg y Sigsig parte de la creación de una red empresarial o clúster geográfico y de una ruta turística con la finalidad de su comercialización. De esta manera las carencias en cuanto a las capacidades de las pequeñas empresas serían resueltas por el liderazgo de la administración pública en la red empresarial y su acción en la realización de los procesos estratégicos.
Por último, se debe subrayar la necesidad de un proyecto también bajo el liderazgo de la administración pública que haga posible la implementación del desarrollo turístico en los cantones de Gualaceo, Chordeleg y Sigsig en correspondencia con los elementos de la formulación estratégica lograda con la investigación.
FINANCIAMIENTO
No monetario.
AGRADECIMIENTO
A los dueños y directivos de servicios y atractivos turísticos de los cantones de Gualaceo, Chordeleg y Sigsig; por el apoyo brindado en la realización de esta investigación.
REFERENCIAS CONSULTADAS
Agudelo-Ceballos, E., & Valencia-Arias, A. (2018). La gestión del conocimiento, una política organizational para la empresa de hoy. Ingeniare. [Knowledge management, organizational policy for business today]. Revista chilena de ingeniería, 26(4), 673-684. https://dx.doi.org/10.4067/S0718-33052018000400673
Benavides-Vindas, S. (2009). Encadenamientos productivos y clusters: una estrategia para fortalecer las micro y pequeñas empresas del turismo rural [Productivity networks and clusters: a strategy for small firms in rural tourism]. Revista Geográfica de América Central, 1(42), 113-129.
Boullón, R. C. (2006). Espacio turístico y desarrollo sustentable. [Tourism space and sustainable development]. Aportes y Transferencias, 10(2), 17-24.
Caiza, R. & Molina, E. (2012). Análisis histórico de la evolución del turismo en el territorio ecuatoriano. [Historical analysis of tourism evolution in Ecuador]. Revista Turismo, Desarrollo y Buen Vivir, 4: 8–24
Calle-Abril, D. R., Erazo-Álvarez, J. C., & Narváez-Zurita, C. I. (2020). Estrategias de mediación y solución de conflictos para el sector industrial de pinturas. [Mediation and conflict resolution strategies for the paint industry]. Revista Arbitrada Interdisciplinaria Koinonía, 10(5), 514-544. http://dx.doi.org/10.35381/r.k.v5i10.704
Cuervo-García, A. (1999). El Gobierno de la Empresa. [The Government of the Company]. Anuario de la Facultad de Derecho de la Universidad Autónoma de Madrid, nº 3, pp. 95-108.
Day, G. S. (1994). The Capabilities of Market-Driven. Organizations. Journal of Marketing, 58(4), 37–52. https://doi.org/10.1177/002224299405800404
Flores-Urbáez, M. (2015). La innovación como cultura organizacional sustentada en procesos humanos. [Innovation as an organizational culture supported by human processes]. Revista Venezolana de Gerencia, 20(70), 355-371.
Fong-Reynoso, C, Flores-Valenzuela, K, & Cardoza-Campos, L. (2017). La teoría de recursos y capacidades: un análisis bibliométrico. [Resource based-theory: a bibliometric analysis]. Nova scientia, 9(19), 411-440. https://doi.org/10.21640/ns.v9i19.739
Fuentes, N. A., Osorio, G., & Mungaray, A. (2016). Capacidades intangibles para la competitividad microempresarial en México [Intangible capacities for microenterprise competitiveness in Mexico]. Problemas Del Desarrollo. Revista Latinoamericana De Economía, 47(186), 83-106. https://doi.org/10.1016/j.rpd.2016.03.003
Fuentes-Jiménez, P. (2010). La orientación al mercado: evolución y medición de un enfoque de gestión que trasciende al marketing. [Market orientation: evolution and measurement of a management approach that transcends marketing].Perspectivas, (25), 25-83.
Grant, R. M. (1991). The resource-based theory of competitive advantage: implications for strategy formulation. California management review, 33(3), 114-135.
Grant, R. M. (2014). Dirección Estratégica: Conceptos, Técnicas y Aplicaciones. [Strategic management: concepts, technics and applications]. Pamplona (Navarra). S.L. Civitas Ediciones.
Hernández, A, Marulanda, C, & López, M. (2014). Análisis de capacidades de gestión del conocimiento para la competitividad de PYMES en Colombia. [Analysis of knowledge management capabilities for competitiveness of SMES in Colombia]. Información tecnológica, 25(2), 111-122. https://dx.doi.org/10.4067/S0718-07642014000200013
Hernández-Ramírez, J. (2011). Los caminos del patrimonio: rutas turísticas e itinerarios culturales. [Paths of cultural resources: tourist routes and cultural schedules]. Pasos. Revista de turismo y patrimonio cultural, 9(2), 225-236.
Hidalgo-Gómez, A, Romero-Suárez, P, & Martínez-Torres, C. (2016). Estrategia de intervención comunitaria ambiental aplicada a la comunidad rural La Reforma en la Isla de la Juventud. [Strategy of environmental communitary intervention applied to a rural community in Isla de la Juventud]. Revista Novedades en Población, 12(24).
Mendieta-Ortega, M. P., Erazo-Álvarez, J. C., & Narváez-Zurita, C. I. (2020). Gestión por competencias: herramienta clave para el rendimiento laboral del talento humano del sector hospitalario [Management by competences: key tool for the labor performance of the human talent of the hospital sector]. Revista Arbitrada Interdisciplinaria Koinonía, 10(5), 287-312. http://dx.doi.org/10.35381/r.k.v5i10.696
Millán-Escriche, M. (2020). Reflexiones en torno al turismo didáctico. [didactic tourism thinking]. Journal of Tourism and Heritage Research, 3(3), 407-422.
MINTUR (2018). Turismo en cifras [Tourism in figures]. Recuperado de https://n9.cl/zubr8
Morera-Beita, C., & Miranda-Álvarez, P. (2016). De la geografía del turismo al análisis territorial del turismo: el rastro en Costa Rica. [From tourism geography to territorial analysis: the Costa Rica case]. Revista Geográfica De América Central, 1(54), 15-43. https://doi.org/10.15359/rgac.1-54.1
Ponce-Espinosa, G, Espinoza, D, Ríos-Zaruma, J, & Tapia, K. (2017). Capacidades organizacionales generadoras de valor: análisis del sector industrial. [Organizational capabilities that generate value: analysis of the industrial sector]. RETOS. Revista de Ciencias de la Administración y Economía, 7(13), 271-290. https://dx.doi.org/10.17163/ret.n13.2017.09
Ramón-Puebla, A., Salinas-Chávez, E., Millán-Escriche, M., Labrada-Vega, O., & Rosales-Espinosa, Y. (2020). Evaluación de los recursos paisajísticos e históricos para el desarrollo del turismo de naturaleza en las zonas de uso público del Parque Nacional Pico Bayamesa. [Assessment of the landscape and historical resources for the development of nature tourism in the areas of public use of the Pico Bayamesa National Park]. Investigaciones Turísticas, 0(19), 213-239. https://doi.org/10.14198/INTURI2020.19.10
Sánchez-Peñaflor, S., & Herrera-Avilés, M. (2016). Los recursos humanos bajo el enfoque de la teoría de los recursos y capacidades. [Human resources under the approach of the theory of resources and capabilities]. Revista Facultad De Ciencias Económicas, 24(2), 133-146. https://doi.org/10.18359/rfce.2216
Sanchis-Palacio, J, & Campos-Climent, V. (2007). La Dirección Estratégica en la Economía Social: utilización de herramientas de análisis estratégico en las Cooperativas. [The Strategic Management in the Social Economy: use of strategic analysis tools in Cooperatives]. CIRIEC-España, Revista de Economía Pública, Social y Cooperativa, (59),237-258.
Schteingart, D, Santarcángelo, J, & Porta, F. (2017). Cadenas globales de valor: transformaciones y posibilidades de desarrollo para la periferia desde mediados de la década de 1990. [Global value chains: Transformations and economic development possibilities for the periphery since the mid-1990s]. Apuntes, 44(81), 89-130. https://dx.doi.org/10.21678/apuntes.81.807
Souza, L, Spiller-Pena, L, & Martini-Moesch, M. (2017). Knowledge and synergy as drivers of regional innovation in tourism: the case of the Tourism Observatory of the Federal District, Brazil. Revista Brasileira de Pesquisa em Turismo, 11(1), 19-38. https://doi.org/10.7784/rbtur.v11i1.1123
©2020 por los autores. Este artículo es de acceso abierto y distribuido según los términos y condiciones de la licencia Creative Commons Atribución-NoComercial-CompartirIgual 4.0 Internacional (CC BY-NC-SA 4.0) (https://creativecommons.org/licenses/by-nc-sa/4.0/