http://dx.doi.org/10.35381/r.k.v5i3.890
Gestión de compras como estrategia competitiva de las organizaciones
Purchasing management as a competitive strategy for organizations
Augusta Fernanda Méndez-Matovelle
augusta.mendez@psg.ucacue.edu.ec
Universidad Católica de Cuenca, Cuenca
Ecuador
https://orcid.org/0000-0002-5025-897X
Manuel Rafael Quevedo-Barros
Universidad Católica de Cuenca, Cuenca
Ecuador
https://orcid.org/0000-0001-8853-9550
Paola Alexandra Carangui-Velecela
Universidad Católica de Cuenca, Cuenca
Ecuador
https://orcid.org/0000-0002-4552-6378
Mariella Johanna Jácome-Ortega
Universidad Católica de Cuenca, Cuenca
Ecuador
https://orcid.org/0000-0002-4552-6378
Recibido: 20 de mayo de 2020
Revisado: 15 de junio de 2020
Aprobado: 30 de julio de 2020
Publicado: 15 de agosto de 2020
RESUMEN
El objetivo de la investigación fue diseñar una propuesta de gestión de compras como estrategia competitiva de las organizaciones cementeras del Ecuador. La investigación se sustenta desde un tipo descriptiva con diseño no experimental transversal, siendo la población de estudio los empleados de los departamentos de compras de la empresa Unión Cementera Nacional. sobre la gestión de compras brindado por parte de la empresa en la que laboran las personas encuestadas, ha obtenido resultados de: 20 % en la categoría alto, 30 % en medio, 30 % en muy bajo y 20 % en bajo, evidenciando la deficiencia en cuanto a una formación adecuada sobre el aspecto mencionado. Al ser, la gestión de compras parte importante de una organización, resulta indispensable mantener una actualización constante en cuanto a lo que requiere cada área (stock de insumos).
Descriptores: Consumidor; estructura del mercado; competencia económica; marketing. (Palabras tomadas del Tesauro UNESCO).
ABSTRACT
The objective of the research was to design a proposal for purchasing management as a competitive strategy for cement organizations in Ecuador. The research is based on a descriptive type with a non-experimental transversal design, the study population being the employees of the purchasing departments of the Unión Cementera Nacional company.on the purchasing management provided by the company in which the surveyed people work, has obtained results of: 20% in the high category, 30% in the middle, 30% in very low and 20% in low, showing the deficiency in terms of adequate training on the aforementioned aspect. As purchasing management is an important part of an organization, it is essential to constantly update what each area requires (stock of supplies).
Descriptors: Consumers; market structure; economic competition; marketing. (Words taken from the UNESCO Thesaurus).
INTRODUCCIÓN
Se vive en el presente, una innovación constante dentro de las organizaciones empresariales, que buscan siempre entre sus objetivos, eficiencia, calidad y utilidades, a través de la investigación, análisis y creación de metodologías, proponiendo para esto, dentro de sus capacidades, adecuar nuevas áreas puntuales, las cuales apunten a esos objetivos, con el propósito de acelerar y optimizar el factor tiempo para ejecutar actividades y procesos, para reducir costos e incrementar utilidades, mediante la generación de mayor productividad y por lo tanto aumentar la curva de consumos generada por la clientela.
En las organizaciones, el ítem que ha cobrado mayor trascendencia, por la importancia en cuanto al ahorro de efectivo y tiempo es el que concierne a las adquisiciones, basado en el área (departamento) de compras, donde, su importancia recae en la calidad de gestionar, para disminuir costes en bienes y servicios necesarios para la organización, para que, de esta manera, los objetivos de incremento productivo se logren. Utilizar una buena estrategia de adquisiciones, le otorga a la organización ventajas de tipo competitivo en el mercado que por obvias razones beneficia el alcance del objetivo transcendental (utilidad) de una organización; se sabe que, para lograr tal gestión es indispensable, que en general, las empresas mantengan un plan estratégico adecuado de gestiones que encaminen al eficiente desarrollo de las actividades empresariales (Sangri, 2014).
La finalidad de esta investigación es que las empresas desarrollen al máximo, estrategias dirigidas a la gestión eficiente de adquisiciones y compras, empleando para esto un plan de objetivos adecuado con la utilización de técnicas, herramientas, esenciales para este fin. Es necesario que en cada organización exista un concienzudo diagnóstico de la situación actual en la que se encuentra la empresa, para así, de esta manera, recetar los medios a utilizar, lograr el propósito planteado; para que tome mayor relevancia, este tipo de gestión, es fundamental ubicar profesionales con formación, capacidad, adecuada para desenvolverse en esta área con ambición de buscar nuevos horizontes con gran don de investigación, análisis y creatividad que les genere facilidad de innovación en la ejecución de los procedimientos organizacionales de las empresas.
Ante lo planteado, el objetivo de la investigación fue diseñar una propuesta de gestión de compras como estrategia competitiva de las organizaciones cementeras del Ecuador.
Referencial teórico
Gestión de compras herramienta fundamental para las empresas
Adquirir bienes es la historia de la humanidad. Una de las formas antiguas de adquisición es el llamado trueque, como se sabe es el intercambio de bienes que se realizaba entre pequeños clanes, donde cada uno participaba ofertando un bien sobrante hecho a propósito para poderlo cambiar; posteriormente, con la aparición de la propiedad privada primitiva, se empieza a utilizar el término “compra” que no es más que la obtención de bienes y servicios, a través de un símbolo adquisitivo (sal, oro y otros) el mismo se lo ejecutaba entre pequeñas comunidades cercanas, luego con la aparición del papel moneda se termina de configurar este término.
La compra se transformó en un eje fundamental para las transacciones comerciales que redundaron en el progreso y la riqueza social, ya sea de manera individual u organizacional; las actividades humanas requieren de materia prima (suministros) para ejecutarlas, aún más las actividades industriales – empresariales que son las que abastecen a la sociedad de insumos y bienes para la satisfacción de las necesidades, por lo tanto, es importante que haya una forma adecuada, entiendo por adecuada a todo lo que se relaciona con calidad, cantidad, volumen, costos, entre otros, para adquirirlos teniéndolos al alcance y disponibles (Mercado, 2004).
Gestionar las compras, es abastecer los requerimientos de las organizaciones, otorgándole insumos y materiales que las mismas ni generan, los cuales resultan ser la base para la producción propia de la organización, teniendo en cuenta estén de acuerdo con las características requeridas por las diferentes áreas que los solicitan, revalorizando lo que se invierte y optimizándolo, de acuerdo con ciertos criterios económicos, establecidos por parte de la administración general, claro, deben estar de acuerdo con un plan general de objetivos organizacionales, con los cuales interactúen, de manera sincronizada de acuerdo con la importancia de distintos departamentos o áreas.
Es decir, es fundamental que esta área conozca de manera fehaciente los lineamientos de estrategias establecidas en el plan maestro que la organización plantea para lograr los objetivos trazados, ya sean estos para optimizar los frutos, así como la posición competitiva. Esto es, conocer muy a fondo el desarrollo de la empresa, valiéndose de las herramientas que en la actualidad se disponen tanto, técnicas como metodológicas, inclusive utilizando la estadística como base histórica de este conocimiento, todo esto, encaminado al futuro en lo que se refiere a nuevas tendencias de mercados, productos y tecnologías (Martínez, 2009).
En las organizaciones, las adquisiciones deben ejecutarse analizando minuciosamente los factores que influyen en la decisión de compra, como son, calidad, lugar, número, coste, abastecedor e instante conveniente, con el fin de alcanzar la utilidad óptima para la organización, estimulando así a los proveedores y clientes de continuar en estrechas relaciones comerciales entre si (proveedor – organización – cliente), el éxito de esta área depende de la capacidad del personal que interviene en la misma que logran cumplir y maximizar lo que se establece por la organización (Montoya, 2010).
Adquirir, lo que se requiere, con la calidad y cantidad preestablecidas, coste razonable y el abastecedor más idóneo, con el propósito de que las entregas y cantidades solicitadas sean recibidas en fechas exactas, para que no haya la necesidad de detener los procesos productivos ni incrementar tiempos y costos. Las adquisiciones son una de las funciones de gerencia, la cual necesita una capacitación especial sobre la estructura organizacional y funcional de una empresa (Nickens, 1999).
La estrategia de compras es una forma metodológica de direccionar la disminución de precios en material, servicios y bienes que son requeridos y convenidos por la organización, en este sentido, (Laseter, 2004) afirma que es necesario contar con un abastecimiento estratégico con la finalidad de identificar, negociar y evaluar los objetivos de la organización.
![]()
![]()



![]() |
|||
![]()



![]() |
|||||
Figura 1. Diagrama de compras.
Fuente: Sangri (2014).
Beneficios de implementación del modelo de compras competitivas
Una buena gestión de compras se traduce, como la actividad con más importancia de la cadena de adquisiciones, puesto que, con ella, la organización recibe una gama considerable de ventajas y beneficios, de acuerdo con una política trazada, desde las directrices dadas y creadas en la realización de un plan general, donde intervienen todos los actores organizacionales para formar una unidad de criterios, de la cual hace parte, la política de abastecimientos. La función de ejecutar adquisiciones (comprar), es muy importante para el triunfo de las organizaciones, puesto que, establece una administración adecuada de lo que se adquiere, las organizaciones requieren insumos tangibles como la materia prima, materiales adyacentes, herramientas, muebles y enseres, equipos, entre otros, para el desarrollo eficiente y eficaz de sus labores; las adquisiciones realizadas concienzudamente generan reservas de efectivo y por ende la solvencia de su patrimonio (Mendoza-Novillo, et al., 2019). Los puntos de mayor trascendencia para una organización en lo que refiere a sus adquisiciones son: calidad que es la base con la que se cuenta para la transformación posterior en sus productos finales, en lo que atañe a características, propiedades, caducidad, precios, entre otros; y, el espacio físico de bodegaje que beneficie al adecuado almacenamiento de las adquisiciones, como son cantidad, volumen, embalaje, transporte y fechas de entrega – recepción (Sangri, 2014).
Las organizaciones requieren de planificar con políticas de mediano y largo alcance sus objetivos a concretar, en estos alcances, se establecen tiempos prudenciales que hacen que cualquier plan pueda entrar en ejecución y con posibilidad de ser revisado y corregido, por lo cual, estos alcances son más eficientes que el corto plazo, es por esto que la gestión de compras determina el desarrollo de sus actividades y las interrelaciones que deben existir para tal gestión; la función en sí de comprar, es adquirir para luego abastecer a las diferentes áreas, de acuerdo con sus requerimientos de insumos necesarios para la actividad relacionada, cumplir adecuadamente con estos procesos, es comprender con cabalidad la cadena de adquisiciones, desde la facturación y registros, hasta los inconvenientes en logística y transporte, puesto que al analizar estos inconvenientes.
Se puede tener la facilidad de corregirlos y no volver a recaer en esos errores; el factor impactante para el resultado definitivo de una organización, es la adquisición de insumos, en la mayoría de organizaciones de tipo industrial las adquisiciones conforman el 50% del precio de los productos comercializados. De esta manera, se puede establecer que la gestión de compras eficiente logra mayores utilidades en una organización, sea comercial, empresarial o industrial; es por esto que, la gestión de compras debe ser muy tomada en cuenta por parte de los directivos de las organizaciones en sus políticas, planes y objetivos generales conllevando a ser un motor inicial de las actividades organizacionales (Carmona, 2012). Establecer un plan de compras, radica en ejecutar una hoja de ruta para cubrir las necesidades de las organizaciones, esto es hacerlo en tiempo y espacio fijado. Adicionalmente identifica a los abastecedores idóneos y potenciales de los insumos requeridos, es decir, considerar factores como costes, períodos de entrega, calidad de los insumos, a saber; todo esto se puede referir en tres etapas:
Primera. Identificación e inventario de necesidades: en esta etapa, se realiza y analiza, los requerimientos futuros, con base en el consumo histórico. Para hacer el plan de compras, se necesita conocer los insumos necesarios para las actividades en la fase siguiente, puesto que, puede darse que los insumos se requieran fase por fase, o en su defecto se incrementen o disminuyan de acuerdo con la estadística histórica llevada por el área competente.
Segunda. Planificación y ejecución de adquisiciones: ya establecida la metodología de adquisiciones, proformas y transacciones, se procede a la planificación en hoja de ruta, de las entregas en tiempos, volúmenes y características establecidas, para esto, es necesario que las actividades de proforma y transacción, sean realizados de manera eficaz.
Tercera. Supervisión de la planificación de adquisiciones: una vez realizada la planificación, supervisar al menos en periodos de tres meses, resulta trascendental, ya que nos da una visión fidedigna acerca de cómo se está llevando en la práctica lo que se establece, para determinar así las correcciones y transformaciones pertinentes a lo que se planifica y ejecuta, identificando causas posibles de incumplimento de la hoja de ruta propuesta (Quintanar, 2005).
Una vez establecido que la interrelación adecuada de las áreas de una organización se dirige hacia la mayor eficacia del desarrollo productivo y a la buena dirección empresarial u organizacional, la metodología para la gestión de compras y adquisiciones resulta valiosa para el desarrollo empresarial, es por esto que las empresas en general deben tener un área eficaz y especializada para la ejecución de esta función. Es importante mencionar que la interrelación adecuada de los factores individuales del área de compras y abastecimientos, genera una sinergia positiva para el desarrollo general del total de las áreas de una organización, permitiendo de esta manera, cumplir políticas, metas y objetivos de la misma (Ortega, et al., 2019).
Estrategia de Competitividad, una realidad que las empresas deben aplicar
Los costos de los productos no son los únicos generadores de beneficios y ventajas para las organizaciones, tampoco es, tratar de obtener réditos en periodos cortos, puesto que, las organizaciones así establecidas tuvieron que afrontar severos problemas financieros entre ellos la quiebra; por lo tanto es imperativo mirar hacia los periodos extensos y a la formulación de estrategias idóneas (Vivar-Astudillo, et al., 2020).
Porter (2015) menciona que las estrategias tendrán que considerar lo siguiente: a) que el prestigio logrado por la organización es vital para afrontar los factores que predominan en el mercado, b) que la organización logra, a través de su ascendiente, el equilibrio entre ellas, con sus estrategias propuestas, y c) tener en cuenta las próximas corrientes de los elementos competitivos, con el fin de reaccionar a los mismos. Las organizaciones utilizan estrategias competitivas, con el fin de fortalecer su posicionamiento en el mercado; es valido mencionar que dichas estrategias se establezcan dentro de marcos éticos y de políticas gubernamentales que regulan las acciones de carácter competitivo.
Las empresas no conseguirán un aspecto positivo con sus estrategias, si no visualizan de forma efectiva, una respuesta estratégica ante las intimidaciones posibles y conveniencias del sector. Porter (2015) se refiere a la cadena de valor, como la sucesión de acciones que se ejecutan en una empresa, con el propósito de saciar las necesidades de los clientes y por ende generar utilidad. Para las empresas, entender su cadena de valor, así como la de la competencia y los factores que intervienen en el mercado, es vital, para forjar la ventaja competitiva.

Figura 2. Análisis competitivo.
Fuente: Porter (2015).
Porter (2015) en su modelo, procura estudiar y organizar componentes que actúan en una parte delimitada del mercado, para poder establecer de forma más veraz y eficaz el análisis de estos componentes; en él, se visualiza que la tasa de rendimiento sobre la inversión se encuentra limitada por cinco fuerzas competitivas y presionantes. Consecuentemente, las organizaciones, aún teniendo áreas específicas de adquisiciones, se encuentran con el problema, de que sus funcionarios no están debidamente preparados ni capacitados, puesto que, al parecer, las áreas de recursos humanos no tienen establecidos correctamente los perfiles para tal fin, por lo tanto es necesario que por esta falencia se tomen los necesarios correctivos, ya que por esto, carecen de una planificiación metodológica adecuada y por otro lado, desconocen la existencia y el uso de ciertos instrumentos (herramientas) tecnológicos, los cuales, facilitan logros y eficacia en el desarrollo de sus funciones; es menester mencionar que las estrategias competitivas organizacionales, contribuyen de manera relevante a sostenerse en el mercado a largo plazo, mediante la oferta de bienes y/o servicios originales, los cuales demuestren la calidad en el desarrollo de sus labores, por tanto, las organizaciones se están obligando a redireccionar la manera que hasta ahora tenían para ejecutar sus compras y adquisiciones (Argudo-Tello, et al., 2019).
Anteriormente, el proceso de adquisiciones, respondía a la norma común de “las tres proformas o cotizaciones” como requisito, sin tomar en cuenta de forma adecuada, los inventarios de insumos disponibles en stock, el almacenamiento, la logística funcional, ni el transporte, ahora y en consecuencia, en vista de que esta figura devuelve a cambio pérdidas en el proceso productivo, genera costos elevados en la ejecución del producto terminado, provocando disminución en la calidad y tardanza de su llegada a los mercados, reduciendo considerablemente la ventaja competitiva de la organización, por lo tanto, se requiere de una gestión adecuada de compras o adquisiciones (Reyes, et al., 2020).
Este análisis ha dado como consecuencia, que el factor, compras o adquisiciones, se considere como una especialidad profesionalizada en evolución, logrando con esto que el área se considere importante al momento de establecer la ventaja competitiva organizacional, la nueva visión hace que las organizaciones la utilicen para expandir sus metas de ganancias y ni solo se direccione la atención para esto, en índices de ventas o marketing (Erazo & Narváez, 2020), esta visión hace que, compras o adquisiciones, pongan suma atención en determinar, escoger y llevar a cabo un sistema de canje e impacto generalizado, creado con la finalidad de darle la mayor importancia posible a las “compras” en el núcleo de la organización, para que de esta manera, haga la mayor aportación a las ganancias organizacionales y a su vez incrementando la ventaja competitiva mercantilista (Martínez, 2007).
METODOLOGÍA
La investigación se sustenta desde un tipo descriptiva con diseño no experimental transversal, siendo la población de estudio los empleados de los departamentos de compras de la empresa Unión Cementera Nacional, los que se encuentran: 8 en la ciudad de Azogues, 8 en la ciudad de Riobamba, 2 en Guayaquil y 2 en Quito. Se obtuvo un universo de 18 empleados (agentes de compras), por ser finita, la encuesta se aplicó al 100 % del universo poblacional. Se empleó la encuesta y cuestionario online para la recopilación de información, mientras que su procesamiento fue mediante estadística descriptiva.
RESULTADOS
Tabla 1.
Resultados de preguntas con opción múltiple.
|
Dimensión |
Pregunta |
Muy bajo |
Bajo |
Medio |
Alto |
Muy alto |
|
Gestión de compras |
¿Cómo considera los controles en la gestión de compras? |
10% |
0% |
10% |
40% |
40% |
|
Gestión de compras |
¿El nivel de capacitación dentro de su empresa sobre gestión de compras es? |
30% |
20% |
30% |
20% |
0% |
|
Competitividad empresarial |
¿Cuál es el nivel de experiencia sobre aplicación de competitividad de los empleados del departamento de compras? |
10% |
10% |
30% |
40% |
10% |
|
Competitividad empresarial |
¿Su nivel de conocimiento de competitividad empresarial es? |
0% |
0% |
30% |
50% |
20% |
Tabla 2.
Resultados de preguntas con opción si/no.
|
Dimensión |
Pregunta |
Si |
No |
|
Gestión de compras |
¿Cree que la actual gestión de compras es la adecuada? |
70% |
30% |
|
Gestión de compras |
¿Considera usted que hay fallas en la gestión de compras dentro de su empresa? |
50% |
50% |
|
Gestión de compras |
¿El proceso de compras se realizan mediante solicitudes de cotización? |
90% |
10% |
|
Competitividad empresarial |
¿Existe actividades orientadas al aprendizaje de mejora continua en su empresa? |
80% |
20% |
Gestión de compras
Dentro de las organizaciones, una gestión adecuada de compras representa el eje fundamental para el desarrollo de las actividades organizacionales y por ende el logro de objetivos y metas, es por esto que, los resultados obtenidos en cuanto a este aspecto, se resume de la siguiente manera; en lo referente a los controles realizados por parte de la empresa a mantener una gestión adecuada de compras, ha obtenido una calificación del 80 %, situándose el 40 % en la opción muy alto y 40 % en alto; el nivel de capacitación sobre la gestión de compras brindado por parte de la empresa en la que laboran las personas encuestadas, ha obtenido resultados de: 20 % en la categoría alto, 30 % en medio, 30 % en muy bajo y 20 % en bajo, evidenciando la deficiencia en cuanto a una formación adecuada sobre el aspecto mencionado; por otro lado, 70 % considera adecuada la gestión de compras desarrollada en su organización y el 50 % admite presentar fallas en la gestión de compras de su empresa.
Competitividad empresarial
Una adecuada gestión de compras facilita el alcance de la competitividad empresarial, la cual, es conseguir una mayor rentabilidad, ya sea, en calidad o cantidad de producto o en reducir los costos, de modo que luego de aplicar el instrumento de investigación los resultados fueron: en lo que refiere al desarrollo de competitividad en el área de compras se obtuvo un 50 % favorable, teniendo un 10 % en muy alto y un 40 % en alto, sin embargo en categoría medio se evidencia un resultado del 30 % y en bajo y muy bajo 10 % respectivamente, con lo cual, se evidencia que una contradicción ligera, por su parte el 70 % de las personas encuestadas han manifestado tener un conocimiento elevado sobre la competitividad empresarial, finalmente, el 80 % ha mencionado que dentro su organización, existen actividades orientadas a la mejora continua.
De modo general, se concluye que, luego de procesar el instrumento de investigación aplicado, se han hallado contradicciones en los resultados, lo cual genera inconsistencias e inconvenientes en el desarrollo de las funciones dentro del área de compras, por tanto, es relevante el desarrollo de la investigación presente.
PROPUESTA

Figura 3. Esquema de la propuesta.
El objetivo primordial de una gestión eficiente de compras se traduce en optimizar inversiones y gastos en las organizaciones, con la finalidad de otorgarles mayores utilidades, a través de una metodología de adquisiciones, acorde a la naturaleza (giro de negocio) de cada empresa, es decir, conocer detalladamente las actividades a las que se dedica cada una de ellas, y por lo tanto, contribuir al alcance eficaz de los objetivos organizacionales. Para lograr lo antes mencionado, se proponen seis etapas básicas de forma cíclica, es decir que la última etapa sirva para retroalimentar todo el proceso y darle a la gestión de compras continuidad.
Etapa 1. Diseñar la metodología de adquisiciones a implementar
Iniciar una gestión eficaz de compras, radica en delinear la metodología adecuada, para el proceso de adquisiciones, basándose en el conocimiento y entendimiento profundo de la naturaleza de la organización, es decir, adecuar la estrategia de compras, direccionándola hacia el logro del objetivo principal que es la disminución de costos de lo que se adquiere; a todo esto, entendiendo como metodología al conjunto de procedimientos sistematizados y ordenados para alcanzar una meta.
El diseño de la metodología de adquisiciones implica, dar pautas o guías claras para los diferentes procesos, de compras necesarias que tiene una organización, es decir, trazar planes en los que se determinen los pasos a seguir, tanto para detectar necesidades internas en la organización, como para la búsqueda de abastecedores (proveedores) y su negociación.
Tabla 3.
Metodología de adquisiciones.
|
Procedimientos |
Descripción |
Tiempo |
Encargado |
|
1. Inventariar insumos en stock
|
Verificar y registrar lo existente en bodega. |
Fin de mes |
Bodeguero |
|
2. Solicitar requerimientos de insumos |
Pedir y recibir el listado de los insumos necesarios faltantes de bienes y/o servicios para el funcionamiento de las distintas áreas de la empresa. |
Viernes |
Área de compras |
|
3. Contactar a abastecedores (proveedores) |
Solicitar proformas y cotizaciones a abastecedores potenciales. |
Lunes |
Área de compras |
|
4. Seleccionar los abastecedores |
Analizar proformas y elegir al abastecedor/es apropiado. |
Martes |
Área de compras |
|
5. Negociar y contratar |
Establecer formas y tiempos de pago, así como características de envío y recepción de pedidos. |
Martes |
Área de compras |
|
6. Recibir, almacenar y distribuir |
Receptar los pedidos acordes a las negociaciones para almacenarlos, inventariarlos y distribuirlos a las áreas que los solicitaron. |
Miércoles
|
Bodeguero |
|
7. Supervisar los procedimientos para retroalimentación |
Vigilar la ejecución de los procedimientos, analizarlos y detectar posibles falencias, para corregirlos mediante retroalimentación. |
Trimestral |
Área de compras |
Fuente: Elaboración propia.
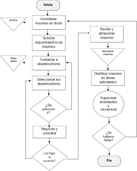
Una vez diseñada la metodología a aplicar, es importante tener en cuenta la cronología del tiempo establecido en cada procedimiento, aclarando que fue determinado de acuerdo con las necesidades logísticas de las empresas, donde, viernes, al terminar las actividades laborales, se conocen los insumos faltantes, por tanto, lunes y martes, inicio de semana laboral, se contacta y negocia con los abastecedores, por cuanto, se conocen los requerimientos (insumos faltantes), miércoles, al ser mitad de semana, existe la facilidad de recepción y distribución interna de los insumos, incluido el día posterior (jueves), por otro lado, cada fin de mes, es importante inventariar las existencias, además, se establece un período trimestral con el fin de identificar errores que puedan darse en la ejecución de los procedimientos para corregirlos oportunamente.

![]()
![]()
![]()
![]()
![]()
![]()
![]()
Figura 4. Flujograma “Proceso metodológico de adquisiciones”.
Etapa 2. Identificar e inventariar las necesidades
Cuando se habla de identificar las necesidades y requerimientos de las diferentes áreas de una organización, se está hablando del consumo de bienes y/o servicios en el desarrollo de sus funciones, sean estas, administrativas u operativas, por lo tanto, satisfacerlas en tiempo, volumen y calidad resulta importante para cumplir con los objetivos, tanto de la gestión de compras como lo que se establece en la organización.
Por su parte, identificar las necesidades, genera un conocimiento verídico sobre la situación de la organización, en lo que se refiere a insumos y/o servicios, esto, junto con el conocimiento del inventario histórico, es decir lo que se encuentra en stock, hace que la gestión de compras desempeñe una acertada toma de decisiones, para satisfacer a las demás áreas. Con todo lo anteriormente referido, al ejecutar un plan de compras se convierte en una tarea mucho más fácil y su efectividad es notoria.
Para hacer con mejor operatividad lo antes mencionado, es fundamental, tener modelos de formularios para que ayuden a optimizar el proceso siguiendo pasos establecidos; los modelos que se presentan son referenciales, puesto que cada organización deberá adaptarlos según sus realidades y de acuerdo con la estrategia de compras de cada una de ellas.
Tabla 4.
Control de inventario.
|
Empresa “______________” Área de compras Control de inventario |
|||||||
|
Fecha |
Detalle |
Unidad |
Cantidad |
Saldo |
|||
|
D |
M |
A |
Entra |
Sale |
|||
|
|
|
|
Insumo (nombre o código) |
Unidad de medida del insumo requerido (lb, m2, m, kl, resmas, cajas, etc.) |
Número de unidades (1,2,..) |
Número de unidades (1,2,..) |
Diferencia: entra - sale |
Fuente: Elaboración propia.
Tabla 5.
Solicitud de insumos.
|
Empresa “______________” Área de compras Solicitud de insumos |
|||
|
Área: Solicitante |
Fecha: |
||
|
Detalle |
Unidad |
Cantidad |
|
|
Insumo requerido |
Unidad de medida del insumo requerido (lb, m2, m, kl, resmas, cajas, etc.) |
Número de unidades del insumo (1,2,3,4,..) |
|
|
|
|
|
|
Fuente: Elaboración propia.
Tabla 6.
Registro de compras.
|
Empresa “______________” Área de compras Registro de compras |
|||
|
Área: Solicitante |
Fecha: |
||
|
|
Inventario |
Plan |
|
|
Si |
No |
||
|
Requerimiento de insumo |
x |
|
Si existe en el stock, distribuir al área solicitante. |
|
Requerimiento de insumo |
|
x |
En caso de no existir en stock, se aplica la estrategia de compra implícita en la metodología. |
|
|
|
|
|
Fuente: Elaboración propia.
Etapa 3. Establecer contactos con abastecedores (proveedores)
Para mantener una gestión adecuada, es necesario que toda organización, en su área de compras, instaure un registro organizado de los abastecedores con los cuales ha mantenido relación comercial para tener un marco referencial de sus adquisiciones, ya sea histórico o actual, además, es recomendable mantener una investigación exhaustiva en el mercado sobre los potenciales abastecedores con los cuales se cubran las necesidades de la organización, esto, encaminado hacia la optimización de costos para así generar utilidades.
Tabla 7.
Registro de abastecedores.
|
Empresa “______________” Área de compras Registro de abastecedores (proveedores) |
||||||
|
Catálogo |
Empresa |
Representante |
Contacto |
Ciudad – País |
||
|
Insumo |
Código |
Teléfono |
Correo electrónico |
|||
|
Bien o servicio |
Número referencial usado por las empresas |
Nombre de organización que provee |
Persona que establece la relación comercial |
Del representante |
Del representante |
Origen de la organización que provee |
|
|
|
|
|
|
|
|
Fuente: Elaboración propia.
Una vez definido el registro de abastecedores, el cual deberá ser actualizado constantemente, y de acuerdo con los requerimientos de las diferentes áreas de la organización, se procede al análisis del mismo, para establecer contactos (proformas, cotizaciones) y posteriormente ejecutar el proceso de selección del abastecedor/es apropiado.
Etapa 4. Planificar y ejecutar adquisiciones
Una vez seleccionado el abastecedor/es apropiado, se continúa con el proceso de la planificación de las compras, que consiste en establecer, características detalladas, cantidades requeridas, procedencia, normativa vigente (especialmente importados), costo, formas de pago, tiempo y lugar de entrega, para la adquisición del insumo, de aquí se desprende su contratación. Para cada insumo se deberá ejecutar un plan.
Tabla 8.
Plan de compras.
|
Empresa “______________” Área de compras Plan de compras |
||
|
Fecha: Día en el cual se presenta la planificación |
||
|
Insumo: Bien y/o servicio requerido |
Código: Número referencial |
|
|
Características: |
Detalles como: color, material, tamaño, garantía de calidad, entre otros. |
|
|
Cantidades: |
Número de unidades |
|
|
Procedencia: |
Lugar de origen (fabricación) ya sea ciudad o país. |
|
|
Normativa: |
Ley vigente que legaliza el producto. |
|
|
Costo: |
Total de la compra |
|
|
Formas de pago: |
Negociación |
|
|
Tiempo y lugar de entrega: |
Día, hora y lugar en que se recibe el pedido. |
|
Fuente: Elaboración propia.
La ejecución del plan, pone en marcha la distribución interna de los insumos solicitados por cada área de la organización, dada esta, de acuerdo con las necesidades preestablecidas.
Tabla 9.
Formulario de entregas internas.
|
Empresa “______________” Área de compras Formulario de entregas internas |
|||||||
|
Área: Área a la que se entrega el insumo |
|||||||
|
Fecha |
Hora |
Detalle |
Unidad |
Cantidad |
Firma Responsable |
||
|
D |
M |
A |
|||||
|
|
|
|
|
Bien o servicio |
Unidad de medida del insumo requerido (lb, m2, m, kl, resmas, cajas, etc.) |
Número de unidades del insumo (1,2,3,..) |
Firma de quien retira o recibe el insumo. |
Fuente: Elaboración propia.
La matriz para órdenes de compra, se elabora con el fin de registrar, de manera ordenada y resumida las adquisiciones en general, en las cuales, cada organización debe establecer, de acuerdo con sus requerimientos, codificaciones e ítem que faciliten la ejecución rápida de las mismas.

Figura 5. Matriz de órdenes de compra.
Etapa 5. Supervisar la gestión
Para detectar si la gestión de compras se está desarrollando de manera correcta, en cada una de sus etapas, y si se están cumpliendo los objetivos y metas predeterminadas, diseñar una línea continua de observación se convierte en una herramienta de gran valía, en dicha línea, se podrán detectar ventajas y errores del proceso de adquisiciones, las cuales se deberán evaluar para así valorarlas con el fin de mantenerlas (ventajas) o a su vez corregirlos de ser necesario, o desecharlos (errores). Es importante que se designe uno o varios encargados para desempeñar esta labor, quien deberá tener un perfil intuitivo y con poder de decisión dentro del área, además, ser neutral y con valores altamente éticos para el desempeño bueno de esta función.
Tabla 10.
Formulario de supervisión.
|
Empresa “______________” Área de compras Formulario de supervisión |
|||||||||
|
Fecha |
|
|
Valoración |
||||||
|
D |
M |
A |
1 |
2 |
3 |
4 |
5 |
||
|
|
|
|
Nombre, etapa de la gestión de compras supervisada. |
Descripción de ventajas y/o errores encontrados. |
Calificación ventaja y/o error. |
||||
|
|
|
|
|
|
|
|
|
|
|
|
|
|
|
|
|
|
|
|
|
|
|
Conclusiones: Análisis de las observaciones |
|||||||||
|
Recomendaciones: Alternativas de mejoramiento |
|||||||||
|
Responsable: Nombre de quien realiza la supervisión |
Firma: |
||||||||
Fuente: Elaboración propia.
En esta etapa es recomendable utilizar la escala de valoración presentada en el formulario, donde 1 es error para desecho, 2 es error considerable para corregir, 3 es error corregible, 4 es ventaja para mejorar y 5 es ventaja para mantener, sin embargo, cada organización podrá adaptar su escala según convenga. Para que la supervisión presente resultados reales, se deberá llevarla a cabo de forma aleatoria, es decir, en días y etapas al azar.
Etapa 6. Retroalimentar el proceso para mejorar
Finalmente, una vez concluida la metodología preestablecida, para la gestión de compras, valiéndose de las conclusiones y recomendaciones de la etapa de supervisión y de acuerdo con estas, se procede a retroalimentar el proceso de adquisiciones, tomando las decisiones pertinentes, sobre los cambios que se requieran, para cumplir con el objetivo y metas trazadas.
CONCLUSIONES
En la actualidad, en las organizaciones vanguardistas, la gestión de compras, tanto en el ámbito público como privado, resultan ser ejes para el cumplimiento de objetivos, porque contribuye, con la toma de buenas decisiones, a generar utilidades y ganancias, además de ser un pilar para la competitividad empresarial; esta aseveración se puede visualizar en la presente coyuntura mundial del COVID – 19 (año 2020), donde se generan casos de alta corruptela, precisamente, en las áreas de compras o adquisiciones, puesto que es donde existe mayor movimiento de capital.
Al ser, la gestión de compras parte importante de una organización, resulta indispensable mantener una actualización constante en cuanto a lo que requiere cada área (stock de insumos), además de tener en cuenta que las adquisiciones sean de manera globalizada (nivel nacional y exterior).
Dar herramientas apropiadas para cumplir una gestión adecuada (estrategia) de compras, es importante, lo cual se logra instaurando metodologías eficaces y acordes a los requerimientos de cada organización, las que deben ser claras, detalladas y consecuentes.
El perfil de quienes se encargan del manejo del área de compras debe establecer, como requisito primordial, valores éticos (honradez, responsabilidad y cumplimiento principalmente), además de tener experiencia y competencias laborales probadas, para desempeñar adecuadamente las funciones que se requieren en este campo.
Entre las competencias laborales que deben destacar dentro del área de compras, se encuentra “El poder de negociación”, para la adquisición de insumos, puesto que allí se desprende el nivel de utilidades y ganancias para la organización.
FINANCIAMIENTO
No monetario
AGRADECIMIENTO
A los directivos y empleados de los departamentos de compras de la empresa Unión Cementera Nacional, por aportar significativamente en el desarrollo de la investigación.
REFERENCIAS CONSULTADAS
Argudo-Tello, K. J., Erazo-Álvarez, J. C., & Narváez-Zurita, C. I. (2019). Evaluación de Control Interno en Riesgos Estratégicos para la Dirección de Planificación de la Universidad de Cuenca. [Evaluation of Internal Control in Strategic Risks for the Planning Direction of the University of Cuenca]. Revista Arbitrada Interdisciplinaria Koinonía, 1(4), 67-96. http://dx.doi.org/10.35381/r.k.v4i1.372
Carmona, A. P. (2020). La importancia de la función de compras. [The importance of the purchasing function]. Recuperado de https://url2.cl/ITMqr
Erazo, J. C., & Narváez, C. I. (2020). La gestión del capital intelectual y su impacto en la efectividad organizacional de la industria de cuero y calzado en la Provincia de Tungurahua - Ecuador [The management of intellectual capital and its impact on the ] Revista Espacios, 41(21), 254-271. Recuperado de https://n9.cl/52li
Laseter, T. (2004). Un modelo de Abastecimeinto Equilibrado [A Balanced Sourcing Model]. Bogotà: Grupo Editorial Norma.
Martínez, M. E. (2007). Gestión de compras [Purchase management]. Madrid: Fundación Confemetal.
Martínez, M. E. (2009). Gestión de compras [Purchase management]. Madrid: FC Editorial.
Mendoza-Novillo, P., Erazo-Álvarez, J., & Narváez-Zurita, C. (2019). Estudio de tiempos y movimientos de producción para Fratello Vegan Restaurant. [Study of production times and movements for Fratello Vegan Restaurant]. CIENCIAMATRIA, 5(1), 271-297. https://doi.org/10.35381/cm.v5i1.267
Mercado, S. (2004). Compras principios y aplicaciones [Shopping principles and applications]. México: Limusa S.A.
Montoya, P. A. (2010). Aministraciòn de compras [Purchase administration]. Bogota: Ecoe Ediciones.
Nickens, H. W. (1999). Gestion de Compras [Purchase Management]. Michigan: The Associantion.
Ortega, O. F., Erazo, J. C., & Narváez, C. I. (2019). Evaluación técnica y financiera de proyectos productivos aplicando lógica difusa [Technical and financial evaluation of productive projects applying fuzzy logic]. Cienciamatria, 5(1), 298-327. https://doi.org/10.35381/cm.v5i1.268
Porter, M. (1990). Estrategia Competitiva. [Competitive strategy]. México: Grupo Editorial Patria.
Porter, M. (2015). Estrategia Competitiva. [Competitive strategy]. México: Grupo Editorial Patria.
Quintanar, D. E. (2005). Presupuestos planificación y control [Planning and control budgets]. Mèxico: Pearson.
Reyes, P. E., Narváez, C. I., Erazo, J. C., & Giler, L. V. (2020). Configuración del impuesto a la patente municipal con base al ingreso de las actividades económicas. Caso: GAD Municipal de Pucará – Ecuador. [Configuration of the municipal patent tax based on income from economic activities. Case: GAD Municipal de Pucará - Ecuador]. Revista Espacios, 41(21), 197-211. Recuperado de https://n9.cl/8fvf
Sangri, C. A. (2014). Administración de Compras [Purchasing administration]. México: Grupo Editorial Patria.
Vivar-Astudillo, A. Y., Erazo-Álvarez, J. C., & Narváez-Zurita, C. I. (2020). La cadena de valor como herramienta generadora de ventajas competitivas para la Industria Acuícola [The value chain as a tool generating competitive advantages for the Aquaculture Industry]. Revista Arbitrada Interdisciplinaria Koinonía, 10(5), 4-33. http://dx.doi.org/10.35381/r.k.v6i10.686
©2020 por los autores. Este artículo es de acceso abierto y distribuido según los términos y condiciones de la licencia Creative Commons Atribución-NoComercial-CompartirIgual 4.0 Internacional (CC BY-NC-SA 4.0) (https://creativecommons.org/licenses/by-nc-sa/4.0/).