http://dx.doi.org/10.35381/r.k.v6i11.1263
Análisis de la metodología de desarrollo rápido de aplicaciones en el control de nóminas agrícolas
Analysis of the methodology of rapid development of applications in the control of agricultural payrolls
Universidad Regional Autónoma de los Andes, Quevedo
Ecuador
https://orcid.org/0000-0002-9446-1187
Edmundo José Jalón-Arias
uq.edmundojalon@uniandes.edu.ec
Universidad Regional Autónoma de los Andes, Quevedo
Ecuador
https://orcid.org/0000-0002-3060-736X
Luis Orlando Albarracín-Zambrano
uq.luisalbarracin@uniandes.edu.ec
Universidad Regional Autónoma de los Andes, Quevedo
Ecuador
https://orcid.org/0000-0002-3164-5229
Recepción: 01 de febrero 2021
Revisado: 10 de marzo 2021
Aprobación: 25 de mayo 2021
Publicación: 01 de junio 2021
RESUMEN
La investigación tiene por objetivo de analizar la metodología de desarrollo rápido de aplicaciones en el control de nóminas en empresas agrícolas de Quevedo – Ecuador. De tipo descriptiva, donde se analizan las características más destacadas de las metodologías de desarrollo de software y las relaciones con el frond - end y el back-end. El 66,66% dice que tiene un software hecho a la medida, la ventaja es que la aplicación está diseñada y realizada de acuerdo a los criterios y procesos internos de la empresa agrícola. El modelo de desarrollo RAD, pertenece al conjunto de metodologías de desarrollo ágil, orientado al desarrollo de aplicaciones web y su fortaleza en el desarrollo de aplicaciones a la medida, se basa en la interacción con el cliente, lo que permite una constante retroalimentación de funcionalidades o errores que se los puede corregir en el trayecto.
Descriptores: Programa de ordenador; programación informática; contabilidad. (Palabras tomadas del Tesauro UNESCO).
ABSTRACT
The objective of the research is to analyze the methodology of rapid development of applications in the control of payroll in agricultural companies of Quevedo - Ecuador. Descriptive in nature, where the most outstanding characteristics of software development methodologies and the relationships with the front-end and the back-end are analyzed. 66.66% say they have custom-made software, the advantage is that the application is designed and made according to the criteria and internal processes of the agricultural company. The RAD development model belongs to the set of agile development methodologies, oriented to the development of web applications and its strength in the development of custom applications, is based on interaction with the client, which allows a constant feedback of functionalities or errors that can be corrected along the way.
Descriptors: Computer software; computer programming; accounting. (Words taken from the UNESCO Thesaurus).
INTRODUCCIÓN
El trabajo de investigación trata de responder problemas presentes sobre la metodología utilizada en el desarrollo de software y las características particulares que tendrían cada software desarrollado según la metodología empleada. De acuerdo a ellos cada aplicación tendría ventajas y desventajas a lo largo del diseño, desarrollo, pruebas y la puesta a funcionar, lo que lleva a ver el costo beneficio según la modelación (De-la Peña-Consuegra & Velázquez-Ávila, 2018).
Las metodologías de desarrollo de software según (Montero, et al. 2018), se basa en “presentar un conjunto de técnicas tradicionales, modernas y ágiles de modelado de sistemas que permitirían desarrollar software con calidad, incluyendo heurísticas de construcción y criterios de comparación de modelos de sistemas” (p. 114), los autores (Tinoco-Gómez, et al. 2010), indican que es:
Una metodología está formada por fases, cada una de las cuales se puede dividir en sub-fases, que guían a los desarrolladores de sistemas a elegir las técnicas más apropiadas en cada momento del proyecto y también a planificarlo, gestionarlo, controlarlo y evaluarlo” (p. 70).
Por lo que las diferencias de una metodología a otra, es las técnicas que se aplican al proceso de desarrollo, haciendo énfasis en la escalabilidad y la rapidez de retroalimentación para la corrección de errores. Entre las metodologías a analizar esta las Cascada y la RAD (Cervantes-Ojeda & Gómez-Fuentes, 2012). El modelo cascado sugiere un “enfoque sistemático y secuencial, disciplinado y basado en análisis, diseño, pruebas y mantenimiento (Belduma-Belduma, et al. 2020). Al final de cada etapa se reúnen y revisan los documentos para garantizar que se cumplen los requerimientos antes de avanzar a la fase siguiente” (Zumba & León-Arreaga, 2018, p. 21).
La fase de prueba se la realizaba al final por lo que la retroalimentación para la corrección de errores era muy tardía y se tenía que volver a plantear los procesos (Calvo-Valverde, 2015). El modelo RAD “el que se realiza una construcción rápida del prototipo” esta modelación está orientada a la programación web, la retroalimentación es constante por lo que se la desarrolla en paralelo con el cliente y se encuentra en constátenles actualizaciones, por lo que se diría que es escalable, basadas en estos modelos se desarrollaron muchas aplicaciones para el control de nómina (Albarracín-Muñóz, et al. 2017), (Durán, 2015).
El control de nómina en la empresa agrícolas se lo tiene que realizar con suma precisión, ya que lo que se registra es el trabajo diario de todo el personal, detallando principalmente el horario de entrada y salida del personal, claro está que muchas de la vez eso depende del departamento en que se desarrollan las actividades, con eso determina al mes cuantos días llegaron a trabajar y calcular el valor a pagar de los colaboradores, siendo la última acción “pagar nomina”, una actividad crítica y de esta depende la armonía empresarial. En concordancia con lo ante expuesto (Münch, 2014), indica que se debe “garantizar el cumplimiento de los planes y establecer medidas para prevenir errores y reducir costos y tiempos” (p. 121), errores que pueden ser involuntarios pero muy dañinos para la empresa.
En tal sentido, la investigación tiene por objetivo de analizar la metodología de desarrollo rápido de aplicaciones en el control de nóminas en empresas agrícolas de Quevedo – Ecuador.
MÉTODO
Metodológicamente es una investigación descriptiva, donde se analizan las características más destacadas de las metodologías de desarrollo de software y las relaciones con el frond - end y el back-end. Teniendo una muestra poblacional de 6 empresas agrícolas, las cuales fueron encuestadas a través de un cuestionario conformado por 12 ítems con la finalidad de conocer los alcances que poseen sobre procesos automatizados, así como las deficiencias; información que permitió contar con una base de datos para establecer el modelo de mayor pertinencia para ser propuesto a las organizaciones con la finalidad de establecer una ruta de mejora su estructura de procesos.
RESULTADOS
Se presentan los resultados de la investigación, mediante gráficos porcentuales, representados del siguiente modo:

Gráfico 1: Uso de aplicación para el manejo de nómina.
Fuente: Cuestionario.
En el gráfico, se muestra que el 100% de las empresas tiene automatizado el proceso de manejo o control de nómina en las empresas. La importancia de la automatización en estas empresas se debe a que manejan una gran cantidad de personal dividido en diferentes grupos: administrativos, choferes, personal de campo constante y temporal, telemáticos.

Gráfico 2. Tiempo de implementación de aplicación.
Fuente: Cuestionario.
En el gráfico 2, se puede identificar que le 50% de la empresas solo demoraron en implementar 6 meses y que el 16% por cada una de ellos fueron en diferentes tiempos , eso se debe que algunos desarrollaron un software a la medida, otros adquirieron software ya desarrollados y otros solo utilizan Excel , siendo el último el más rápido en el aplicación ya que vienen en todos los sistemas operativos Windows y la demora se basa en diseñar y calcular las fórmulas para el llenado de las plantillas, además que no necesitan personal especializado para diseñar el control.

Gráfico 3. Origen de la aplicación.
Fuente: Cuestionario.
En el gráfico 3, el 66,66% dice que tiene un software hecho a la medida, la ventaja es que la aplicación está diseñada y realizada de acuerdo a los criterios y procesos internos de la empresa agrícola, pero esto hace que sea más costoso y se demore más en la aplicación, por las pruebas que se tienen que realizar, el 33,33% son aplicaciones externas o ya realizadas con aspectos generales, teniendo una ventaja rápida aplicación y más económicos, una desventaja no se ajustan a los procesos internos de la empresa o se vuelve a gastar buscando un profesional para que haga los cambios en la aplicación.

Gráfico 4. Actualización de la aplicación.
Fuente: Cuestionario.
En el gráfico 4, el 33,33% realizan actualizaciones en sus aplicaciones cada 6 meses, esas actualizaciones muchas de las veces están a cargo, de la empresa que desarrollo el software o del departamento de telemática e la empresa agrícola. El 66.66% la realizan las actualizaciones según lo requieran y otros la realizan cada 2 años, cuando existen cambios sustanciales dentro de la empresa.

Gráfico 5. Frond-end en sus aplicaciones.
Fuente: Cuestionario.
En el gráfico 5, el 33.3% (Php+Java) define que se utilizó estas dos aplicaciones para desarrollar el frond-end en sus aplicaciones, lo que nos indica que estas aplicaciones son sitios web, con la gran ventaja que es multiplataforma. El 16.66% a utilizado Visual C#. net como desarrollador aplicaciones de escritorio, de igual manera el 16.66% utilizo Java para el desarrollo y el otro 33.3% utiliza Excel como aplicación de control de la nómina y pago de la misma.

Gráfico 6. Tipo de Back-end.
Fuente: Cuestionario.
En el gráfico 6, el 50% de las aplicaciones utiliza Mysql como la base datos, siendo estas una de las más usadas a nivel de desarrollador de aplicaciones, por lo que es fácil de usar, tiene varias capas de seguridad, los requerimientos son mínimos en hardware, eficiencia de memoria y lo más importante es compatible con Windows y Linux. El 16.66% utiliza Postgresql con las ventajas de multiplataformas, escalabilidad y entorno de alta disponibilidad, el otro 33.33% utiliza Excel como base datos, por la facilidad y disponibilidad de la aplicación, además de que una persona con un poco de conocimiento en Excel podría hacer la planilla requerida por la empresa.

Gráfico 7. Modelo de software.
Fuente: Cuestionario.
En el gráfico 7, el 33% de las empresas dijeron, que sus aplicaciones utilizaron la metodología de desarrollo rápido de aplicaciones (RAD) por las ventajas de avances medibles, roles multidisciplinares que creen prototipos, trabajo en paralelo de los diseñadores y desarrolladores, feedback. El otro 33.33% utilizo la metodología Cascada para el desarrollo de las aplicaciones, que consiste el desarrollo secuencial de algunas etapas para llegar al resultado (la aplicación) y el 33.33% restante no aplica, ya que utilizan Excel como aplicación de control de nómina.
PROPUESTA
La propuesta se desarrolló con el análisis de la problemática sobre el control de personal y afectaciones al momento de pago de la nómina, para lo cual se propuso una hipótesis y se terminó con la implementación de un sistema de control de nómina para una empresa agrícola de la ciudad de Quevedo. Esta solución se toma a partir de (Cuyabazo-Parrales, 2017), para lo que se planteó los siguientes gráficos de lenguaje de modelado unificado (UML), como análisis para el desarrollo de software:
Diagramas de actividades
Inicio de sesión
Describe los eventos realizados por el operador al momento de ingresar el usuario y la clave en el sistema

Ilustración 1. Inicio de Sesión.
Fuente: Cuyabazo-Parrales (2017).
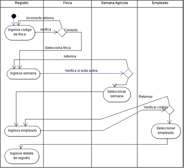
Registro de labores
En este diagrama se registras los eventos del colaborador de la empresa agrícola, detallando el código de la finca, la semana y la gestión del empleado, el registro es diario y de esa manera se tiene un reporte de avance o de finalización de tareas.

Ilustración 2. Registro de Labores.
Fuente: Cuyabazo-Parrales (2017).
Diagrama de secuencia
Gestión de usuario
En este diagrama se registra la iteración de la persona encargada de ingresar la información o usuario y el sistema de ¿cómo responde internamente? además de detallar los diferentes estados (crear, verificar, editar) a través del tiempo.

Ilustración 3. Gestión de Usuario.
Fuente: Cuyabazo-Parrales (2017).
Gestión de empleado
En este diagrama se ve la iteración del usuario con el sistema y los diferentes estados en el momento de creación de un empleado en el tiempo, se identifican de manera secuencial como debería ser el comportamiento de la aplicación

Ilustración 4. Gestión de Usuario.
Fuente: Cuyabazo-Parrales (2017).
La aplicación terminó desarrollándose en Java bajo entorno Red Hat JBoss Developer Studio y como gestor de base de datos MySql, la metodología utilizada para el desarrollo de software fue Cascada (waterfall), teniendo que terminar todas sus fases en orden secuencial, para la entrega del producto final.
CONCLUSIONES
El modelo de desarrollo RAD, pertenece al conjunto de metodologías de desarrollo ágil, orientado al desarrollo de aplicaciones web y su fortaleza en el desarrollo de aplicaciones a la medida, se basa en la interacción con el cliente, lo que permite una constante retroalimentación de funcionalidades o errores que se los puede corregir en el trayecto.
Este modelo reutiliza los códigos y se retroalimenta constantemente, por lo que presenta ventajas sobre los modelos tradicionales, como: entrega rápida del software o aplicación al cliente, los ajustes se los realiza sobre la marcha, casi no presenta errores ya que trabaja en constantes interacción con el cliente, costos más económicos por la reutilización de código, pero puede variar por los tiempos de entrega acortados por el cliente, las versiones pueden estar en constante evolución lo que lo hace más competitivo.
No es el modelo perfecto para cada proyecto de desarrollo de software, pero eso depende la practicidad del grupo de desarrolladores o desarrollador. Además, que los beneficios son grandes, ya que el requerimiento de hardware y software es menor, permitiéndole a la empresa dedicarse e invertir en lo cree más conveniente.
FINANCIAMIENTO
No monetario.
AGRADECIMIENTO
A todos los agentes sociales involucrados en el desarrollo de la investigación.
REFERENCIAS CONSULTADAS
Albarracín-Muñóz, M., García-Arenas, L., & García, C. (2017). Riesgo financiero: una aproximación cualitativa al interior de las mipymes en Colombia [Financial risk: a qualitative approach within the MSMEs in Colombia]. Aglala, 8(1), 139-160.
Belduma-Belduma, E., Andrade-Pesantez, D., & Barahona-Vásquez, P. (2020). Decisiones de producción en el sector bananero y su relación con el flujo de efectivo [Production decisions in the banana sector and their relationship with cash flow]. Revista Arbitrada Interdisciplinaria Koinonía, 5(4), 180-210. http://dx.doi.org/10.35381/r.k.v5i4.953
Calvo-Valverde, L. (2015). Metodología iterativa de desarrollo de software para microempresas [Iterative software development methodology for micro-enterprises]. Revista Tecnología en Marcha, 28(3), 99-115.
Cervantes-Ojeda, J., & Gómez-Fuentes, M. (2012). Taxonomía de los modelos y metodologías de desarrollo de software más utilizados [Taxonomy of the most widely used software development models and methodologies]. Universidades, (52),37-47.
Cuyabazo-Parrales, C. (2017). Aplicación web para la administración y control de Nómina Agrícola en la Empresa Moreano Sánchez Rosa María de la Ciudad de Quevedo provincia de los Ríos [Web application for the administration and control of Agricultural Payroll in the Moreano Sánchez Rosa María Company of the City of Quevedo, Los Ríos province]. Trabajo de titulación. Recuperado desde https://n9.cl/az2jq
De-la Peña-Consuegra, G., & Velázquez-Ávila, R. (2018). Algunas reflexiones sobre la teoría general de sistemas y el enfoque sistémico en las investigaciones científicas [Some Reflections about General Theory of Systems and Systemic Approach in Scientific Research]. Revista Cubana de Educación Superior, 37(2), 31-44.
Durán, Y. (2015). Contabilidad bajo el enfoque de Tecnologías de la Información y Comunicación (TIC`s). Estudio basado en la Pyme del sector salud privado, municipio Valera estado Trujillo Venezuela [Accounting under the Information and Communication Technologies (ICT) approach. Study based on SMEs in the private health sector, Valera municipality, Trujillo state, Venezuela]. Visión Gerencial, (1),53-88.
Montero, B., Cevallos, H., & Cuesta, J. (2018). Metodologías ágiles frente a las tradicionales en el proceso de desarrollo de software [Agile methodologies against traditional methods in the software development process.]. Espirales revista multidisciplinaria de investigación, 2(17), 113-121.
Münch, L. (2014). Administración gestión organizacional, enfoques y proceso administrativo [Administration organizational management, approaches and administrative process]. Naucalpan de Juárez: Pearson. Recuperado desde https://n9.cl/bw5sl
Tinoco-Gómez, O., Rosales-López, P, & Salas-Bacalla, J. (2010). Criterios de selección de metodologías de desarrollo de software [Selection criteria for software development methodologies]. Industrial Data, 13(2),70-74.
Zumba, J. P., & León-Arreaga, C. A. (2018). Evolución de las metodologías y modelos utilizados en el desarrollo de software [Evolution of methodologies and models used in software development]. INNOVA Research Journal, 3(10), 20-33. https://doi.org/10.33890/innova.v3.n10.2018.651
©2021 por los autores. Este artículo es de acceso abierto y distribuido según los términos y condiciones de la licencia Creative Commons Atribución-NoComercial-CompartirIgual 4.0 Internacional (CC BY-NC-SA 4.0) (https://creativecommons.org/licenses/by-nc-sa/4.0/).