http://dx.doi.org/10.35381/i.p.v4i1.1900

 

Estudio de Factibilidad para el servicio de cremación en la ciudad de Machala – Ecuador

 

Feasibility study for cremation services in the city of Machala – Ecuador

 

 

 

 

 

María Gabriela Asanza-Rivera

maria.asanza.74@est.ucacue.edu.ec

Universidad Católica de Cuenca, Cuenca, Cuenca

Ecuador

https://orcid.org/0000-0001-6887-9603

 

Eduardo Guillermo Pinos-Vélez

eduardo.pinos@ucacue.edu.ec

Universidad Católica de Cuenca, Cuenca, Cuenca

Ecuador

https://orcid.org/ 0000-0002-4282-9875

 

 

 

 

 

 

Recibido: 01 de marzo 2022

Revisado: 10 de abril 2022

Aprobado: 15 de junio 2022

Publicado: 01 de julio 2022

 

 

 

 

 

 

 

RESUMEN

El presente trabajo de investigación se centra en el estudio de la implementación del servicio de cremación en la ciudad de Machala, como parte de la solución a la carencia que existe en la ciudad.  Se partió del estudio del marco referencial de las variables. El estudio fue cuantitativo descriptivo. Se inició con una muestra de 381 personas mediante un instrumento validado por expertos. La investigación es no probabilística e intencional. Se determinó que el estudio de las variables, impactan y contribuyen al fortalecimiento de la rentabilidad para un inversionista, obteniendo información relevante para facilitar una óptima toma de decisiones.  Al realizar la encuesta se determinó la aceptación del servicio para los encuestados, con un 49,12% de aprobación. Se requiere de una inversión inicial de $142.642,24. Además se determinó un VAN de $ 28.271,03 y una TIR de 19,90%, dando resultados positivos para la viabilidad del proyecto de inversión.

 

Descriptores:  Estudio de mercado; ciencias del comportamiento; estructura del mercado.  (Tesauro UNESCO).

 

 

 

ABSTRACT

This research work focuses on the study of the implementation of the cremation service in the city of Machala, as part of the solution to the shortage that exists in the city.  The starting point was the study of the referential framework of the variables. The study was a descriptive quantitative study. It began with a sample of 381 people using an instrument validated by experts. The research is non-probabilistic and intentional. It was determined that the study of the variables, impact and contribute to the strengthening of profitability for an investor, obtaining relevant information to facilitate optimal decision making.  The survey determined the acceptance of the service for the respondents, with a 49.12% approval rate. An initial investment of $142,642.24 is required. In addition, an NPV of $ 28,271.03 and an IRR of 19.90% were determined, giving positive results for the viability of the investment project.

 

Descriptors: Market research; behavioural sciences; market structure. (UNESCO Thesaurus).

 

 

 

 

INTRODUCCIÓN

Un proyecto de inversión se convierte en la forma práctica la que las empresas buscan llevar a cabo la implementación de una estrategia, por medio de la combinación de un grupo de recursos tales como: humanos, naturales, y financieros dentro de una organización. Para las naciones que están en vías de crecimiento es de vital importancia la formulación y evaluación de proyectos, ya sean estos de aplicación privada o de términos sociales puesto que se convierten en el eje fundamental en la organización para el desarrollo económico y social de cualquier país y lo es más significativo aún, para aquellos países en donde es preciso la optimización de los recursos financieros, debido a la escasez.

En la actualidad las naciones dentro del entorno universal e incluidos con economías globalizadas que componen gigantes bloques comerciales y bastante competitivos, poseen, por decirlo así, un envidiable sistema de planificación para su desarrollo. Por lo cual es imprescindible disponer de una estrategia nacional de desarrollo, que permanezca dirigiendo y vigilando todos los planes y programas económicos y sociales, pertenezcan éstos, tanto a programas sectoriales, como planes del Estado, de crecimiento o proyectos de inversión.

Así pues, una vez que se ha descrito el valor otorgado a los proyectos de inversión privada a cualquier escala que puede ser cantonal, provincial, regional, o nacional. Y dándole especial enfoque para una idea privada, en donde cada vez es más participativa en las ocupaciones económicas del estado y con un país, que a su vez se ha convertido en menos empresario, más privatizador, pretendiendo ser eficiente y  beneficioso; sin embargo continua siendo el director del desarrollo de la nación y con la obligación de regularizar los resultados positivos de un más grande incremento económico de la nación, hacia la sociedad en su grupo, y  poniendo más grande hincapié hacia los estratos sociales que se encuentran más desprotegidos, por medio de obras de beneficio colectivo.

La evaluación del proyecto es un instrumento que puede proveer una extensa información a la administración central sobre los beneficios y desventajas de conceder recursos a una propuesta o iniciativa. Esto permite la toma de decisiones asertivas y eficientes continuamente y una vez que se evalúen y anticipen los riesgos asociados con una exploración juiciosa de las variables y antecedentes relacionados (Patrón & Durango, 2021).

El análisis de factibilidad de un proyecto de inversión se da como un proceso de aproximaciones continuas, en donde se define cual es el problema que se debe solucionar. Dado a que se inicia desde estimaciones, supuestos y pronósticos, por lo cual el grado de importancia con el que se preparen estos, ya sea en relación con la información que contengan y su fiabilidad es un factor dependiente de la profundidad con que se realicen tanto los estudios técnicos, como los económicos, y financieros, y a su vez otros que sea puedan requerir durante el proceso. En cada fase tienen es meritorio precisar todos esos puntos y variables que como consecuencia ayuden a la mejora del plan, o mejor dicho lo vuelvan más optimo a las condiciones. Durante el proceso puede surgirse una revisión del plan original, o que se postergue su iniciación tomando en cuenta el instante primo de inicio e inclusive lo anterior no debería servir de excusa para no evaluar proyectos. Por otro lado, a través de la preparación y evaluación se concreta una reducción de la incertidumbre que podrían ocasionar, en algunas ocasiones, los cambios de sus componentes.

De acuerdo con la revista EFE, Ecuador se presenta como un destino confiable para las personas que desean invertir, dentro del marco de inauguración del foro (EFE: America EFE, 2021). Por otro lado, según datos estadísticos presentados por el Banco Central del Ecuador, El 68,5% del total de la inversión en Ecuador, que es igual a USD 18.440 millones, corresponde al sector privado. Desde 2015 la inversión privada ha ganado participación en la inversión total del país, según las cifras del Banco Central. La actividad del sector privado se ha potenciado debido a la compra de activos fijos en determinados sectores de la economía, como comercio al por mayor y menor en los sectores de telecomunicaciones, construcción, equipos y maquinaria y los de servicio (Coba, 2021).

En este sentido, la presente investigación en un constructo teórico que tiene una relación de variables. En una primera inmersión de revisión sistemática de la literatura que encuentra que el estudio de factibilidad y los proyectos de inversión son factores que impactan en la rentabilidad de los empresarios que optan por invertir en Ecuador.  El estudio responde a la pregunta de investigación ¿qué factores inciden en la rentabilidad para la creación de una empresa de servicios de cremación en la ciudad de Machala? En función del objetivo general que es diseñar un estudio de factibilidad, para la creación de una empresa que ofrezca el servicio exequial de cremación, ubicada en la ciudad de Machala.

 

Referencial teórico

Estudio de factibilidad para la realización de un proyecto de inversión

El análisis de factibilidad se define como la herramienta o el marco base conveniente para administrar la toma de decisiones en la evaluación de un plan. Como consecuencia del adecuado desarrollo del análisis de factibilidad, se deber obtener una perspectiva clara sobre los pasos que se tienen que continuar con el plan: abandonarlo por no encontrarlo posible, mejorarlo o ejecutarlo. Es una iniciativa de acción técnico-económica para solucionar una necesidad usando un grupo de recursos accesibles, los cuales tienen la posibilidad de ser, recursos humanos, materiales y tecnológicos entre otros (Cotrina, 2005).

Es primordial y se muestra a menudo, el problema de tener más proyectos que realizar que la disponibilidad financiara. En dichos casos se convierte en indispensable el desarrollo de los estudios de factibilidad, para fijar prioridades, detectar los indicadores y desde la ponderación de estos, proceder con la implantación de un orden de prioridades para decidir cuál es la táctica de ejecución. En la indagación de las prioridades de los proyectos es preciso establecer las tácticas de ejecución en función de la disponibilidad de que exista para el financiamiento, además se dispone de la posibilidad de exponer un grupo de escenarios diferentes en donde se pueda analizar y revisar los valores que se encuentren como parte de los indicadores que clave dentro del proceso como son: VAN y TIR, tienen la posibilidad de ser utilizados como accesorios en algunas ocasiones.

Para la organización un VAN positivo es sugerencia de que los flujos futuros que se esperan, hagan la inversión, y estos a su vez, aumenten en relación al precio en que se debe incurrir para su ejecución. Una TIR que se encuentra por encima de la tasa de descuento o precio de posibilidad, indica que el rendimiento que se esperó desde el inicio de la inversión es más grande que el precio en el cual, se debe incurrir para el financiamiento total. La utilización de un cuadro de control que cuente con los indicadores tomados del análisis de factibilidad y otros que se puedan tomar en cuenta como de interés, posibilita el establecimiento de las prioridades para la fijar las condiciones más favorables para la ejecución de los proyectos.  Además, es clave establecer en los limites sobre los cuales, se realiza una evaluación de los indicadores, (Burneo et al. 2016).

Así pues, se obtiene un plan que permita una adecuada ejecución de un proyecto de inversión a través del cálculo aproximado de indicadores tanto económicos como financieros, desde el establecimiento de las prioridades que han sido ordenadas y estipuladas, por los indicadores del análisis de factibilidad, pues se forma una estructura para determinar un método para el cálculo y desarrollo del análisis de factibilidad en todo el periodo de vida del plan de inversión.

La base para la toma de decisiones de los directivos, es un análisis de factibilidad, pues son ellos, sobre quienes recae la responsabilidad de atender y aprobar los desembolsos para las inversiones futuras, basados en la atención prestada a los valores de los razones o indicadores financieros , como por ejemplo Período de Recuperación, Valor Actual Neto y Tasa Interna de Retorno, brindando así, un esquema que en relación a sus prioridades empresariales, les permita ejecutar sus inversiones y establecer, las fuentes que conciernen para su financiamiento  (Burneo et al. 2016).

A través de esta herramienta empresarial se trata de comprobar si un nuevo emprendimiento posee las cualidades necesarias para ser o no favorable a los intereses de un inversionista y a su vez brinda las estrategias ideales para convertir a éste en un éxito. El análisis de factibilidad posibilita conocer si el emprendimiento o plan se puede hacer o no se puede hacer, cuáles son las condiciones ideales para hacerlo y cómo podría resolver los esfuerzos que se logren exponer.

La elección de proyectos favorecida por el otorgamiento de una metodología que está apoyada en un análisis de factibilidad basados la implementación y el estudio de casos históricos que fueron ocurriendo de manera inevitable, para así provocar la toma de decisiones de invertir en un emprendimiento u otro, por medio de las etapas por las cuales los proyectos se han ido fundamentando, en la ejecución y aplicación de un estudio de mercado, técnico, administrativo, económico, financiero y en la evaluación financiera, definiendo, por medio de un análisis descriptivo de las condiciones del mercado, la decisión de los recursos que intervienen, el diseño inicial del plan, con la explicación de los procesos técnicos,  el costo de producción, los estimados de precios para la puesta en marcha y la evaluación económica, son lo que encamina y controla a la factibilidad o no de un plan de inversión.   Es así que el estudio de factibilidad se convierte en la pieza clave del éxito de la implementación de un proyecto, porque es necesario tener claro que se desea alcanzar, y que estructuras son necesarias para que este se lleve a cabo.

 

Proyectos de inversión

El despegue económico de un país depende en su gran mayoría del crecimiento empresarial, en cada una de las etapas que la rigen deberá estar guiada, por una adecuada planeación de sus proyectos de inversión. El Estado a su vez se verá en la obligación constante de proporcionar los medios, una certeza tanto jurídica como económica y estabilidad social para que de esta forma los empresarios puedan invertir, generar empleos para la sociedad y puedan generar su capital (Pacheco & Pérez, 2018).

La puesta en marcha de un proyecto de inversión es una herramienta que asegura el desarrollo sustentable de un país. Del apogeo y desarrollo de los proyectos se derivan las nuevas fuentes de trabajo, despunte en la producción de bienes y servicios que logran una meta positiva para la economía nacional.

Un proyecto de inversión es un esfuerzo temporal que se da con la finalidad de crear un producto o servicio con un resultado único. Los proyectos de inversión tienen objetivos bastante definidos. Su alcance se elabora paulatinamente a lo largo del ciclo de vida del proyecto. Si bien toda decisión de inversión debe responder a un análisis inicial de cada uno de los beneficios y desventajas que se puedan generar por su ejecución, la profundidad con la que este se lleve a cabo va a depender de lo que cada proyecto en particular genere.

Por otro lado, (Andia, 2010) plantea que un proyecto de inversión entonces se debe considerar como un plan en el que se ofrece la solución a una problemática que ya existe y que ha de ser necesario conseguir un cambio anhelado. Este problema se puede observar como una limitación o la extensión de un bien y/o servicio. Es así, pues que la evaluación de proyectos de inversión es en la actualidad un asunto de enorme interés y trascendencia, debido a que por medio de este proceso se le asigna de manera estimativa un valor a los beneficios y desventajas de designar o no, recursos a una idea específica.

Un estudio de inversión se centra generalmente en determinar la viabilidad económica o financiera, y toma al resto de las variables únicamente como referencia. Sin embargo, cada uno de los factores señalados puede, alguna forma, establecer que un proyecto se pueda concretar o no.

La exploración de proyecto de inversión es un procedimiento para exponer el mejor uso de los recursos escasos que se brindan en una sociedad. Con una idónea evaluación que se haga de un plan de inversión, los proyectos a llevar a cabo contribuirán al desarrollo a mediano o largo plazo de una organización y de sus involucrados. Para que los proyectos alcancen un desarrollo sustentable en sus diversas fases, deben ser analizados a partir de 3 diferentes aristas, la primera dimensión es la interna, en la cual se analizan los aspectos propios sobres los cuales se ha formado el plan.

Por su parte, la segunda es el estudio ambiental, o sea, todo aquello que pueda generar un impacto negativo o positivo sobre el plan, cuando este, sea llevado a cabo, los que tienen que ser fijados y estudiados para poder ser incluidos en la evaluación. La tercera, pero no menos importante, es la social, pues cualquier plan que se desee llevar a cabo estará vinculado con las personas, poblaciones, empresas, etc, que, de alguna manera debido a sus condiciones propias, pueden verse, sentirse o percibirse como afectadas por los cambios que se presenten en su entorno debido a la exposición al proyecto. Por lo cual, es fundamental conocer estos equipos de interés relacionados, integrar en el estudio sus percepciones sobre el asunto; el no hacerlo puede generar resistencia y rechazo hacia el proyecto. (Andia, 2010).

Un análisis detallado de la demanda se convierte en uno de los ejes más importantes del estudio de un proyecto de inversión debido a su incidencia en los resultados del negocio que se realizará (Sapag et al. 2014). El ciclo de vida de un proyecto de inversión se inicia dependiendo del sector al que pertenecen. Si el plan pertenece al sector privado, el periodo se inicia una vez que se visualiza una necesidad que debería ser solventada o se detecta la realidad de una posibilidad de inversión.

En la situación de un plan del sector público, el periodo se inicia una vez que se detecta la vida de un problema al que debería buscársele una solución. Un proyecto consta de 4 fases genéricas: Inicio, Organización, Ejecución y Finalización (Project Mangament Institute, 2017).  La misión de un proyecto de un proyecto es elegir la opción más viable entre varias alternativas que permitan al inversionista recuperar su capital y que esto a la vez acompañe la generación de utilidades para que el negocio pueda seguir en marcha.

 

La Rentabilidad dentro de un proyecto de inversión

La rentabilidad económica expresa la eficiencia de una organización. Este valor pretende medir la capacidad de los activos para poder generar algún beneficio y de esta manera cubrir sus pasivos y generar retribución a sus accionistas (Eslava, 2010). El estudio de la rentabilidad dentro de un proyecto de inversión busca establecer con una precisión detallada todos los costos y beneficios que emergerán de este para así poder determinar la mejor vía para emprenderlo.

La Rentabilidad prácticamente tiene interacción con los ingresos logrados como resultado de una inversión hecha con anterioridad. Una y otra vez las organizaciones permanecen midiendo su capacidad para producir ingresos desde sus fondos. Así se puede deducir que la rentabilidad es la finalidad de toda administración empresarial. El invertir se basa en designar recursos a una determinada inversión con la intención de generar un resultado mejor que el presente. Así pues, el invertir sirve para maximizar ganancias o, dicho de otra manera, mejorar la capacidad de rendimiento del proyecto.

(Lizcano & Castelló, 2004) afirman que la rentabilidad no es mas que la capacidad que posee una organización, para que a partir de las inversiones que han realizado en el tiempo, puedan generar un excedente. De tal forma pues la rentabilidad se convierte en el resultado, que las organizaciones obtienen a travès del inicio de una actividad econòmica, y que ha sido producto de un proceso de transformacion de materias, de produccion de un servicio o de un excendente presentado al final de sus actividades.

La evolución económica de un proyecto de inversión dependerá de la capacidad financiera que este posee para cubrir sus costos de operación, sus niveles máximos de endeudamiento y de la inversión que se haya realizado que permitan mejorar la capacidad útil de lo que posee. Las razones financieras juegan un papel vital en la exploración del comportamiento en la rentabilidad ya que permiten detectar dentro de la estructura financiera del proyecto, aquellas áreas fuertes y aquellas que son débiles y que generan vulnerabilidad. 

De esta manera se pude determinar que estas razones financieras se convierten en el eje fundamental para la toma de decisiones y que permita evaluar el impacto de las decisiones de inversión sobre el Rendimiento de la Inversión Total, que se obtiene al relacionar la inversión de cada uno de los recursos con la utilidad obtenida y la del Rendimiento de la Inversión sobre el Capital, que está estrechamente relacionado con la inversión del empresario y el desempeño del negocio.

Una vez tomadas todas las evaluaciones financieras con el fin de prever un buen futuro para el proyecto ha de ser necesario tomar en cuenta variables que puedan llegar a condicionar la rentabilidad de un proyecto, siendo necesario agregar información que pueda contribuir a la toma de decisiones de por parte de cada uno de los involucrados, ya que de hecho existen en el mercado, dificultades para predecir condiciones perfectas para el buen funcionamiento (Sapag, 2007).

 

Generalidades básicas del servicio de cremación

A nivel mundial mueren millones de personas cada año, los sistemas mediante los cuales se ha atendido los servicios funerarios son cremación e inhumación. La cremación es una práctica que se usa desde hace millones de años, pues muchos datos hablan de que se inició hace cerca de tercer milenio A.C. en la zona del Mediterráneo (Lugones et al. 2015). Los servicios exequiales en Ecuador aumentaron de manera drástica como consecuencia de la pandemia por covid-19, registrando un incremento aproximado del 50% tal y como lo indica (Diario El Comercio, 2021). La ciudad de Machala es un cantón que se encuentra al sur del Ecuador y no cuenta con una empresa o negocio local que brinde este servicio, puesto que para solicitarlo se lo debe realizar en Guayaquil o Cuenca.

 

MÉTODO

El planteamiento metodológico se argumentó en el modelo positivista de indagación descriptiva debido a que se partió de un perfil para determinar a los sujetos de estudio (Danhke, 1989); siendo, además, transversal o transeccional porque observó el fenómeno en un solo momento tal como se presentó en el contexto de origen. El estudio es no experimental porque no manipula deliberadamente las variables.

El muestreo realizado en la investigación fue no probabilístico e intencional dado que la selección de los sujetos no obedeció al azar (Bologna, 2018). El muestreo no probabilístico se denominó a un proceso de selección de datos informal.  El tipo de muestreo no probabilístico se lo realizo por conveniencia que consiste en elegir deliberadamente el sitio, el objeto y al sujeto de estudio para la indagación (Baca, 2016).

Para la presente investigación se realizaron diferentes tipos de estudio: estudio de mercado, estudio técnico, estudio administrativo, estudio legal, estudio ambiental y estudio económico – financiero. Para el estudio de mercado se ejecutó a través del establecimiento de supuestos y se procedió a medir los hallazgos desde la inmersión en campo (Sáenz & Rodríguez, 2014).

Para la recolección de los datos se aplicó la técnica de la encuesta y el instrumento del cuestionario. La elaboración del instrumento de medición se basó en la revisión sistemática de la literatura. Se analizó artículos científicos encontrados en bases de datos como Scopus, Redalyc, Scielo y Google Académico (Arribas, 2004).

La estructura del instrumento se divido en fases: la primera parte preguntas para determinar las características del encuestado y la segunda, acerca del conocimiento y varias relacionadas con la decisión de adquirir el servicio de cremación. La herramienta de medición usada para la presente investigación se sometió a validación de contenido por consenso de expertos. Se seleccionó 3 jueces a quienes se les envió un formulario con los ítems y la definición del concepto de cada factor de investigación. Los jueces tuvieron la opción de calificar frente a cada una, las opciones que creían más relevantes en una relación numérica de 5 a 1. Se realizaron los promedios de las calificaciones recibidas. Los ítems que superaron al promedio de 3 se quedaron en el instrumento y las variables observables iguales o menores a 3 se eliminaron con lo que se obtuvo el instrumento de medición para prueba piloto (Ander, 2003).

La indagación nació de una población finita de 20.222 sujetos de investigación. Los sujetos de investigación son los jefes de familia pertenecientes al estrato socioeconómico C+ de la ciudad de Machala, Ecuador. El objeto de estudio son jefes de familia, ya que son los posibles consumidores del servicio de cremación. El tamaño de la muestra correspondió al 95% de nivel de confianza y el 5% de error con 2 desviaciones estándar, la fórmula aconsejada fue:

 

n=  

De donde:

Z= intervalo de confianza del 95% con un valor crítico de Z=1.96

p= probabilidad de éxito del 50%

q= (1-p) probabilidad de fracaso del 50%

N= Población finita

e= error del muestreo aceptable del 5%

n= 381

 

Los datos para la determinación de la población han sido obtenidos en base a la proyección poblacional realizada por el Instituto Nacional de Estadísticas y Censos para los años 2010 - 2020 (INEC, 2022) y quienes para el presente estudio son 20.222 sujetos de investigación, al realizar el cálculo para el tamaño muestral se obtuvo 381 sujetos para realizar encuesta. Con relación a la validez del documento para encuesta no ha sido necesario realizar aplicar Alpha de Cronbach, ya que el presente artículo de investigación mantiene como prioridad la medición de oferta y demanda del servicio de cremación en la ciudad de Machala, razón por la cual se procedió a calcular la demanda existente en el mercado antes mencionado.

Tratamiento muestral

En cuanto al tamaño de muestra mínimo, no existe un solo criterio sobre el tamaño muestral mínimo exigido. Existe consenso en que el tamaño de la muestra debe aumentar en función que incrementa la complejidad del modelo. Sin embargo, se han establecido los llamados mínimos muestrales para atender las particularidades de la investigación de campo. Tamaño mínimo de muestra 100 sujetos de investigación cuando las condiciones traten de modelos de cinco o menos variables de investigación (Guerra & Ponce, 2014).

La encuesta fue aplicada de forma online mediante formularios de Google Forms, la información recopilada fue procesada en el programa Microsoft Excel Plus versión 2016, mediante estadística descriptiva. Para llevar a cabo el estudio técnico, se realizó un análisis de las condiciones en las cuales se brindará el servicio y se seleccionaron los equipos y maquinarias necesarias para este proyecto.

Dentro del estudio administrativo se realizó una estructura organizacional jerárquica y funcional para el proyecto, determinando así el número de personas que se requieren para su funcionamiento. En relación al estudio legal se determinaron cada uno de los permisos necesarios para que el presente proyecto se lleve conforme al marco regulatorio ecuatoriano.

Para el estudio ambiental se realizó las indagaciones pertinentes puesto que este servicio implica un impacto para el medio ambiente.

Para el estudio económico – financiero se usaron los indicadores financieros: Tasa Interna de Retorno (TIR) y Valor Actual Neto (VAN) y de esta forma determinar la factibilidad del proyecto.

 

RESULTADOS

Los principales hallazgos que se dieron frente a la toma de datos con la encuesta han sido una aceptación moderada del servicio de cremación, pues se nota su aprobación.

Con relación a los datos obtenidos se ha podido determinar que en un 56% de los encuestados aprueba y está de acuerdo con usar los servicios de cremación ante la muerte de un familiar, de ellos un 19% ya ha participado en algún servicio de cremación de algún familiar o amigo. 

Los factores que los encuestados consideraron como más importantes en el caso de elegir el servicio de cremación han sido: el hecho de considerar a este proceso como algo amigable con el ambiente con un 26%, el aspecto económico, pues en relación al precio con el servicio tradicional es mucho menor, y ha sido un factor optado por cerca del 22%, como siguiente factor predominante fue la facilidad de acceso con un 17%. Solo un 14% encontró a este servicio como una asistencia moderna.

En cuanto a la aceptación del precio, que se encuesto en relación a los precios que se brindan en las ciudades de Quito y Guayaquil, cerca de 72% manifestación estar de acuerdo con el precio referencial de $ 700.

A la pregunta si se consideraría usar el servicio de cremación para un familiar cercano, los encuestados han contestado en 56% usar el servicio, pues de ellos un 46% ya se había informado de cuál era el proceso.

De aquellos que se habían informado del cual era el proceso, solo el 26% de los encuestados ha consultado en algún momento la disponibilidad del servicio en la ciudad de Machala.

De las personas que se encuestaron y que conocían de antemano como se realizaba el proceso de cremación, manifestaron la importancia de que este servicio es menos contaminante con cerca del 30%.

Las personas que tienen entre 25 y 34 años son el grupo que ha considerado la opción de usar el servicio de cremación para un familiar cercano con un 22%.

De aquellos que afirmaron considerar la opción de cremación como un servicio para un familiar, lo consideraron un método económico y con bastante facilidad de acceso con un 21%.

De las personas que consideraron la inhumación como la mejor opción para despedir a un ser querido, un 30% contestó que no considera que por la muerte de un familiar escoger el servicio de cremación.

De los que consideraron que este servicio es menos contaminante para el medio ambiente, ya han considerado usar este servicio en un 30%.

De los encuestados que trabajan por su cuenta o negocio, contestaron cerca del 65% su aceptación del rango de precios de $ 680.

Para el estudio técnico se fijan y se delimitan los procesos que deberán llevarse a cabo para brindar el servicio de cremación a la ciudadanía y satisfacer la demanda expuesta por los encuestados, en donde se contará con un inmueble para las oficinas principales y la sección de operaciones donde estará ubicado el horno crematorio.

Para el estudio administrativo queda establecido la conformación de una empresa, que estará constituida como una Pequeña Empresa considera así por el (Servicio Ecuatoriano de Normalización, 2022), pues esta categoría le permite tener de 10 a 49 trabajadores con un valor en ventas que puede oscilar entre $100.000 y $1’000.000.

En cuanto al estudio legal se formaliza la creación de la empresa a través de la constitución de la misma con una minuta de constitución y además los trámites correspondientes al Servicio de Rentas Internas.

Para el estudio ambiental se debe recibir el asesoramiento técnico de un asesor y/o consultor externo, que facilitará la regularización del servicio frente a las entidades correspondientes. 

Para el estudio financiero con los datos iniciales para el cálculo de la inversión inicial fue necesario determinar los valores de ventas proyectadas para los siguientes 5 años para así obtener un flujo de caja que permita determinar los indicadores financieros (VAN y TIR).

 

 

PROPUESTA

En la actualidad no se existen investigaciones científicas, para los servicios de cremación en el Ecuador, y a su vez realizar un análisis histórico y determinar una oferta y demanda, sin embargo, se ha tomado como referencia un valor referencial publicado en 2020 por parte de la Agencia Nacional de Regulación, Control y Vigilancia Sanitaria (ARCSA, 2020), en la RESOLUCIÓN ARCSA-DE-010-2020-LDCL que indica como precio para el servicio, un mínimo de $ 540 y un máximo de $ 675. Usando el valor mínimo propuesto, se procedió a elaborar la siguiente tabla:

 

Tabla 2.

Proyección de la Demanda Insatisfecha.

 

Población total

Ciudad

Habitantes

 

 

Machala

289.141

 

 

 

 

 

Mercado Potencial

Ciudad

Población

C+

Mercado
Potencial

Machala

289.141

22,80%

65.924

 

 

 

 

Mercado Potencial Familiar

Ciudad

Mercado
Potencial

Número de miembros
por familia

Mercado
Potencial
Familiar

Machala

65.924

3,26

20.222

 

 

 

 

Mercado Disponible

Ciudad

Mercado
Potencial
Familiar

Personas que estarían 
dispuestas a comprar

Mercado
Disponible

Machala

20.222

49,12%

9.933

 

 

 

 

Mercado Efectivo

Ciudad

Mercado
Disponible

Nicho de Mercado
(Captación de Mercado)

Mercado
Efectivo

Machala

9.933

5%

497

 

Fuente: En la Tabla 2 se expone la demanda insatisfecha que se obtuvo como resultado de las encuestas realizadas.

 

Tabla 3.

Proyección de la Demanda Insatisfecha.

 

Proyección de la Demanda

% de captación de mercado

5%

Tasa de Defunción

4,3%

Servicio de Cremación

540

 

 

 

 

Año

Demanda por
Familias

Ingresos

Año 1

497

$268.193,99

Año 2

518

$279.726,34

Año 3

540

$291.754,57

Año 4

564

$304.300,01

Año 5

588

$317.384,92

Tal y como la muestra la Tabla 3 en el año inicial se considera aceptable un nicho de mercado del 5%, para iniciar las actividades con un escenario real de captación del servicio. También se usó como referencia para la Tasa de Defunción del Registro Estadístico de Defunciones Generales en su Informe Provisional del año 2019 del Instituto Nacional de Estadísticas y Censos (INEC, 2019), que corresponde al 4,3%. No se usa datos de los 2 últimos años, debido a que al usar datos de 2020 o 2021, se verían afectados por el incremento de defunciones por la pandemia de Covid-19.

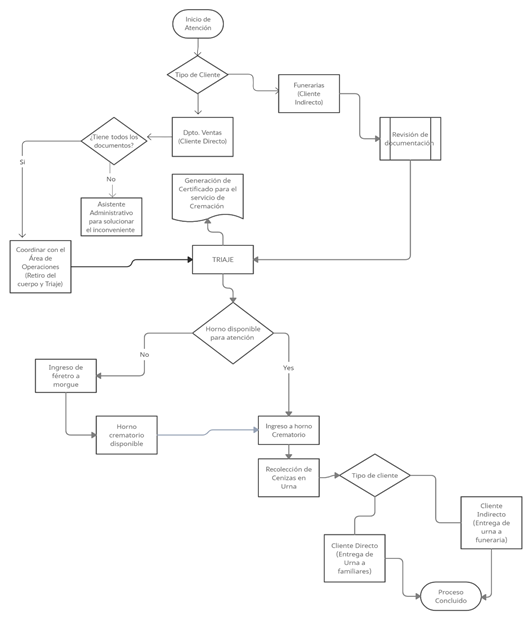
Además, se deja establecido la inexistencia de oferta ni competencia para este servicio en la ciudad de Machala. Para el estudio técnico se determina que el proceso se realiza a través de un sistema de hornos crematorios que en su interior poseen dos cámaras, la primera llamada de combustión y la segunda, conocida como postcombustión, tiene incorporada una chimenea que permite la salida de gases producto del proceso, además estas cámaras pueden llegar a temperaturas aproximadas de 860º grados Celsius y se necesitará aproximadamente dos horas por proceso. Una vez culminado esta parte, las cenizas son recogidas en un recolector para luego depositarse en un cofre o urna y poder ser entregado a su familia, el proceso se realizará tal como lo indica la Figura 1.

 

 

 

 

 

 

 

 

 

 

 

 

Diagrama

Descripción generada automáticamente

 

 

 

 

 

 

 

 

 

 

 

 

 

 

 

 

 

 

 

 

 

 

 

Figura 1. Flujograma.

 

 

Para la prestación del servicio de cremación se contará con una infraestructura nueva. En las oficinas principales estará el área administrativa y el área de ventas acompañados de una oficina contigua en donde estará el Gerente. Estas oficinas contaran con servicio de internet, computadoras (5), impresoras (3), mesas de trabajo, una sala de reuniones y un área de cafetería.

Para el área de operaciones se contará un área cerrada con una instalación trifásica, además de una instalación para combustible de gas natural, el horno crematorio deberá contar con una base de hormigón armado y con el espacio necesario para la manipulación de las personas encargadas y de la entrega de las urnas.

 

Diagrama

Descripción generada automáticamente

 

 

 

 

 

 

 

 

 

 

 

 

Figura 2. Organigrama Estructural y Funcional.

 

 

 

 

En cuanto a lo que corresponde el estudio administrativo se ha determinado el siguiente organigrama estructural y funcional, ubicando al personal en tres secciones diferentes: Área Administrativa – Financiera, Área Comercial y Área de Operaciones. Contará con un gerente, una contadora, una asistente que hará las veces de asistente de gerencia y de soporte para el área de contabilidad. En el área de Ventas se iniciará con 4 personas y en el área de Operaciones, habrá 1 persona para guardianía, y 2 personas para el área de cremaciones. El gerente será quien atienda las necesidades que se presenten en sus colaboradores y los clientes, cerrará los contratos que sean necesarios con organizaciones, además será quien figure como Representante Legal. En el área administrativa – financiera, la asistente procesa tanto las solicitudes de clientes internos como externos. La contadora llevará la parte de los registros contables, pago de nómina, presentación de informes de contabilidad. En el área comercial, los vendedores serán los encargados de realizar las ventas y el contacto con personas referidas. Para el área de operaciones, el guardia será quien vigile el orden en las instalaciones y los cremadores serán los encargados de la manipulación del horno, además del triaje y recepción de la documentación necesaria.

Para el estudio legal se determina que, a partir de la obtención de la minuta frente a notario para la constitución de sociedades y compañías, también se debe realizar en el Registro Mercantil y posterior a ello, la obtención del Registro Único del Contribuyente. En cuanto al proceso de permisos se debe solicitar el Permiso respectivo al Municipio de la localidad que permitirá el Uso de Suelos, a partir de esto se podrá obtener el Permiso de Funcionamiento por parte del Benemérito Cuerpo de Bomberos, para así poder realizar el trámite respectivo de Patente y obtener el Permiso Ambiental correspondiente. Además, deberá tomarse en consideración todo lo estipulado en la Normativa Sanitaria de la gestión de cadáveres, restos humanos y el funcionamiento de los establecimientos públicos y privados que prestan servicios funerarios expedido a través del (Ministerio de Salud Pública, 2016)

Para el estudio ambiental, se solicita al consultor externo para realización del informe de Impacto Ambiental, que permite la regularización del servicio de cremación para la ciudad, para luego proceder con la solicitud del registro ambiental, que se debe realizar en las oficinas de la Dirección Provincial del Ambiente de El Oro.

Cabe recalcar que los costos generados debido a los trámites correspondientes de regularización han sido considerados dentro de la Inversión inicial. Para la evaluación financiera/económica se procedió a realizar un flujo de caja estimado y el cálculo de las razones financieras: Valor Actual Neto (VAN) y la Tasa Interna de Retorno (TIR), herramientas que se consideran dentro de un estudio de rentabilidad.

 

 

 

 

 

 

 

 

 

 

 

 

 

 

 

 

 

 


Tabla 3.

Flujo de Caja.

 

Flujo de Caja

 

 

 

 

 

 

 

Detalle

Costos

Años

Pre-operación

1

2

3

4

5

 

 

 

 

 

 

 

A. Ingresos Operacionales

 

 

 

 

 

 

Venta del producto

 

 $             268.193,99

 $             279.726,34

 $             291.754,57

 $             304.300,01

 $             317.384,92

 

 

 

 

 

 

 

Total

 

 $             268.193,99

 $             279.726,34

 $             291.754,57

 $             304.300,01

 $             317.384,92

B. Egresos Operacionales

 

 

 

 

 

 

Costos

 

 $                38.912,39

 $                39.427,16

 $                39.949,03

 $                40.478,11

 $                41.014,50

Gastos de Administración

 

 $                87.248,47

 $                91.610,89

 $                96.191,44

 $             101.001,01

 $             106.051,06

Gastos de Ventas

 

 $                33.302,40

 $                34.967,52

 $                36.715,90

 $                38.551,69

 $                40.479,28

Total

 

 $             159.463,26

 $             166.005,57

 $             172.856,36

 $             180.030,81

 $             187.544,84

 

 

 

 

 

 

 

C. Flujo Operacional (A-B)

 $                                     -  

 $             108.730,73

 $             113.720,77

 $             118.898,20

 $             124.269,20

 $             129.840,08

D. Ingresos No Operacionales

 

 

 

 

 

 

Depreciaciones

 

 $                22.340,43

 $                22.340,43

 $                22.340,43

 $                21.343,10

 $                21.343,10

Valor Residual capital de trabajo

 

 

 

 

 

 

Total

 $                                     -  

 $                22.340,43

 $                22.340,43

 $                22.340,43

 $                21.343,10

 $                21.343,10

E. Egresos No Operacionales

 

 

 

 

 

 

Pre-inversiones

 $               -11.000,00

 

 

 

 

 

Equipamiento

 $            -112.850,00

 

 

 

 

 

Capital de Trabajo

 $            -146.306,83

 

 

 

 

 

Pago de Utilidades

 

 

 $                28.621,18

 $                34.346,53

 $                31.854,86

 $                33.582,75

Pago de crédito

 

 $                30.241,62

 $                30.241,62

 $                30.241,62

 $                30.241,62

 

Total

 $            -270.156,83

 $                30.241,62

 $                58.862,80

 $                64.588,15

 $                62.096,49

 $                33.582,75

 

 

 

 

 

 

 

F. Flujo No Operacional (D-E)

 

 $                  -7.901,19

 $               -36.522,37

 $               -42.247,72

 $               -40.753,39

 $               -12.239,65

 

 

 

 

 

 

 

G. Flujo Neto Generado (C+F)

 $            -270.156,83

 $             100.829,54

 $                77.198,39

 $                76.650,49

 $                83.515,82

 $             117.600,43

 

 

 

 

 

 

 

H. Flujo Neto Acumulado

 $            -270.156,83

 $            -169.327,29

 $               -92.128,90

 $               -15.478,41

 $                68.037,40

 $             185.637,83

 

 

 

 

 

 

 

Tasa Descuento

15%

 

 

 

 

 

VAN

$                28.271,03

 

 

 

 

 

TIR

19,90%

 

 

 

 

 

 

Fuente: La tabla 4 hace referencia al flujo de caja estimado proyectado para 5 años.

 

 

 

 

 

 

 


La tasa Interna de Retorno (TIR) del presente trabajo es de 19,90%, y de esta manera expresando que el proyecto es rentable. Esto significa que la rentabilidad promedio de cada año, para la presente inversión es de aproximada del 20%.

A la par se determinó el Valor Actual Neto (VAN) de $ 28.271,03, indicando así que el proyecto se puede llevar a cabo, pues el valor actual de los flujos de cada uno de los años es mayor al desembolso que se realizó al inicio.

 

CONCLUSIONES

Esta investigación satisface la pregunta de investigación ¿qué factores inciden en la rentabilidad para la creación de una empresa de servicios de cremación en la ciudad de Machala? y del objetivo de investigación que es Diseñar un estudio de factibilidad, para la creación de una empresa que ofrezca el servicio exequial de cremación, ubicada en la ciudad de Machala por cuanto existe suficiente evidencia de rentabilidad, con una VAN de $ 28.271,03 y una TIR de 19,90%, que soportan su estudio.

Como lo indica (Burneo, et al., 2016), el estudio de factibilidad se convierte en el eje esencial para la toma de decisiones ya que, al atender las evaluaciones financieras, estas deben encaminarse a sus necesidades empresariales. Además, como lo menciona (Eslava, 2010), la rentabilidad económica de un proyecto expresa la eficiencia organizacional, debido a que de esta manera se mide la capacidad que tienen los activos para así generar una utilidad.

A través del presente estudio se puede demostrar que, para este proyecto de inversión, existe la oportunidad de mercado en la ciudad, pues los indicadores financieros muestran valores positivos, generando beneficio para el inversionista, además de que para el servicio no existe oferta alguna en la ciudad.

 

 

 

 

FINANCIAMIENTO

No monetario.

 

AGRADECIMIENTO

Agradezco a la Unidad Académica de Posgrado de la Universidad Católica de Cuenca por viabilizar el desarrollo y fomento de la investigación.

 

REFERENCIAS CONSULTADAS

Ander, E. (2003). Métodos y técnicas de investigación social IV. Técnicas para la recogida de datos e información. pp. Argentina: Lumen.

 

Andia, W. (2010). Proyectos de inversión: Un enfoque diferente de análisis. Industrial Data: Revista de Investigación, 2. Obtenido de https://bit.ly/3HWCoaa

 

ARCSA. (2020). Agencia Nacional de Regulación, Control y Vigilancia Sanitaria . Obtenido de https://bit.ly/3NJRGAm

 

Arribas, C. (2004). Diseño y validación de cuestionarios. Matronas Profesión.

 

Baca, G. (2016). Evaluación de proyectos (Octava Edición ed.). México.: McGraw Hill Educación. ISBN: 978-607-15-1374-8.

 

Bologna, E. (2018). Métodos estadísticos de investigación (Primera ed.). Córdoba – Argentina: Editorial Brujas.

 

Burneo, S., Delgado, R., & Verez, M. A. (2016). Estudio de factibilidad en el sistema de dirección por proyectos de inversión. Ingeniería Industrial, 3. Obtenido de https://bit.ly/3bv65Dd

 

Coba, G. (2021). Sector privado recupera participación en la inversión total en Ecuador. PRIMICIAS. Obtenido de https://bit.ly/3nh4FP8

 

Cotrina, S. (2005). Proyectos de inversión. https://bit.ly/3Ou06Np.

 

 

 

Diario El Comercio. (2021). Funerarias registran un 50% más de servicios exequiales; Gremio dice que aparecieron negocios de ‘garaje’. Obtenido de https://bit.ly/3Ox4jAc

 

EFE: America EFE. (2021). Ecuador se presenta como destino confiable para la inversión extranjera. ECUADOR INVERSIÓN. Obtenido de https://bit.ly/3QRtoXO

 

Eslava, J. (2010). Las claves del análisis económico-financiero de la empresa (Segunda Edición ed.). Madrid, España: ESIC EDITORIAL.

 

Guerra, S., & Ponce, R. (2014). Análisis Multivariante: Modelización de Ecuaciones Estructurales. Métodos y Técnicas Cualitativas y Cuantitativas Aplicables a la Investigación en Ciencias Sociales. Monterrey, México.: Editorial Trillas.

 

INEC. (2019). Instituto Nacional de Estadísticas y Censos (Registro Estadístico de Defunciones Generales) Informe Provisional. Obtenido de https://binged.it/3yIb2Bw

 

INEC. (2022). Instituto Nacional de Estadísticas y Censos. Obtenido de Proyeccion Nacional de la Población Ecuatoriana, por años calendario, según cantones 2010 - 2020: https://bit.ly/3uigmcg

 

Lizcano, J., & Castelló, E. (2004). Rentabilidad empresarial, propuesta práctica de análisis y evaluación. Madrid: Cámaras de Comercio, Servicio de Estudios.

 

Lugones, M., Ramirez, M., & Rios, J. (2015). La cremación. Revista Cubana de Medicina General Integral, 120-128. Obtenido de https://bit.ly/3LdI0xK

 

Ministerio de Salud Pública. (2016). Ministerio de Salud Pública. Obtenido de Normativa Sanitaria de la gestión de cadáveres, restos humanos y el funcionamiento de los establecimientos públicos y privados que prestan servicios funerarios: https://bit.ly/3AGuEHF

 

Pacheco, C., & Pérez, G. (2018). El proyecto de inversion como estrategia gerencial (Segunda ed.). Ciudad de México: Instituto Mexicano de Contadores Publicos, A.C.

 

Patrón, C., & Durango, C. (2021). Case Analysis: Financial viability for the commercialization of physicochemical testing services at the Antioquia Liquor and Alcohol Factory (ALAF). Cuadernos de Administración (Universidad del Valle), 3. https://doi.org/10.25100/cdea.v37i71.10690

 

 

Project Mangament Institute. (2017). Guía de los Fundamentos para la Dirección de Proyectos (GUIA DEL PMBOK) (Sexta Edición ed.).

 

Sáenz, K., & Rodríguez, K. (2014). Habilidades investigativas. Métodos y técnicas cualitativas y cuantitativas aplicables a la investigación en ciencias sociales. México D. F.: Tirant humanidades.

 

Sapag, N. (2007). Proyectos de Inversión. Formulación y Evaluación (Primera ed.). Mexico: Pearson Educación de Mexico S.A. de C.V.

 

Sapag, N., Sapag, R., & Sapag, J. (2014). Preparación y Evaluación de Proyectos (Quinta ed.). México: McGRAW-HILL/INTERAMERICANA EDITORES, S.A. DE C.V.

 

Servicio Ecuatoriano de Normalización. (2022). Mipymes y Organizaciones de Economía Popular y Solidaria son una pieza clave para la economía del país. Obtenido de https://bit.ly/3IteKSP

 

 

 

 

 

 

 

 

 

©2022 por los autores. Este artículo es de acceso abierto y distribuido según los términos y condiciones de la licencia Creative Commons Atribución-NoComercial-CompartirIgual 4.0 Internacional (CC BY-NC-SA 4.0) (https://creativecommons.org/licenses/by-nc-sa/4.0/).