http://dx.doi.org/10.35381/e.k.v5i10.1877

 

Estrategias didácticas para favorecer el proceso de aprendizaje en niños

de 3 a 4 años

 

Didactic strategies to favor the teaching-learning process in children

from 3 to 4 years of age

 

 

Italia Estefanía Narváez-León

Ienarvaezl65@est.ucacue.edu.ec

Universidad Católica de Cuenca, Cañar, Cañar

Ecuador

https://orcid.org/0000-0003-1313-4078

 

Diana Elizabeth Fárez-Loja

defarezl@ucacue.edu.ec

Universidad Católica de Cuenca, Cañar, Cañar

Ecuador

https://orcid.org/0000-0002-8261-9928

 

 

 

 

 

 

Recibido: 01 de marzo 2022

Revisado: 10 de abril 2022

Aprobado: 15 de junio 2022

Publicado: 01 de julio 2022

 

 

 

 

 

 

 

 

 

RESUMEN

En el proceso de enseñanza aprendizaje de niños de 3 a 4 años, las estrategias didácticas representan el conjunto de técnicas y recursos elegidos para alcanzar los objetivos de aprendizaje. Considerando esto, se hizo una revisión de la literatura científica, seleccionándose 15 publicaciones de las bases de datos Google académico, Biblioteca Virtual de la Universidad Católica de Cuenca. Los resultados revelaron que el fin de las estrategias es motivar a los estudiantes para un nuevo aprendizaje y hacer más efectivo el ambiente de trabajo. Además, de que el juego, la ambientación y organización del aula, las artes plásticas, la tecnología, el uso de materiales llamativos, las rondas, la música, los títeres, la danza, el canto y los proyectos, son los medios para alcanzar los objetivos didácticos al adaptarse a las necesidades y propósitos del área funcional para el logro del aprendizaje en esta etapa escolar.

 

Descriptores: Estrategias educativas; método de enseñanza; estrategias de enseñanza; método de aprendizaje. (Tesauro UNESCO).

 

 

ABSTRACT

In the teaching-learning process of children from 3 to 4 years old, didactic strategies represent the set of techniques and resources chosen to achieve the learning objectives. Considering this, a review of the scientific literature was made from a qualitative perspective, selecting 15 publications from the Google academic databases, Virtual Library of the Catholic University of Cuenca. The results revealed that the purpose of the strategies is to motivate students for new learning and to make the work environment more effective. In addition, that the game, the setting and organization of the classroom, plastic arts, technology, the use of striking materials, rounds, music, puppets, dance, singing and projects, are the means to achieve the didactic objectives by adapting to the needs and purposes of the functional area for the achievement of learning at this school stage.

 

Descriptors:  Educational strategies; teaching method; teaching strategies; learning method. (UNESCO Thesaurus).

 

 

 

 

 

INTRODUCCIÓN

En este artículo se analiza la importancia de las estrategias didácticas para favorecer el proceso de enseñanza aprendizaje en niños de 3 a 4 años, debido a que en el campo educativo se consideran a las estrategias didácticas como acciones que realiza el docente con el objetivo de que el estudiante aprenda de manera eficaz. Por consiguiente, en el contexto de la educación inicial, dichas estrategias deben ser la más acertadas, a fin de lograr el desarrollo integral y bienestar de los niños y niñas, respetando su ritmo propio de crecimiento y aprendizaje (Ministerio de Educación de Ecuador, 2014)

Es por ello que se puede considerar a Liberio (2019), cuando expresa que es necesario “fomentar programas viables, sostenibles y de calidad que logren mejorar y trascender el proceso enseñanza aprendizaje en los primeros años de la etapa escolar” (p.394). Sin embargo, el desconocimiento de estrategias didácticas innovadoras por parte de los docentes, debido a la capacitación y actualización insuficiente y el desinterés de estos por aplicar nuevas estrategias, no permite que los estudiantes desarrollen el aprendizaje cognitivo o intelectual de una forma adecuada, ocasionando poca disposición para el trabajo en los niños.

Otro de los factores que inciden en este problema es la aplicación de metodologías tradicionales por parte de los docentes, además en ocasiones las estrategias didácticas no son utilizadas adecuadamente para fortalecer el proceso enseñanza – aprendizaje, porque no se adaptan a la educación tecnológica que existe en la actualidad, lo cual provoca aprendizajes monótonos, rutinarios y no fomenta e la creatividad en los niños para aprender (Moreira, 2019).

Sumado a ello, el uso de estrategias no acorde con la edad de los niños aunado al mal uso de las técnicas para la estimulación temprana de los niños y al descuido de los profesores para conocer nuevas estrategias, originan el problema educativo dentro del aula donde los docentes enseñan basados en la experiencia personal, lo cual no permite al infante desarrollar habilidades, destrezas individuales (Purizaca, 2018, p.11). Tornándose en una situación muy errada, por cuanto a los estudiantes se les debe enseñar a desarrollar todas las capacidades educables de una persona como son: cognitiva, psicomotriz, volitiva, y afectiva, utilizando estrategias didácticas para favorecer el proceso de enseñanza aprendizaje. 

En este sentido, en un estudio realizado en Venezuela por Lugo, Vilchez y Romero (2019), sobre la didáctica para el desarrollo del pensamiento lógico matemático, reveló  que la motivación, el juego y la innovación para el desarrollo de este tipo de pensamiento en los niños, en la práctica todo se resume a la realización de actividades con legos, tacos, conteo, dibujos y escritura de números que resultan monótonas y poco efectivas para desarrollar de manera eficiente el pensamiento lógico y las nociones matemáticas desde tempranas edades. Esto, pudiera estar dado por debilidades en la mediación docente, generando a su vez el declive en la producción y ejecución de estrategias, también, para las demás áreas del aprendizaje.

Mientras que una investigación realizada en Colombia, por Garzón (2019), en torno a cómo optimizar el proceso enseñanza-aprendizaje en el Preescolar, descata que la motivación, el juego y el trabajo colaborativo son propuestas que permites optimizar el proceso enseñanza-aprendizaje en el Preescolar. Pues, se identifica como problemática la escases de actividades motivadoras para el aprendizaje de los niños, y la rutinización de acciones dentro del aula, lo cual imposibilita, a nivel convivencial, un trabajo colaborativo que permita a los estudiantes aprender de forma activa y significativa, además, de un ambiente donde se promuevan las relaciones duraderas y de sana convivencia.

En Ecuador, un estudio realizado por Cedillo (2019), sobre el uso de los títeres como estratgia didactica para la estimulacion del lenguaje y la expresion oral en niños de 5 y 6 años, revela que el trabajo con títeres es una estrategia altamente motivacionl que perm,ite que los escolares pierdan el temor y miedo a hablar, fomentando la disposicion de pronunciar con mayor frecuencia las palabras y la mejora de su articulación sintáctica y semantica.

Además, los resultados del estudio sobre estrategias de enseñanza-aprendizaje para el desarrollo de la atención y concentración en el nivel inicial II, realizado por López (2021) en Ecuador, revelaron que a los niños poseen atención dispersa, lo cual hace que se les dificulte atender y concentrarse de manera inmediata. Esto, aunado a que los docentes no aplican estrategias suficientes para captar la atención de los niños en clases, representan los motivo por el cual tienen bajo rendimiento escolar y no sigue las reglas establecidas.

Los planteamientos considerados hasta ahora, da a entender que la escasa utilización de estrategias didácticas puede ocasionar aprendizajes monótonos y rutinarios, lo que puede ininivir la creatividad para aprender en los niños, asimismo, dan paso a cuestionar en relación a ¿Cuáles estrategias didácticas son las que mas se aplican ya que favorecen el el proceso de enseñanza aprendizaje en niños? De alli que, el objetivo de este estudio esta enmarcado en describir las estrategias didácticas que favorecen el proceso de enseñanza aprendizaje en niños de 3 a 4 años.

 

MÉTODO

Es de destacar que la revisión bibliográfica se constituye en una etapa fundamental de todo proceso investigativo (Gómez et al., 2014). Asimismo que, como metodologia de indagación es producto de una investigacion teórica documental (Sanchez, 2011).

Considerando lo planteado, se busco hacer una revision sistematica de la bibliografia a fin de presentar una descripcion de las estrategias didácticas que favorecen el proceso de enseñanza aprendizaje en niños de 3 a 4 años. Este proceso implicó el despliegue de una serie de procedimientos metodologicos enmarcados en cuatro fases, definidas por Gómez et al. (2014) como: definición del problema, busqueda de la información, organización de la información y análisis de la información. Estas fases y sus respectivos procedimientos, definen la lógica de acción seguida para responder al cuestionamiento previamente formulado como interrogante guiadora de la revisión bibliográfica como acción investigativa (Mera et al., 2020).

Consideran do lo planteado, además de lo expresapo por Guirao-Goris, et al. (2008), el proceso de revisión bibliográfica documental, específicamente se realizó siguiendo la siguiente lógica procedimental:

 

 

 

 

 

 

 

 

 

 

 

 

 

 

 

 

 

 

 


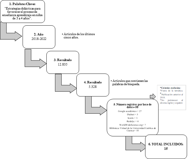
Figura 1. Diagrama de búsqueda y selección de artículos.

Fuente: Adaptado de Guirao-Goris, et al.  (2008).

 

El desarrollo del proceso de revisión permitió la selección de 15 publicaciones de las bases de datos Google académico, Biblioteca Virtual de la Universidad Católica de Cuenca, WorldWideScience.org, considerando los siguientes criterios de inclusión-exclusión:

 

Tabla 1.

Criterios de inclusión y exclusión considerados para la revisión bibliográfica.

 

Criterios de Inclusión

Criterios de Exclusión

·         Estrategias didácticas.

·         Estrategia didáctica en aulas de educación prescolar.

·         Estrategias didácticas para enseñar a aprender.

·         Proceso enseñanza aprendizaje en niños de 3 a 4 años.

·         Documentos en idiomas inglés y español.

·         Conjuntamente se usó otros criterios:

ü  Artículos de revisión documental.

ü  Publicaciones de los últimos 5 años del 2018 al 2022.

·         Manuscritos que no se relacionaron con las estrategias didácticas para favorecer el proceso de enseñanza aprendizaje en niños de 3 a 4 años.

·         Publicaciones duplicadas.

·         Publicaciones menores a los últimos 5 años.

·         Artículos que no estuvieron disponibles.

 

Fuente: Los autores.

 

 

Las fuentes, de las cuales se obtuvieron las informaciones, fueron fuentes primarias como revistas, publicaciones originales de estudios científicos e información reciente, basadas en las estrategias didácticas para favorecer el proceso de enseñanza aprendizaje en niños de 3 a 4 años. También, la búsqueda de la base de datos se realizó desde el 2018, 2019, 2020, 2021, 2022, en: Google académico, LatinRev, Biblioteca Virtual de la Universidad Católica de Cuenca, WorldWideScience.org.

Se efectuó una búsqueda de artículos a texto completo y revisados mediante un análisis de cada publicación en las bases de datos más importantes utilizando palabras claves y su similitud, idiomas como el español e inglés, dando acceso a diferentes fuentes de información que a continuación son detalladas en la tabla 2.  

 

Tabla 2. 

Tabla de búsqueda en idioma español e inglés.

 

TERMINOLOGÍAS 

Idioma

Español

Estrategias

didácticas

Proceso de enseñanza aprendizaje en niños de 3 a 4 años

Término Inglés

Teaching strategies

Teaching-learning process in children from 3 to 4 years old

Terminología similar

Estrategias didácticas

(Teaching strategies)

 

Desarrollo y aprendizaje infantil

(Child development and learning)

 

Estrategia didáctica en aulas de educación prescolar (Didactic strategy in preschool education classrooms)

Estrategias didácticas para enseñar a aprender

(Didactic strategies to teach learning)

 

Fuente: Los autores.

 

Se realizaron las búsquedas en las bases de datos como: Google académico, Biblioteca Virtual de la Universidad Católica de Cuenca, WorldWideScience.org. Trabajando con revistas de Redalyc, Dialnet, Scielo, Utilizando la modificación de las variables originales que se detallan en la tabla 3.

 

 

 

 

 

 

 

Tabla 3. 

Planteamientos utilizados.

 

Planteamientos Utilizados

Bases de Datos

Planteamiento

Acceso

Google académico  

Búsqueda basada en estrategias didácticas para favorecer la enseñanza aprendizaje en niños de 3 a 4 años. Desde el año 2018 al 2021.

Didactic strategies to promote teaching learning in children from 3 to 4 years old. From 2018 to 2021.

Dialnet

 

Búsqueda avanzada sobre estrategias didácticas.

 

Didactic strategies.

Scielo

 

Búsqueda acerca de Proceso de enseñanza aprendizaje en niños de 3 a 4 años.

 

Teaching-learning process in children from 3 to 4 years old.

Redalyc

Estrategia didáctica en aulas de educación prescolar. 

Didactic strategy in preschool education classrooms.

WorldWideScience.org

Estrategia didáctica en aulas de educación prescolar de los últimos 5 años.

Didactic strategy in preschool education classrooms.

Biblioteca Virtual de la Universidad Católica de Cuenca

 

Búsqueda basada en estrategias didácticas para optimizar la enseñanza aprendizaje en niños de 3 a 4 años. Desde el año 2018 al 2021.

Didactic strategies to optimize teaching-learning in children from 3 to 4 years old. From 2018 to 2021.

 

Fuente: Adaptado de García & Vegas (2019).

 

 

 

 

 

Para la selección de estudios y extracción de datos se tomó en consideración lo siguiente elementos:

 

 

Al efectuar la búsqueda de información se identificó inicialmente de un total de 12.835 publicaciones, luego de aplicar los criterios de inclusión y exclusión utilizando las palabras claves se identificó 58 artículos clasificándose de la siguiente manera: Google académico = 27, Dialnet = 5, Scielo = 3, Redalyc = 6, WorldWideScience.org= 7, Biblioteca Virtual de la Universidad Católica de Cuenca = 10. Posteriormente tras efectuar un análisis minucioso se seleccionaron 15 estudios que guardaban específica relación con las estrategias didácticas para favorecer el proceso de enseñanza aprendizaje en niños de 3 a 4 años.

 

 

 

 

 

 

 

*Criterios exclusión:
*Fuera de la temática. *Publicación anterior al 2018.
*No pertenecer al idioma inglés y español.
 

 

 

 

 

 

 

 

 

 

 

 

 

 

 

 


Figura 2. Diagrama de búsqueda y selección de artículos.

Fuente: Los autores.


RESULTADOS

Tabla 4.

Hallazgos tomados de cada publicación.

 

Autor y año de la publicación

Título

Tipo de publicación

Número de páginas

Fuente

Recuperado de

1

García, María; Vegas, Hilarión (2019)

Rincones pedagógicos: Nuevas estrategias para aprender y enseñar.

Revista (CienciaMatria)

23

https://cienciamatriarevista.org.ve/index.php/cm/article/view/289

 

2

Garzón, Ángela (2019)

La motivación, el juego y el trabajo colaborativo como propuesta a optimizar el proceso enseñanza-aprendizaje en el Preescolar del Grado Jardín en el Colegio Agustiniano Norte de Bogotá

Tesis (Universidad Los Libertadores)

41

https://n9.cl/vilf0

3

Violante, Rosa (2018)

Didáctica de la Educación Infantil. Reflexiones y Propuestas

Revista

(Senderos Pedagógicos)

20

https://n9.cl/vilf0

4

Aguilar, Mariana (2019)

Estrategias metodológicas para reforzar la integración y participación activa en el proceso de enseñanza aprendizaje de los niños y niñas de I nivel de preescolar del Colegio Misha, ubicado en la ciudad de Managua.

Tesis (Universidad Nacional Autónoma de Nicaragua, Managua.)

93

https://repositorio.unan.edu.ni/11127/1/100039.pdf

 

5

Ramírez, Divinia (2020)

Blog, estrategia de enseñanza aprendizaje a niños de educación inicial.

Revista (Lasirc)

170

https://n9.cl/ik0zg

6

Cortés, Alexandra; García, Giovanna (2017)

 Estrategias pedagógicas que favorecen el aprendizaje de niñas y niños de 0 a 6 años de edad en Villavicencio- Colombia.

Revista (Interamericana de Investigación, Educación y Pedagogía: RIIEP)

19

https://n9.cl/g7toe

7

Carrillo, María, et.al (2020)

El juego como motivación en el proceso de enseñanza aprendizaje del niño.

Revista (Arbitrada interdisciplinaria Koinonía)

19

https://n9.cl/ax84ya

8

Litano, Consuelo (2018)

El canto como estrategia didáctica en educación inicial.

Tesis (Universidad Nacional de Tumbes, Piura, Perú)

36

https://repositorio.untumbes.edu.pe/handle/20.500.12874/905

 

 

9

Lescaille, Jorge; Cuadra, Josefa; Lescaille,  Nairovis  (2019)

Influencia del ajedrez en la flexibilidad del pensamiento de niños de la enseñanza preescolar.

Revista (EduSol)

8

https://n9.cl/xrfeu

10

Córdoba, Mónica; Ospina, Javier (2019)

Los videojuegos en el proceso de aprendizaje de los niños de preescolar.

Revista (Interamericana de Investigación, Educación y Pedagogía: RIIEP)

26

https://n9.cl/cs73i

11

Gurieva, Natalia; Orozco, Aurora (2018)

Diseño y elaboración de recursos didácticos para niños de preescolar.

Tesis. (Universidad de Guanajuato)

12

https://n9.cl/ltodr

12

Ibarra, María (2019)

Participación de los padres de familia o acudientes en el proceso de enseñanza aprendizaje en el nivel preescolar de los niños y niñas de la institución educativa rural Maracaibo sede Porvenir San Pedro, municipio de Puerto Caicedo – Putumayo.

Tesis. (Universidad del Cauca)

104

https://n9.cl/65avz

13

Morales, Olga; Urrego, Zabdy (2017)

La enseñanza por medio del juego para un mejor aprendizaje.

Revista (Praxis Pedagógica)

11

https://revistas.uniminuto.edu/index.php/praxis/article/view/1483

14

Vallejo, Mónica; Torres, Ana (2020)

Concepciones docentes sobre la calidad de los procesos de enseñanza y aprendizaje de la educación preescolar.

Revista (Electrónica Educare)

20

https://n9.cl/cq505

15

Leiva, Jesús; Campos, Norma, (2019)

El cuento como estrategia pedagógica para desarrollar la capacidad de negociación en la solución de conflictos del alumno en edad preescolar. Tale as a pedagogical strategy to develop negotiation capacity in preschool students’ conflict solving.

Revista 

(Voces de la Educación)

22

https://n9.cl/6ji40x

 

Fuente: Los autores.

 

 

 

 

 

 

 

 


DISCUSIÓN DE LOS RESULTADAS

De los 15 artículos seleccionados sobre las estrategias didácticas para favorecer el proceso de enseñanza aprendizaje en niños de 3 a 4 años, se analizó que, desde el punto de vista de García y Vegas (2019), con la organización de los rincones se ha logrado potenciar el aprendizaje en el nivel inicial, a través del desarrollo de actividades que parten de la investigación y la experimentación.

Asimismo, Vallejo y Torres (2020), con base en los resultados de su estudio, expresan que el personal docente vincula calidad de la enseñanza-aprendizaje a clima de aula y a recursos y medios utilizados. Por consiguiente, es trascendental la implicación y participación de los padres y madres en los procesos de enseñanza y aprendizaje.

Mientras que Garzón (2019), enuncia que a través de la estrategia “El Circo” enmarcada en la motivación, el juego y el trabajo colaborativo, se trabaja tanto el campo temático como las dimensiones socio-afectiva, cognitiva, comunicativa, estética y ética. Además, el proyecto de aula permite que los niños puedan interesarse de forma activa y muy motivada frente a los conceptos a aprender, siendo el juego el medio por el cual se aprende.

Según el estudio de Violante (2018), las estrategias didácticas deben estar enmarcadas en los principios pedagógicos enunciados en los pilares de la didáctica de la educación infantil, en lo que se incluye definir las actuaciones docentes a partir de las formas de enseñar. Asimismo, se debe diseñar la enseñanza creando y organizando intencionalmente ambientes motivadores donde se aplique el juego como propuesta.

Para Aguilar (2019), la motivación, el uso de títeres, la exposición, el juego y el canto, son estrategias metodológicas que permiten reforzar la integración y participación activa en el proceso de enseñanza aprendizaje con los niños de I nivel. De la misma forma, Cedillo (2019), considera que el uso de títeres es un recurso valioso para el proceso de enseñanza aprendizaje de los niños, ya que activa el uso del oído, la vista, y la corporalidad como canales preceptivos, además de despertar el interés, la creatividad, la participación espontánea y la expresión de ideas acorde a su edad.

Carrillo et. Al (2020), con su investigación evidenció que se da un alto nivel de motivación en los niños, desde el inicio hasta el final de la jornada, al emplear juegos y videos didácticos en el aula. Para Cortés y García (2017), las metodologías didácticas más significativas que enmarcan el quehacer docente en esta etapa escolar se basan en los juegos, en un ambiente motivador, trabajar con artes plásticas, el uso de recursos tecnológicos, rondas, títeres, danzas y canto.

En otro orden de ideas, Córdova y Ospina (2019), enfatizan que el uso de herramientas tecnológicas como apoyo en los procesos de enseñanza-aprendizaje de los niños de preescolar no debe visualizarse de forma negativa. Todo lo contrario, para ellos, el uso de software como juegos digitales o videojuegos, utilizados de forma moderada y adecuada resulta una estrategia positiva en el aprendizaje significativo de los niños.

De allí que, se trae a colación lo expresado por Ramírez (2020), respecto al uso de las TIC como herramienta, pues, estas permiten mejorar las habilidades artísticas y cognitivas en los niños. Asimismo, el uso de estas tecnologías, genera competencias multimedia en los estudiantes a temprana edad pudiendo estos manejar videos, cuentos interactivos, fichas de lectoescritura y juegos en línea de una manera lúdica, recreativa, activa y participativa.

Cabe destacar que Litano (2018), indica que, en la educación inicial, la estrategia del canto es de suma importancia para el proceso de aprendizaje de los niños, pues, coadyuva al desarrollo socioemocional y al logro de aprendizajes significativos. Asimismo, la canción se constituye en una poderosa herramienta para el desarrollo de conocimientos del entorno social, el fomento de las interacciones humana y el fortalecimiento de la autoestima

Gurieva y Orozco (2018), argumentan que el juego es una de las mejores formas que tiene el niño para aprender el preescolar, y esta se ha de caracterizar por el uso didáctico de canciones, dinámicas, rondas, etc. En consonancia con esto, Lescaille, Cuadra y Lescaille (2019), expresan que aprender a jugar ajedrez mediante el empleo de modelos gráficos, influye favorablemente en el desarrollo de la concentración de la atención, la flexibilidad del pensamiento

Expresa Ibarra (2019), que el taller de cuentos para niños y padres es una estrategia muy positiva, pues, permite un acercamiento y mayor trabajo con ellos. Este planteamiento es soportado por lo enunciado por Leiva y Campos (2019), respecto a que el cuento es una estrategia de alto impacto favorable en el aprendizaje; por consiguiente, es imperante la necesidad de innovar en las prácticas pedagógicas actuales y los alcances del uso de un recurso tan cercano pero olvidado como el cuento.

Por otra parte, Morales y Urrego (2017), expresan que la creación e implementación de parques ecológicos y cartillas sobre la elaboración, uso y funcionalidad pedagógica de atracciones, es fuente de innovación estratégica para la enseñanza a través del juego y el logro de un mejor aprendizaje. En concreto, generar espacios de recreación adecuados para los infantes, desarrollando estrategias pedagógicas para la enseñanza por medio del juego es positivo para el aprendizaje en educación preescolar.

Para finalizar, se puede enunciar que, con la revisión de literatura científica de los diferentes artículos seleccionados, se puede comprender que las estrategias didácticas son el conjunto de técnicas que ayuda a mejorar el proceso educativo; por consiguiente, orienta hacia el logro de los objetivos y determina la pauta de actuación que poseen múltiples opciones, caminos y resultados. En consecuencia, son medios que el docente debe adaptar a las necesidades, propósitos y ambiente del área funcional, en relación con el logro de las metas formativas, siendo realista frente a los recursos disponibles y consistente con la misión de aprendizaje para las que son utilizadas.

 

CONCLUSIONES

Se identificó que las estrategias didácticas más utilizadas en el proceso de enseñanza aprendizaje en niños de 3 a 4 años son el juego, la adecuación del ambiente en el aula (organización de los rincones), las artes plásticas, el uso de la tecnología, los materiales llamativos, las rondas, la música, los títeres, la danza, el canto, además, del trabajo con proyectos de aula en las dimensiones (socio-afectiva, cognitiva, comunicativa, estética y ética).

Una vez efectuado el análisis bibliográfico se clasificó las estrategias didácticas más adecuadas para favorecer el proceso de enseñanza aprendizaje en niños de 3 a 4 años, las cuales fueron: el juego porque sirve para potenciar el trabajo colaborativo dentro y fuera del aula, además como herramienta fundamental para identificar y expresar emociones de forma asertiva. Estando, el juego y el aprendizaje íntimamente ligados, siendo el camino que hace más fácil el aprendizaje. La adecuación de los ambientes en el aula debido a que aporta calidad a la enseñanza y asegurar que los niños y niñas puedan explorar, experimentar, inventar, construir, simular y realizar actividades que les permitan aprender y el uso de las TIC porque provoca un aprendizaje más interactivo, innovador y llamativo con competentes multimedia, creando alto nivel de motivación en los niños desde el inicio hasta el final de la jornada educativa.

Dentro de las líneas de investigación, esta revisión bibliográfica aporta a la formación y desarrollo del profesorado, dentro del ámbito de la acción docente y desempeño profesional, pues, la utilización de estrategias didácticas para favorecer el proceso de enseñanza aprendizaje en niños de 3 a 4 años, mejora el desempeño académico en los infantes, a la vez que permite el desarrollo de un ambiente agradable y motivador.

 

FINANCIAMIENTO

No monetario.

 

AGRADECIMIENTO

A la Universidad Católica de Cuenca por el apoyo en el desarrollo de la investigación.

 

REFERENCIAS CONSULTADAS

 

Aguilar, M. (2019). Estrategias metodológicas para reforzar la integración y participación activa en el proceso de enseñanza aprendizaje de los niños y niñas de I nivel de preescolar del Colegio Misha, ubicado en la ciudad de Managua. [Methodological strategies to reinforce the integration and active participation in the teaching-learning process of children in the first preschool level of the Misha School, located in the city of Managua]. [Trabajo de Pregrado]. Universidad Nacional Autónoma de Nicaragua, Managua. Recuperado de https://repositorio.unan.edu.ni/11127/1/100039.pdf

 

Gómez, E. et al (2014). Metodología para la revisión bibliográfica y la gestión de información de temas científicos, a través de su estructuración y sistematización. [Methodology for the bibliographic review and information management of scientific topics, through its structuring and systematization]. Dyna, 81(184), 158-163. Recuperado de https://www.redalyc.org/pdf/496/49630405022.pdf

 

Carrillo, M, et.al. (2020). El juego como motivación en el proceso de enseñanza aprendizaje del niño. [Play as a motivation in the teaching and learning process of the child]. Revista Arbitrada Interdisciplinaria Koinonía, 5(1), 430-448. Recuperado de https://dialnet.unirioja.es/sLervlet/articulo?codigo=7610739

 

Cedillo, N. (2019). Los títeres como estrategia didáctica ara la estimulación del lenguaje y la expresión oral en niños de 5 a 6 años de la E.G.B. Dr. Alfredo Pérez Guerrero de la comunidad de Caliguiña-Pucara durante el año lectivo 2018-2019. [Puppets as a didactic strategy for the stimulation of language and oral expression in children from 5 to 6 years old of the E.G.B. Dr. Alfredo Pérez Guerrero of the community of Caliguiña-Pucara during the school year 2018-2019]. [Trabajo de Pregrado]. Universidad Politécnica Salesiana, Cuenca, Ecuador. Recuperado de https://dspace.ups.edu.ec/bitstream/123456789/17538/4/UPS-CT008355.pdf

 

Córdoba, M y Ospina, J. (2019). Los videojuegos en el proceso de aprendizaje de los niños de preescolar. [Video games in the learning process of preschool children]. Revista Interamericana de Investigación, Educación y Pedagogía: RIIEP, 12(2), 113-138.

 

 

Cortés, A y García, G. (2017). Estrategias pedagógicas que favorecen el aprendizaje de niñas y niños de 0 a 6 años de edad en Villavicencio-Colombia. [Pedagogical strategies that favor the learning of children from 0 to 6 years of age in Villavicencio-Colombia]. Revista Interamericana de Investigación, Educación, 10(1), 125-143. Recuperado de https://revistas.usantotomas.edu.co/index.php/riiep/article/view/4746/4484

 

García, M y Vegas, H. (2019). Rincones pedagógicos: Nuevas estrategias para aprender y enseñar. [Pedagogical corners: New strategies for learning and teaching]. Revista CIENCIAMATRIA, 5(1), 593-615. Recuperado de https://cienciamatriarevista.org.ve/index.php/cm/article/view/289

 

Garzón, A. (2019). La motivación, el juego y el trabajo colaborativo como propuesta a optimizar el proceso enseñanza-aprendizaje en el Preescolar del Grado Jardín en el Colegio Agustiniano Norte de Bogotá. [Motivation, play and collaborative work as a proposal to optimize the teaching-learning process in Kindergarten Preschool at Colegio Agustiniano Norte de Bogotá]. [Tesis de Especialización]. Universidad Los Libertadores, Bogotá, Colombia.

 

Guairao-Goris, J., et al. (2008). Artículo de revisión. [Review article] Revista Iberoamericana de Enfermería Comunitaria, 1(1), 6. https://www.researchgate.net/publication/268518751_El_articulo_de_revision

 

Gurieva, N y Orozco, A. (2018). Diseño y elaboración de recursos didácticos para niños de preescolar. [Design and development of didactic resources for preschool children]. Revista Interiorgrafico, 20(20).

 

Ibarra, M. (2019). Participación de los padres de familia o acudientes en el proceso de enseñanza aprendizaje en el nivel preescolar de los niños y niñas de la institución educativa rural Maracaibo sede Porvenir San Pedro, municipio de Puerto Caicedo - Putumayo. [Participation of parents or guardians in the teaching-learning process at the preschool level of the children of the rural educational institution Maracaibo, Porvenir San Pedro, municipality of Puerto Caicedo – Putumayo]. [Tesis de Maestría]. Universidad del Cauca, Cauca, Colombia.

 

Leiva, J. y Campos, N. (2019). El cuento como estrategia pedagógica para desarrollar la capacidad de negociación en la solución de conflictos del alumno en edad preescolar. [Tale as a pedagogical strategy to develop negotiation capacity in preschool students’ conflict solving]. Revista Voces de la Educación, 4(7), 125-146.

 

Lescaille, J., Cuadra, J. y Lescaille, N. (2019). Influencia del ajedrez en la flexibilidad del pensamiento de niños de la enseñanza preescolar. [Influence of chess on the flexibility of thinking of preschool children]. Revista EduSol, 19(66), 78-85.

 

Liberio, X. (2019). El uso de las técnicas de gamificación en el aula para desarrollar las habilidades cognitivas de los niños y niñas de 4 a 5 años de Educación Inicial. [The use of gamification techniques in the classroom to develop the cognitive skills of children from 4 to 5 years of Early Childhood Education].  Conrado, 15(70), 392-397.

 

Litano, C. (2018). El canto como estrategia didáctica en educación inicial. [Singing as a didactic strategy in initial education]. [Tesis de postgrado]. Universidad Nacional de Tumbes, Piura, Perú. Recuperado de https://repositorio.untumbes.edu.pe/handle/20.500.12874/905

 

López, E. (2021). Estrategias de enseñanza-aprendizaje para el desarrollo de la atención y concentración en el nivel inicial II. [Teaching-learning strategies for the development of attention and concentration in the initial level II]. [Tesis de pregrado]. Universidad Técnica de Ambato. Ambato, Ecuador.

 

Lugo, J., Vílchez, O y Romero, L. (2019). Didáctica y desarrollo del pensamiento lógico matemático. Un abordaje hermenéutico desde el escenario de la educación inicial. [Didactics and development of mathematical logical thinking. A hermeneutic approach from the early education scenario]. Revista Logos Ciencia & Tecnología, 11(3),18-29.

 

Mera C., et al. (2020). La revisión sistemática de literatura utilizando recursos electrónicos en el desarrollo de proyectos: revisión sistemática de literatura en el desarrollo de proyectos. [Systematic literature review using electronic resources in project development: Systematic literature review in project development]. UNESUM-Ciencias. Revista Científica Multidisciplinaria, 4(2), 1-11. https://doi.org/10.47230/unesum-ciencias.v4.n2.2020.220

 

MINISTERIO DE EDUCACIÓN DE ECUADOR. (2014). Lineamientos y Acciones Emprendidas para la Implementación del Curriculo de Educación Inicial. [Guidelines and Actions Undertaken for the Implementation of the Early Childhood Education Curriculum]. Recuperado de https://educacion.gob.ec/wp-content/uploads/downloads/2014/07/Educacion-inicial1.pdf

 

 

Morales, O y Urrego, Z. (2017). La enseñanza por medio del juego para un mejor aprendizaje. [Teaching through play for better learning] Revista Praxis Pedagógica, 17(20), 123-136.

 

Moreira, P. (2019). Las Tic en el aprendizaje significativo y su rol en el desarrollo social y cognitivo de los adolescentes. [Tic in meaningful learning and its role in the social and cognitive development of adolescents]. Rehuso, 4(2), 1-12.

 

Purizaca, Y. (2018). Juegos verbales como estrategia didáctica para mejorar la expresión oral en los niños de 4 años. [Verbal games as a didactic strategy to improve oral expression in 4 year old children]. [Tesis de Maestría]. Universidad Nacional de Tumbes, Tumbes, Perú.

 

Ramírez, D. (2020). Blog, estrategia de enseñanza aprendizaje a niños de educación inicial. [Blog, a teaching and learning strategy for early childhood education children]. Revista Lasirc, 1(6), 1-170.

 

Sánchez, A. (2011). Manual de redacción académica e investigativa: cómo escribir, evaluar y publicar artículos. [Handbook of academic and research writing: how to write, evaluate and publish articles]. [Archivo PDF]. https://www.ucn.edu.co/institucion/sala-prensa/documents/manual-de-redaccion-mayo-05-2011.pdf

 

Vallejo, M y Torres, A. (2020). Concepciones docentes sobre la calidad de los procesos de enseñanza y aprendizaje de la educación preescolar. [Teachers’ Conceptions on the Quality of the Teaching and Learning Process in Early Childhood Education]. Revista Electrónica Educare, 24(3), 1-20.

 

Violante, R. (2018). Didáctica de la Educación Infantil. Reflexiones y Propuestas. [Didactics of Early Childhood Education. Reflections and Proposals]. Revista Senderos Pedagógicos, 9(9), 131-148.

 

 

 

 

©2022 por los autores. Este artículo es de acceso abierto y distribuido según los términos y condiciones de la licencia Creative Commons Atribución-NoComercial-CompartirIgual 4.0 Internacional (CC BY-NC-SA 4.0) (https://creativecommons.org/licenses/by-nc-sa/4.0/)